Vue 学习笔记 – 6. Vue3 快速上手
6. Vue3 快速上手
6.1 创建 Vue3 工程
6.1.1 使用 vue-cli 创建
## 查看@vue/cli版本,确保@vue/cli版本在4.5.0以上
vue --version
vue -V
## 安装或者升级你的@vue/cli
npm install -g @vue/cli
## 创建
vue create vue_test
## 启动
cd vue_test
npm run serve
6.1.2 使用 vite 创建
-
vite —— 新一代前端构建工具。
-
优势如下:
- 开发环境中,无需打包操作,可快速的冷启动。
- 轻量快速的热重载(HMR)。
- 真正的按需编译,不再等待整个应用编译完成。
-
传统构建 与 vite构建对比图


- 创建工程
## 创建工程
npm init vite-app <project-name>
## 进入工程目录
cd <project-name>
## 安装依赖
npm install
## 运行
npm run dev
6.2 常用 Composition API
- [官方文档][https://v3.cn.vuejs.org/guide/composition-api-introduction.html]
6.2.1 拉开序幕的 setup
-
理解:Vue3.0中一个新的配置项,值为一个函数。
-
setup是所有Composition API(组合API)“ 表演的舞台 ”。
-
组件中所用到的:数据、方法等等,均要配置在setup中。
-
setup函数的两种返回值:
-
若返回一个对象,则对象中的属性、方法, 在模板中均可以直接使用。(重点关注!)
-
若返回一个渲染函数:则可以自定义渲染内容。(了解)
-
-
注意点:
-
尽量不要与Vue2.x配置混用
-
Vue2.x配置(data、methos、computed…)中可以访问到setup中的属性、方法。
-
但在setup中不能访问到Vue2.x配置(data、methos、computed…)。
-
如果有重名, setup优先。
-
-
setup不能是一个async函数,因为返回值不再是return的对象, 而是promise, 模板看不到return对象中的属性。(后期也可以返回一个Promise实例,但需要Suspense和异步组件的配合)
6.2.2 ref函数
-
作用: 定义一个响应式的数据。
-
语法:
const xxx = ref(initValue)- 创建一个包含响应式数据的引用对象(reference对象,简称ref对象)。
- JS中操作数据:
xxx.value- 模板中读取数据: 不需要 .value,直接:
<div>{{xxx}}</div> -
备注:
- 接收的数据可以是:基本类型、也可以是对象类型。
- 基本类型的数据:响应式依然是靠 Object.defineProperty() 的 get 与 set 完成的。
- 对象类型的数据:内部 “ 求助 ” 了Vue3.0中的一个新函数—— reactive函数。
6.2.3 reactive函数
-
作用: 定义一个对象类型的响应式数据(基本类型不要用它,要用 ref 函数)。
-
语法:
const 代理对象= reactive(源对象)- 接收一个对象(或数组),返回一个代理对象(Proxy的实例对象,简称proxy对象)。
-
reactive 定义的响应式数据是“深层次的”。
-
内部基于 ES6 的 Proxy 实现,通过代理对象操作源对象内部数据进行操作。
6.2.4 Vue3.0中的响应式原理
6.2.4.1 vue2.x的响应式
-
实现原理:
-
对象类型:通过 Object.defineProperty() 对属性的读取、修改进行拦截(数据劫持)。
-
数组类型:通过重写更新数组的一系列方法来实现拦截。(对数组的变更方法进行了包裹)。
Object.defineProperty(data, 'count', { get () {}, set () {} })
-
-
存在问题:
- 新增属性、删除属性, 界面不会更新。
- 直接通过下标修改数组, 界面不会自动更新。
6.2.4.2 Vue3.0的响应式
-
实现原理:
-
通过Proxy(代理): 拦截对象中任意属性的变化, 包括:属性值的读写、属性的添加、属性的删除等。
-
通过Reflect(反射): 对源对象的属性进行操作。
-
MDN文档中描述的Proxy与Reflect:
new Proxy(data, { // 拦截读取属性值 get (target, prop) { return Reflect.get(target, prop) }, // 拦截设置属性值或添加新属性 set (target, prop, value) { return Reflect.set(target, prop, value) }, // 拦截删除属性 deleteProperty (target, prop) { return Reflect.deleteProperty(target, prop) } }) proxy.name = 'tom'
-
6.2.5 reactive对比ref
- 从定义数据角度对比:
- ref用来定义:基本类型数据。
- reactive用来定义:对象(或数组)类型数据。
- 备注:ref也可以用来定义对象(或数组)类型数据, 它内部会自动通过 reactive 转为代理对象。
- 从原理角度对比:
- ref通过 Object.defineProperty() 的 get 与 set 来实现响应式(数据劫持)。
- reactive通过使用Proxy来实现响应式(数据劫持), 并通过Reflect操作源对象内部的数据。
- 从使用角度对比:
- ref定义的数据:操作数据需要 .value ,读取数据时模板中直接读取不需要 .value 。
- reactive定义的数据:操作数据与读取数据:均不需要 .value 。
6.2.6 setup的两个注意点
- setup执行的时机:
- 在beforeCreate之前执行一次,this是undefined。
- setup的参数:
- props:值为对象,包含:组件外部传递过来,且组件内部声明接收了的属性。
- context:上下文对象:
- attrs: 值为对象,包含:组件外部传递过来,但没有在props配置中声明的属性, 相当于 this.$attrs 。
- slots: 收到的插槽内容, 相当于 this.$slots 。
- emit: 分发自定义事件的函数, 相当于 this.$emit 。
6.2.7 计算属性 computed函数
- 与Vue2.x中computed配置功能一致。写法如下:
import {computed} from 'vue'
setup(){
...
//计算属性——简写
let fullName = computed(()=>{
return person.firstName + '-' + person.lastName
})
//计算属性——完整
let fullName = computed({
get(){
return person.firstName + '-' + person.lastName
},
set(value){
const nameArr = value.split('-')
person.firstName = nameArr[0]
person.lastName = nameArr[1]
}
})
}
6.2.8 watch函数
-
与Vue2.x中watch配置功能一致。
-
两个小“坑”:
- 监视reactive定义的响应式数据时:oldValue无法正确获取、强制开启了深度监视(deep配置失效)。
- 监视reactive定义的响应式数据中某个属性时:deep配置有效。
//情况一:监视ref定义的响应式数据
watch(sum,(newValue,oldValue)=>{
console.log('sum变化了',newValue,oldValue)
},{immediate:true})
//情况二:监视多个ref定义的响应式数据
watch([sum,msg],(newValue,oldValue)=>{
console.log('sum或msg变化了',newValue,oldValue)
})
/* 情况三:监视reactive定义的响应式数据
若watch监视的是reactive定义的响应式数据,则无法正确获得oldValue!!
若watch监视的是reactive定义的响应式数据,则强制开启了深度监视
*/
watch(person,(newValue,oldValue)=>{
console.log('person变化了',newValue,oldValue)
},{immediate:true,deep:false}) //此处的deep配置不再奏效
//情况四:监视reactive定义的响应式数据中的某个属性
watch(()=>person.job,(newValue,oldValue)=>{
console.log('person的job变化了',newValue,oldValue)
},{immediate:true,deep:true})
//情况五:监视reactive定义的响应式数据中的某些属性
watch([()=>person.job,()=>person.name],(newValue,oldValue)=>{
console.log('person的job变化了',newValue,oldValue)
},{immediate:true,deep:true})
//特殊情况
watch(()=>person.job,(newValue,oldValue)=>{
console.log('person的job变化了',newValue,oldValue)
},{deep:true}) //此处由于监视的是reactive素定义的对象中的某个属性,所以deep配置有效
6.2.8 watchEffect函数
-
watch的套路是:既要指明监视的属性,也要指明监视的回调。
-
watchEffect的套路是:不用指明监视哪个属性,监视的回调中用到哪个属性,那就监视哪个属性。
-
watchEffect有点像computed:
- 但computed注重的计算出来的值(回调函数的返回值),所以必须要写返回值。
- 而watchEffect更注重的是过程(回调函数的函数体),所以不用写返回值。
//watchEffect所指定的回调中用到的数据只要发生变化,则直接重新执行回调。
watchEffect(()=>{
const x1 = sum.value
const x2 = person.age
console.log('watchEffect配置的回调执行了')
})
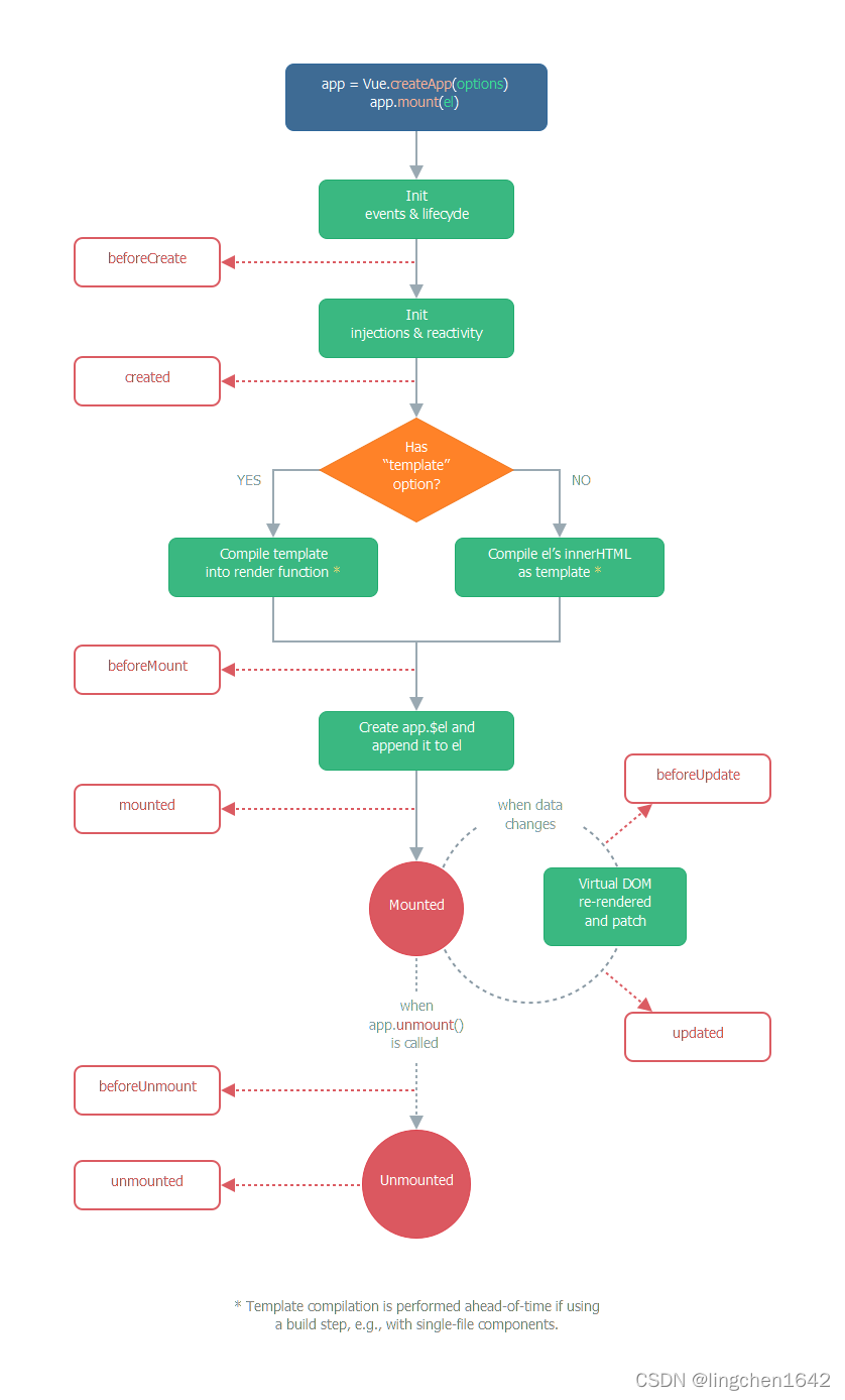
6.2.9 生命周期
- 图鉴

-
Vue3.0中可以继续使用Vue2.x中的生命周期钩子,但有有两个被更名:
beforeDestroy ===> beforeUnmount destroyed ===> unmounted -
Vue3.0也提供了 Composition API 形式的生命周期钩子,与Vue2.x中钩子对应关系如下:
beforeCreate ===> setup() created ===> setup() beforeMount ===> onBeforeMount mounted ===> onMounted beforeUpdate ===> onBeforeUpdate updated ===> onUpdated beforeUnmount ===> onBeforeUnmount unmounted ==> onUnmounted
6.2.10 自定义hook函数
-
hook —— 本质是一个函数,把setup函数中使用的 Composition API 进行了封装。
-
类似于vue2.x中的mixin。
-
自定义hook的优势: 复用代码, 让setup中的逻辑更清楚易懂。
-
自定义 hook,定义一个捕获鼠标点击坐标的 hook,代码如下:
// usePoint.js
import {reactive,onMounted,onBeforeUnmount} from 'vue'
export default function (){
//实现鼠标“打点”相关的数据
let point = reactive({
x:0,
y:0
})
//实现鼠标“打点”相关的方法
function savePoint(event){
point.x = event.pageX
point.y = event.pageY
console.log(event.pageX,event.pageY)
}
//实现鼠标“打点”相关的生命周期钩子
onMounted(()=>{
window.addEventListener('click',savePoint)
})
onBeforeUnmount(()=>{
window.removeEventListener('click',savePoint)
})
return point
}
- 在其他组件中引入并使用:
<template>
<h2>我是Test组件</h2>
<h2>当前点击时鼠标的坐标为:x:{{point.x}},y:{{point.y}}</h2>
</template>
<script>
import usePoint from '../hooks/usePoint'
export default {
name:'Test',
setup(){
const point = usePoint()
return {point}
}
}
</script>
6.2.11 toRef
- 作用:创建一个 ref 对象,其value值指向另一个对象中的某个属性。语法:
const name = toRef(person,'name')
-
应用: 要将响应式对象中的某个属性单独提供给外部使用时。
-
扩展:toRefs 与 toRef 功能一致,但可以批量创建多个 ref 对象,语法:
toRefs(person) // 只是将第一层数据创建了 ref 对象
6.3 其它 Composition API
6.3.1 shallowReactive 与 shallowRef
- shallowReactive:只处理对象最外层属性的响应式(浅响应式)。
- shallowRef:只处理基本数据类型的响应式, 不进行对象的响应式处理。
- 什么时候使用?
- 如果有一个对象数据,结构比较深, 但变化时只是外层属性变化 ===> shallowReactive。
- 如果有一个对象数据,后续功能不会修改该对象中的属性,而是生新的对象来替换 ===> shallowRef。
6.3.2 readonly 与 shallowReadonly
- readonly: 让一个响应式数据变为只读的(深只读)。
- shallowReadonly:让一个响应式数据变为只读的(浅只读)。
- 应用场景: 不希望数据被修改时。
6.3.3 toRaw 与 markRaw
-
toRaw:
- 作用:将一个由 reactive 生成的响应式对象转为普通对象。
- 使用场景:用于读取响应式对象对应的普通对象,对这个普通对象的所有操作,不会引起页面更新。
-
markRaw:
-
作用:标记一个对象,使其永远不会再成为响应式对象。
-
应用场景:
-
有些值不应被设置为响应式的,例如复杂的第三方类库等。
-
当渲染具有不可变数据源的大列表时,跳过响应式转换可以提高性能。
-
-
6.3.4 customRef
- 作用:创建一个自定义的 ref,并对其依赖项跟踪和更新触发进行显式控制。
- 实现防抖效果:
<template>
<input type="text" v-model="keyword">
<h3>{{keyword}}</h3>
</template>
<script>
import {ref,customRef} from 'vue'
export default {
name:'Demo',
setup(){
// let keyword = ref('hello') // 使用Vue准备好的内置ref
// 自定义一个myRef
function myRef(value,delay){
let timer
// 通过customRef去实现自定义
return customRef((track,trigger)=>{
return{
get(){
track() // 告诉Vue这个value值是需要被“追踪”的
return value
},
set(newValue){
clearTimeout(timer)
timer = setTimeout(()=>{
value = newValue
trigger() // 告诉Vue去更新界面
},delay)
}
}
})
}
let keyword = myRef('hello',500) // 使用程序员自定义的ref
return {
keyword
}
}
}
</script>
6.3.5 provide 与 inject
- 作用:实现祖与后代组件间通信
- 套路:父组件有一个 provide 选项来提供数据,后代组件有一个 inject 选项来开始使用这些数据。
- 祖组件中:
setup(){
......
let car = reactive({name:'奔驰',price:'40万'})
provide('car',car) // 给后代组件提供数据 car
......
}
- 后代组件中:
setup(props,context){
......
const car = inject('car') // 后代组件接受数据 car
return {car}
......
}
6.3.6 响应式数据的判断
- isRef: 检查一个值是否为一个 ref 对象。
- isReactive: 检查一个对象是否是由 reactive 创建的响应式代理。
- isReadonly: 检查一个对象是否是由 readonly 创建的只读代理。
- isProxy: 检查一个对象是否是由 reactive 或者 readonly 方法创建的代理。
6.4 Composition API 的优势
6.4.1 Options API 存在的问题
- 使用传统OptionsAPI中,新增或者修改一个需求,就需要分别在data,methods,computed里修改 。
6.4.2 Composition API 的优势
- 我们可以更加优雅的组织我们的代码,函数。让相关功能的代码更加有序的组织在一起。
6.5 新的组件
6.5.1 Fragment
- 在Vue2中: 组件必须有一个根标签。
- 在Vue3中: 组件可以没有根标签, 内部会将多个标签包含在一个Fragment虚拟元素中。
- 好处: 减少标签层级, 减小内存占用。
6.5.2 Teleport
- Teleport —— 是一种能够将我们的组件html结构移动到指定位置的技术。
<template>
<div>
<button @click="isShow = true">点我弹个窗</button>
<teleport to="body"> <!-- 展示时直接插入 html 页面中的 body 标签之中 -->
<div v-if="isShow" class="mask">
<div class="dialog">
<h3>我是一个弹窗</h3>
<h4>一些内容</h4>
<h4>一些内容</h4>
<h4>一些内容</h4>
<button @click="isShow = false">关闭弹窗</button>
</div>
</div>
</teleport>
</div>
</template>
<script>
import {ref} from 'vue'
export default {
name:'Dialog',
setup(){
let isShow = ref(false)
return {isShow}
}
}
</script>
<style>
.mask{ /* 模态框遮挡样式 */
position: absolute;
top: 0;bottom: 0;left: 0;right: 0;
background-color: rgba(0, 0, 0, 0.5);
}
.dialog{ /* 设置弹窗的位置在窗口正中央 */
position: absolute;
top: 50%;
left: 50%;
transform: translate(-50%,-50%);
text-align: center;
width: 300px;
height: 300px;
background-color: green;
}
</style>
6.5.3 Suspense
-
等待异步组件时渲染一些额外内容,让应用有更好的用户体验
-
使用步骤:
- 异步引入组件
import {defineAsyncComponent} from 'vue' const Child = defineAsyncComponent(()=>import('./components/Child.vue'))- 使用 Suspense 包裹组件,并配置好 default 与 fallback
<template> <div class="app"> <h3>我是App组件</h3> <Suspense> <template v-slot:default> <!-- 成功默认展示部分 --> <Child/> </template> <template v-slot:fallback> <!-- 失败展示部分 --> <h3>加载中.....</h3> </template> </Suspense> </div> </template>
6.6 其他
6.6.1 全局API的转移
-
Vue 2.x 有许多全局 API 和配置。
- 例如:注册全局组件、注册全局指令等。
//注册全局组件 Vue.component('MyButton', { data: () => ({ count: 0 }), template: '<button @click="count++">Clicked {{ count }} times.</button>' }) //注册全局指令 Vue.directive('focus', { inserted: el => el.focus() } -
Vue3.0中对这些API做出了调整:将全局的API,即: Vue.xxx 调整到应用实例( app )上:
2.x 全局 API( Vue ) 3.x 实例 API ( app ) Vue.config.xxxx app.config.xxxx Vue.config.productionTip 移除 Vue.component app.component Vue.directive app.directive Vue.mixin app.mixin Vue.use app.use Vue.prototype app.config.globalProperties
6.6.2 其他改变
-
data选项应始终被声明为一个函数。
-
过度类名的更改:
- Vue2.x 的写法:
.v-enter, .v-leave-to { opacity: 0; } .v-leave, .v-enter-to { opacity: 1; }- Vue3.x写法
.v-enter-from, .v-leave-to { opacity: 0; } .v-leave-from, .v-enter-to { opacity: 1; } -
移除keyCode作为 v-on 的修饰符,同时也不再支持 config.keyCodes (即按键编码和自定义按键名失效)。
-
移除 v-on.native 修饰符:
- 父组件中绑定事件:
<my-component v-on:close="handleComponentEvent" // 自定义事件 v-on:click="handleNativeClickEvent" // 原生事件 />- 子组件中声明自定义事件:
<script> export default { emits: ['close'] // 声明的为自定义事件,未在这声明的默认为原生事件 } </script> -
移除过滤器(filter):过滤器虽然这看起来很方便,但它需要一个自定义语法,打破大括号内表达式是 “只是 JavaScript” 的假设,这不仅有学习成本,而且有实现成本!建议用方法调用或计算属性去替换过滤器。
本文详细介绍了Vue3的快速上手,包括使用vue-cli和vite创建工程,重点讲解了Composition API的使用,如setup、ref、reactive、计算属性computed、watch、watchEffect等。此外,还探讨了Vue3的响应式原理、生命周期、自定义hook函数、新组件如Fragment、Teleport和Suspense的特性。Vue3的Composition API提升了代码组织的优雅性和可复用性,解决了Options API的一些问题。
6197

被折叠的 条评论
为什么被折叠?



