sync.map解决的问题
golang 原生map是存在并发读写的问题,在并发读写时候会抛出异常
func main() {
mT := make(map[int]int)
g1 := []int{1, 2, 3, 4, 5, 6}
g2 := []int{4, 5, 6, 7, 8, 9}
go func() {
for i := range g1 {
mT[i] = i
}
}()
go func() {
for i := range g2 {
mT[i] = i
}
}()
time.Sleep(3 * time.Second)
}
抛出异常 fatal error: concurrent map writes
如果将map换成sync.map 那么就不会出现这个问题,下面就简单说说syn.map怎么实现的
基本结构
Map结构体
// Map类型针对两种常见的用例进行了优化:1-当给定键的条目只写一次但读多次时,如在只增长的缓存中,2-当多个goroutine读取、写入和覆盖不相交的键集的条目时。在这两种情况下,与单独的Mutex或RWMutex配对的Go映射相比,使用Map可以显著减少锁争用。
type Map struct {
// 互斥锁mu,操作dirty需先获取mu
mu Mutex
// read是只读的数据结构,可安全并发访问部分,访问它无须加锁,sync.map的所有操作都优先读read
// read中存储结构体readOnly,readOnly中存着真实数据,储存数据时候需要加锁
// read中可能会存在脏数据:即entry被标记为已删除
read atomic.Value // readOnly
// dirty是可以同时读写的数据结构,访问它要加锁,新添加的key都会先放到dirty中
// dirty == nil的情况:
// 1.被初始化
// 2.提升为read后,但它不能一直为nil,否则read和dirty会数据不一致。
// 当有新key来时,会用read中的数据(不是read中的全部数据,而是未被标记为已删除的数据,)填充dirty
// dirty != nil时它存着sync.map的全部数据(包括read中未被标记为已删除的数据和新来的数据)
dirty map[interface{}]*entry
// 统计访问read没有未命中然后穿透访问dirty的次数
// 若miss等于dirty的长度,dirty会提升成read,提升后可以增加read的命中率,减少加锁访问dirty的次数
misses int
}
readOnly结构体
//第一点的结构read存的就是readOnly
type readOnly struct {
m map[any]*entry //m是一个map,key是interface,value是指针entry,其指向真实数据的地址,
amended bool // amended等于true代表dirty中有readOnly.m中不存在的entry。
}
entry结构体
type entry struct {
// p:
// expunged: 删除; nil: 逻辑删除但存在dirty; 数据
p unsafe.Pointer // *interface{}
}
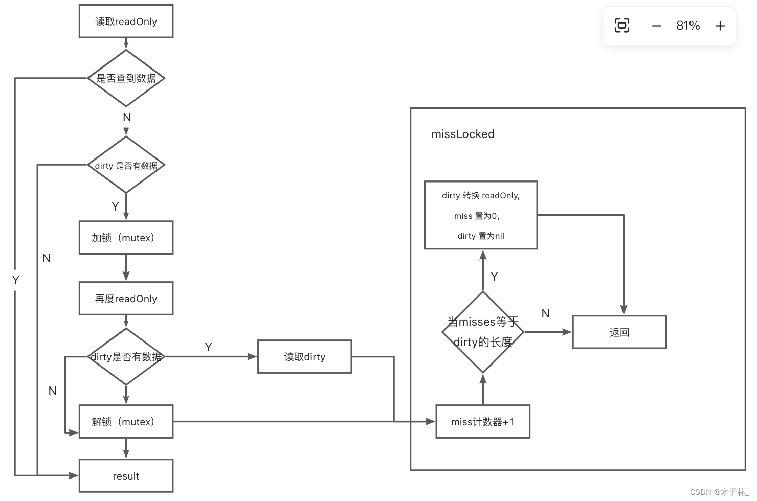
Load方法
代码解说
Load:读取数据
// Load 返回 map 中key 对应的值,如果没有值,则返回 nil。
// ok 结果表示是否在 map 中找到了 value。
func (m *Map) Load(key any) (value any, ok bool) {
read, _ := m.read.Load().(readOnly) // 从read 读取数据,并转换readonly
e, ok := read.m[key]
if !ok && read.amended { // readonly没有找到对应数据
m.mu.Lock()
// 双重检测:
// 再检查一次readonly,以防中间有Map.dirty被替换为readonly
read, _ = m.read.Load().(readOnly)
e, ok = read.m[key]
if !ok && read.amended { // 去 dirty查找对应数据
e, ok = m.dirty[key]
// 无论Map.dirty中是否有这个key,miss都加一,
// 若miss大小等于dirty的长度,dirty中的元素会被加到Map.read中
m.missLocked()
}
m.mu.Unlock()
}
if !ok {
return nil, false
}
return e.load()// 若entry.p被删除(等于nil或expunged)返回nil和不存在(false),否则返回对应的值和存在(true)
}
missLocked:dirty是如何提升为read
func (m *Map) missLocked() {
m.misses++ // 每次misses+1
if m.misses < len(m.dirty) {
return
}
// 当misses等于dirty的长度,m.dirty转换readOnly,amended被默认赋值成false
m.read.Store(readOnly{m: m.dirty})
m.dirty = nil
m.misses = 0
}
流程图

load: 会先从readOnly查找数据, 如果没有开启加锁,再次访问readOnly, 再次没有再去dirty去查。
Store方法
代码解说
store: 赋值
// Store 设置key value
func (m *Map) Store(key, value any) {
read, _ := m.read.Load().(readOnly) // 转换readOnly
// 若key在readOnly.m中且 e.tryStore 不为 false(没有逻辑删除)
if e, ok := read.m[key]; ok && e.tryStore(&value) {
return
}
m.mu.Lock()
// 双重检测:
// 再检查一次readonly,以防中间有Map.dirty被替换为readonly
read, _ = m.read.Load().(readOnly)
if e, ok := read.m[key]; ok {
// entry.p状态是expunged置为nil
// 如果是逻辑删除就需要清除标记了
if e.unexpungeLocked() {
// 之前dirty中没有此key,所以往dirty中添加此key
m.dirty[key] = e
}
// cas: 赋值
e.storeLocked(&value)
} else if e, ok := m.dirty[key]; ok {
e.storeLocked(&value)
} else {
// dirty中没有新数据,往dirty中添加第一个新key
if !read.amended {
// 把readOnly中未标记为删除的数据拷贝到dirty中
m.dirtyLocked()
// amended:true,现在dirty有readOnly中没有的key
m.read.Store(readOnly{m: read.m, amended: true})
}
m.dirty[key] = newEntry(value)
}
m.mu.Unlock()
}
tryStore:尝试写入数据
func (e *entry) tryStore(i *any) bool {
for {
p := atomic.LoadPointer(&e.p)
if p == expunged { // 如果逻辑删除就返回false
return false
}
// 不是就将value写入
if atomic.CompareAndSwapPointer(&e.p, p, unsafe.Pointer(i)) {
return true
}
}
}
dirtyLocked: 将readOnly 未删除的放到dirty
func (m *Map) dirtyLocked() {
if m.dirty != nil {
return
}
// dirty为nil时,把readOnly中没被标记成删除的entry添加到dirty
read, _ := m.read.Load().(readOnly)
m.dirty = make(map[interface{}]*entry, len(read.m))
for k, e := range read.m {
// tryExpungeLocked函数在entry未被删除时返回false,反之返回true
if !e.tryExpungeLocked() { // entry没被删除
m.dirty[k] = e
}
}
}
流程图

sync.map不适合用于频繁插入新key-value的场景,因为此操作会频繁加锁访问dirty会导致性能下降。更新操作在key存在于readOnly中且值没有被标记为删除(expunged)的场景下会用无锁操作CAS进行性能优化,否则也会加锁访问dirty。
Delete方法
代码解说
LoadAndDelete:查找删除
func (m *Map) LoadAndDelete(key any) (value any, loaded bool) {
read, _ := m.read.Load().(readOnly)
e, ok := read.m[key]
if !ok && read.amended { // readOnly不存在此key,但dirty中可能存在
// 加锁访问dirty
m.mu.Lock()
// 双重检测
read, _ = m.read.Load().(readOnly)
e, ok = read.m[key]
// readOnly不存在此key,但是dirty中可能存在
if !ok && read.amended {
e, ok = m.dirty[key]
delete(m.dirty, key)
m.missLocked() // 判断dirty是否可以转换readOnly,可以就转换
}
m.mu.Unlock()
}
if ok {
// 如果entry.p不为nil或者expunged,则把逻辑删除(标记为nil)
return e.delete()
}
return nil, false
}
delete:逻辑删除
func (e *entry) delete() (value any, ok bool) {
for {
p := atomic.LoadPointer(&e.p)
if p == nil || p == expunged { // 已经处理或者不存在
return nil, false
}
if atomic.CompareAndSwapPointer(&e.p, p, nil) { // 逻辑删除
return *(*any)(p), true
}
}
}
流程图

Range方法
代码解说
Range:轮训元素
func (m *Map) Range(f func(key, value any) bool) {
read, _ := m.read.Load().(readOnly)
if read.amended { // 如果dirty存在数据
m.mu.Lock()
// 双重检测
read, _ = m.read.Load().(readOnly)
if read.amended {
// readOnly.amended被默认赋值成false
read = readOnly{m: m.dirty}
m.read.Store(read)
m.dirty = nil
m.misses = 0
}
m.mu.Unlock()
}
// 遍历readOnly.m
for k, e := range read.m {
v, ok := e.load()
if !ok {
continue
}
if !f(k, v) {
break
}
}
}
流程图

Range:全部key都存在于readOnly中时,是无锁遍历的,性能最优。如果readOnly只存在Map中的部分key时,会一次性加锁拷贝dirty的元素到readOnly,减少多次加锁访问dirty中的数据。
总结
1- sync.map 结构体加了readOnly 和 dirty 来实现读写分离,load,store, delete,range 每次都会优先访问read,后面访问dirty都会双重检测以防加锁前Map.dirty可能已被提升为read
2- sync.map不适合写多读少,从store 代码中可以看出会频繁加锁访问dirty,双重检测等等,这些都会导致性能下降
3- sync.map 没有提供对read, dirty 的长度方法,这个对象使用在于并发场景下,会额外带来锁竞争的问题
4- misses 是 统计访问read没有未命中然后穿透访问dirty的次数 ,如果等于dirty会转换readOnly
5- entry 有三种类型 expunged: 删除; nil: 逻辑删除但存在dirty; 数据 。其中expunged 会在 unexpungeLocked 方法中进行赋值(在store时候会加锁访问dirty,把readOnly中的未被标记为删除的所有entry指针放到dirty,之前被delete方法标记为删除状态的entry=nil都变为expunged,那这些被标记为expunged的entry将不会出现在dirty中。)
本文详细解释了Golang中sync.map如何解决并发读写问题,通过readOnly和dirty结构实现读写分离,避免锁竞争。特别强调了sync.map不适合频繁插入新键值对的场景。
1436





