1、break

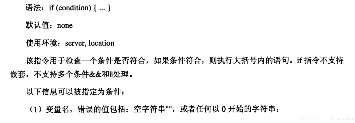
2、if


3、return






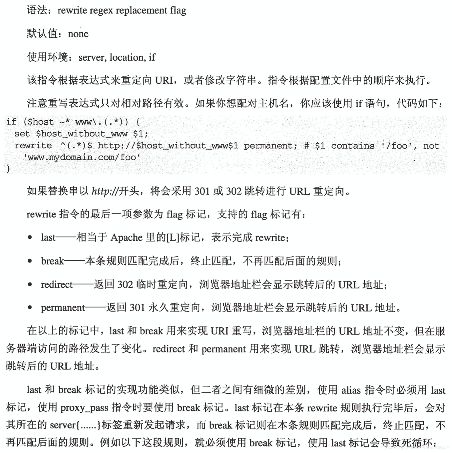
4、rewrite


因此,一般在根location中(即location /{......})或直接在server标签中编写rewrite规则,推荐使用last标记,在非根location中,则使用break,例如:

如果被替换的uri中含有参数(即类似/app/test.php?id=5之类的uri),默认情况下,参数会被自动附加到替换串上,你可以通过在替换串末尾加上?标记来解决这一问题。

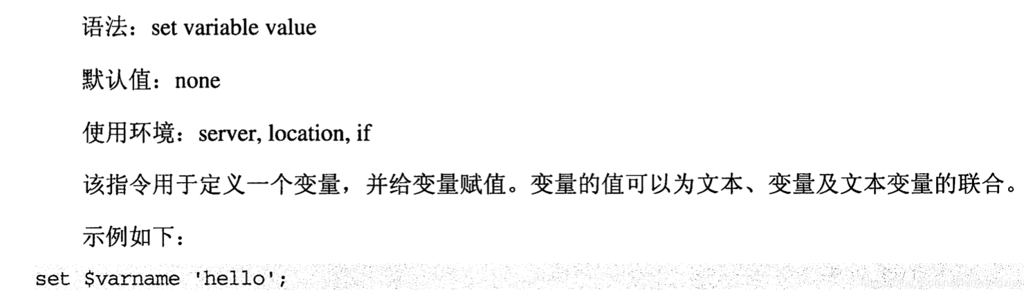
5、set

6、uninitialized_variable_warn

7、nignx rewrite可以用到的全局变量


924

被折叠的 条评论
为什么被折叠?



