概述
Git分支是git设计灵魂,该如何设计Git分支才能让开发做到一发入魂呢?这是我们项目立项之处就靠考虑好的,一般而言,分支设计需要满足下面几个点:
1>团队开发中避免开发功能相互干扰
2>各类分支:开发,测试,上线,bug,备份,标签等科学管理
下面就来介绍一种应对中小型项目git分支管理最佳实践。
Git flow
Git flow 流程的发明者Vincent Driessen,传送门:
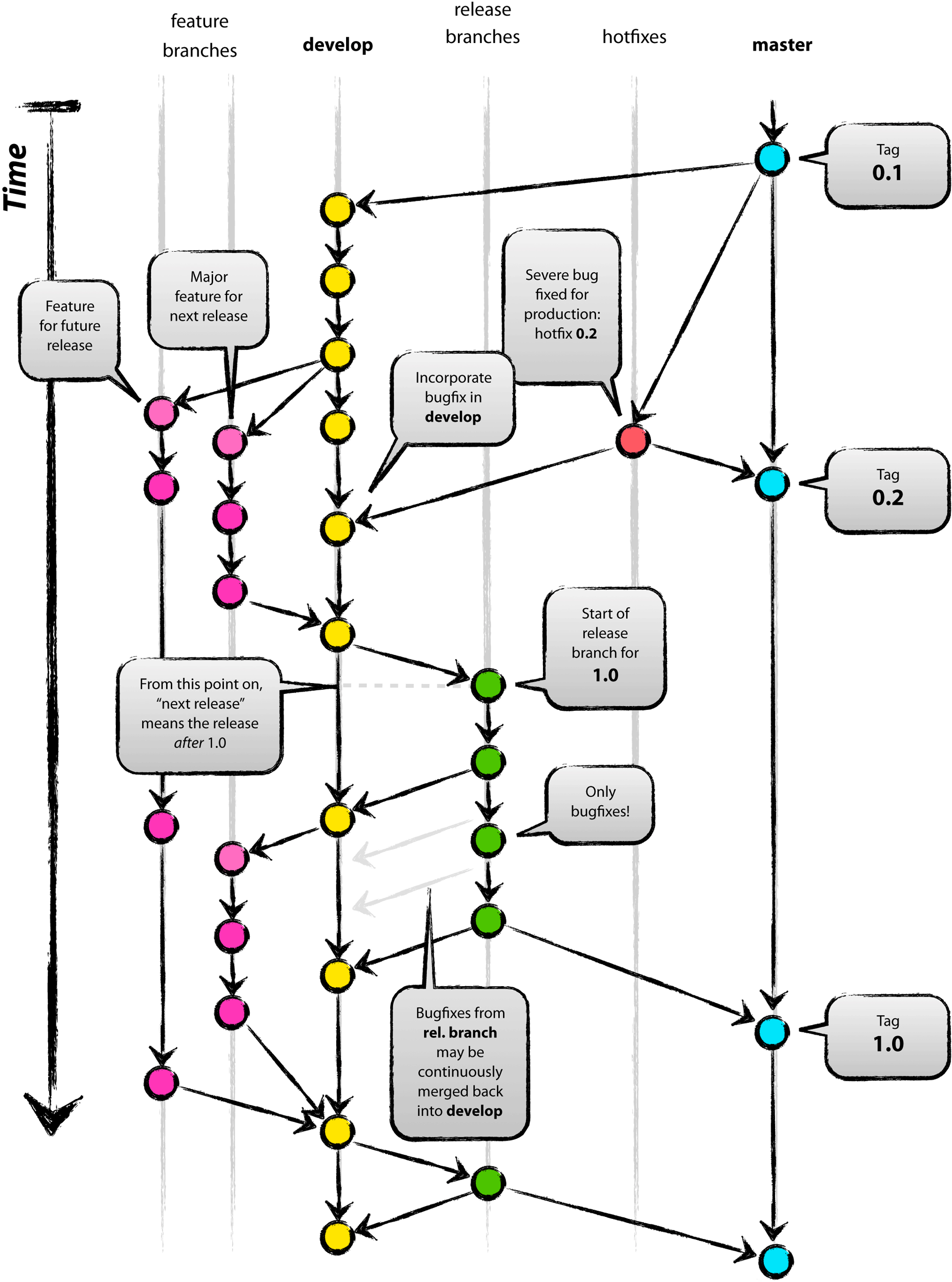
先摆结论,然后再解释

常用的分支
Master分支
主分支,项目初始点由这个分支发起,后续该分支作为项目版本标记分支,可以理解为备份分支,从这里可以追溯项目发布所有版本。可以从该分支拉起任意项目版本,并能平稳运行。注意:Master分支不允许程序员在此写代码。
Develop 分支
开发分支,初始时居于Master分支创建,团队所有开发代码集中合并的分支。另外,Develop分支维护项目最新代码。
Feature 分支
功能分支,基于Develop分支创建的新分支,用于新功能/新模块的开发。当开发完成之后,需要合并回到Develop分支。这分支是程序员独属分支,不存与团队源码库。
Release分支
当你需要一个发布一个新版本时,基于Develop分支创建一个Release分支。此时需要注意,属于该版本的所有Feature分支需要合并到Develop分支。Release分支创建成功后,对该版本进行测试,改bug,完成后,需要将代码合并到Master和Develop分支。合并到Master分支,会对Master打上标签,表示一个新的版本。合并到Develop分支,需要注意,其他非该版本的Feature分支再没有完成Release分支发布前,不允许合并会Develop分支。
Hotfix分支
当项目上线后,运行发现新的Bug时候,则需要基于Master创建一个Hotfix, 完成Hotfix后,我们合并回Master和Develop分支,所以Hotfix的改动会进入下一个Release版本。
开发案例
步骤1:项目立项后,项目经理初始化好项目,创建Master分支,同时基于Master分支创建Develop分支

步骤2:项目要新增功能A,需要分2步实现:功能A1, 功能A2

程序员小明基于Develop分支创建小明Feature分支,完成功能A1, 功能A2 步骤,开发完成后,合并到Develop分支,此时功Develop分支拥有功能A。
步骤3:同时期,项目想尝试创新,尝试实现功能B

程序员小红基于Develop分支创建小红Feature分支,尝试实现功能B
步骤4:功能A需要紧急上线发布,此时功能B暂缓

1>完成功能A之后,合并到Develop中
2>功能A要上线,在Develop基础上创建Release分支,在该分支完成测试/调试/改bug
3>确认完成之后,将Release分支代码合并到Develop分支,合并到Master分支,标记Tag2
4>在Release合并回Develop分支之前,不允许新的Feature分支合并回Develop。
5>当合并到Master跟Develop分支后,可删可不删
步骤5:功能B开发完成,需要发布

逻辑跟步骤4一样,这里不展开说了。
步骤6:功能AB(Tag3版本)上线之后 ,出bug需要修复

1>当出现bug之后,基于Master分支创建Hotfit分支
2>在Hotfit分支完成bug修改,测试通过后,将代码合并到Master分支,打上标签Tag3.1
3>在Hotfit分支完成bug修改,测试通过后,将代码合并到Develop分支,保证Develop分支代码最新。
最后完整版

结语
上面就是Git flow模式的操作所有过程,优点是清晰可控,缺点就是操作复杂,需要维护2个长期的分支,Develop跟Master分支。这导致每次操作需要频繁切换分支。
本文介绍了如何在Git中采用Gitflow流程,以确保团队开发协作顺畅,科学管理开发、测试、上线、bug修复和备份等分支。重点讲解了Master、Develop、Feature、Release和Hotfix分支的角色和操作流程,以及Gitflow的优缺点。
https://nvie.com/posts/a-successful-git-branching-model/
693

被折叠的 条评论
为什么被折叠?



