
白皮书系统梳理了中国智慧园区在新质生产力背景下的发展现状、竞争格局、运营模式、趋势愿景及面临的机遇与挑战。白皮书指出,智慧园区作为数字经济与实体经济深度融合的重要载体,正成为推动区域经济增长、产业升级和科技创新的核心平台。
关注公众号:【互联互通社区】,回复【ZHCS205】获取全部报告内容。

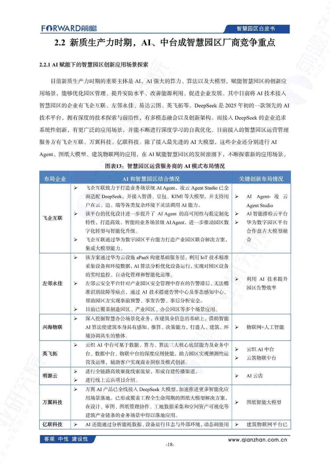
在发展现状方面,白皮书将智慧园区定义为以云计算、大数据、物联网、人工智能、5G、数字孪生等新一代信息技术为支撑,实现资源共享、产业联动、环境感知、事件可视、生产自适应、设备全时利用的现代化园区。其建设目标聚焦于智能化、数字化与生态化三大方向,构建涵盖基础设施、数字平台与园区应用的多层系统架构,并通过基础运营、空间运营与生态运营三大框架实现全面管理。白皮书将中国智慧园区的发展划分为五个阶段:从2000-2008年的基础信息化阶段,到2025年进入AI赋能阶段,智慧园区正从单点智能向全域智能、从数据驱动向生态协同演进。
在竞争态势方面,智慧园区产业链条长、参与者众多,涵盖基础设施服务商、应用中台提供商、运营管理服务商等多类企业。当前竞争焦点集中在AI技术与中台系统的融合应用上,飞企互联、左邻永佳、万翼科技等企业在AI Agent、数字孪生、图纸大模型等领域表现突出。白皮书还发布了2024年智慧园区运营管理服务商TOP15榜单,飞企互联凭借其全面的业务布局、技术积累与生态合作优势蝉联榜首。
在运营主体方面,白皮书将智慧园区分为政府主导型、产业地产主导型、大企业主导型和中小微企业主导型四类,并分别剖析了各类园区的特点、痛点与发展路径。政府主导型园区强在政策资源与规模化建设,但市场化运作能力较弱;产业地产园区具备专业的开发运营能力,但面临重资产转型压力;大企业主导型园区产业链协同效应明显,但存在封闭性风险;中小微园区灵活创新机制好,但抗风险能力与持续运营能力较弱。
面对新质生产力时期的机遇与挑战,白皮书指出政策支持、技术赋能与市场需求共同推动智慧园区向数智化、融合化、生态化方向发展。AI大模型、数字孪生、通信感知、大数据等新技术正深度融入园区运营,提升管理效率与服务体验。同时,园区也面临服务个性化、绿色低碳、安全保障、要素支撑等多重挑战。智慧园区不仅是培育新质生产力的重要载体,也是实现“双碳”目标、推动产学研用金结合的关键平台。
白皮书还通过深圳特建创智云城、成都金牛现代都市工业港、中韩(惠州)产业园、深圳湾科技园、南方软件园等典型案例,展示了智慧园区在数字化转型、产业服务、资源整合等方面的实践成果。最后,白皮书构建了涵盖企业基础实力、新质生产力与智慧园区业务能力三大维度的评级指标体系,为行业提供了权威的评估参考,助力中国智慧园区实现标准化、健康化、可持续发展。
以下是报告部分内容




















精彩推荐
关注互联互通社区公众号,回复以下编号,可快速下载对应报告。
ZHCS001:2020中国智慧城市发展研究报告
ZHCS002:华为智慧城市未来发展白皮书
ZHCS003:智慧城市成功案例集
ZHCS004:区块链赋能新型智慧城市白皮书
ZHCS005:2020智慧城市产业图谱报告
ZHCS006:新型智慧城市发展研究报告
ZHCS007:5G赋能智慧城市白皮书
ZHCS008:华为智慧政务解决方案
ZHCS009:中国联通:5G智慧交通白皮书
ZHCS010:智慧教育场景白皮书
ZHCS011:智慧社区(企鹅智家)解决方案
ZHCS012:未来智慧园区白皮书
ZHCS013:智慧消防解决方案
ZHCS014:智慧环保平台建设方案
ZHCS015:中国电信智慧环卫解决方案
ZHCS016:智慧农业发展研究报告
ZHCS017:智慧水务行业市场研究
ZHCS018:中国智慧企业转型升级蓝图
ZHCS019:2019中国智能家居发展白皮书
ZHCS020:中国智慧杆塔白皮书
ZHCS021:华为应急指挥解决方案
ZHCS022:5G时代智慧医疗健康白皮书
ZHCS023:智慧工地解决方案
ZHCS024:2020智慧零售研究报告
ZHCS025:中国智慧城市行业趋势报告
ZHCS026:中国智慧城市厂商全景报告
ZHCS027:5G智慧城市安全需求与架构白皮书
ZHCS028:智慧能源白皮书
ZHCS029:2020中国智能家居行业研究报告
ZHCS030:华为5大场景下的智慧应急解决方案
ZHCS031:华为智慧旅游解决方案
ZHCS032:华为智慧企业总部楼宇解决方案
ZHCS033:中国智慧金融报告
ZHCS034:2021年中国智慧养老服务发展报告
ZHCS035:阿里云IoT办公园区解决方案
ZHCS036:中国智慧园区标准化白皮书
ZHCS037:2021年智慧菜市场研究报告
ZHCS038:AI赋能智慧城市白皮书
ZHCS039:智慧城市顶层规划咨询方法论
ZHCS040:首都智慧地铁发展白皮书
ZHCS041:百度智慧城市白皮书
ZHCS042:百度Apollo智能交通白皮书
ZHCS043:四川省“智慧工地”建设工作方案
ZHCS044:城市运行管理服务平台技术标准
ZHCS045:珠海市新型智慧城市“十四五”规划
ZHCS046:基于城市信息模型(CIM)的智慧园区建设指南
ZHCS047:基于城市信息模型(CIM)的智慧社区建设指南
ZHCS048:2021智慧社区建设运营指南
ZHCS049:2021中国智慧城市长效运营研究报告
ZHCS050:2021全光智慧城市发展报告2.0
ZHCS051:百度智慧城市解决方案大全(140页)
ZHCS052:2021年中国智慧医疗行业白皮书
ZHCS053:2021年智慧文旅5G应用白皮书
ZHCS054:基于5G的智慧交通应用实践白皮书
ZHCS055:中国智慧城市服务平台发展报告
ZHCS056:2021中国智慧城市AIoT应用研究
ZHCS057:华润:智慧城市白皮书
ZHCS058:2021新型智慧城市产业图谱研究报告
ZHCS059:2021年中国新型智慧城市百佳案例
ZHCS060:新型智慧城市顶层规划与设计方案
ZHCS061:中国电信新型智慧城市白皮书2.0
ZHCS062:中国智慧农业发展研究报告
ZHCS063:智慧多功能杆发展白皮书(2022版)
ZHCS064:海纳云智慧城市白皮书
ZHCS065:零碳智慧园区白皮书(2022版)
ZHCS066:2021年中国智慧仓储研究报告
ZHCS067:2030年塑造城市未来的12种趋势
ZHCS068:2021年智慧园区发展研究报告
ZHCS069:2021中国智慧城市发展报告
ZHCS070:2021年中国企业智慧通信产品研究报告
ZHCS071:理想智慧社区白皮书(2021)
ZHCS072:智慧城市的下一站
ZHCS073:智慧城市中的数字孪生
ZHCS074:智慧城市白皮书(2022年)
ZHCS075:未来智慧园区白皮书(2022年)
ZHCS076:中国联通5G新型智慧城市白皮书
ZHCS077:金砖国家数字经济与智慧城市发展
ZHCS078:2022天津城市智能体白皮书
ZHCS079:中国智慧家庭趋势研究报告(2022年)
ZHCS080:“新城建”建设发展白皮书(2022)
ZHCS081:中国智慧应急现状与发展报告
ZHCS082:未来城市空间2.0
ZHCS083:智慧城市标准化白皮书(2022版)
ZHCS084:新型中国企业的智慧管理平台研究报告
ZHCS085:园区内智慧出行标准化白皮书(2022年)
ZHCS086:智慧产业园区标准体系研究报告
ZHCS087:智慧城市国家标准应用(1.0 版)
ZHCS088:智慧停车发展及智慧停车系统白皮书
ZHCS089:2022体育场馆智慧化标准体系建设指南
ZHCS090:智慧供应链白皮书
ZHCS091:智慧医学实验室建设白皮书
ZHCS092:2022智慧社区产业报告
ZHCS093:百度智能云智慧水务解决方案
ZHCS094:低碳智慧园区综合能源解决方案
ZHCS095:华为智慧教室解决方案
ZHCS096:联想区域智慧教育云解决方案
ZHCS097:智慧物流园区白皮书
ZHCS098:5G时代智慧医疗健康白皮书
ZHCS099:江苏智慧法院建设白皮书(2018-2022)
ZHCS100:2021-2022年中国智慧医疗行业白皮书
ZHCS101:社区园区无人配送智能网联基础设施
ZHCS102:5G+智慧校园白皮书
ZHCS103:5G+智慧教育典型应用场景白皮书
ZHCS104:5G+智慧能源典型应用场景白皮书
ZHCS105:5G智慧新安防业务发展白皮书
ZHCS106:5G新型智慧城镇白皮书
ZHCS107:5G智慧场馆白皮书
ZHCS108:5G智慧港口白皮书
ZHCS109:5G智慧燃气白皮书
ZHCS110:5G智慧水务白皮书
ZHCS111:“5G+智慧公路”交通运营与安全白皮书
ZHCS112:2022城市更新白皮书
ZHCS113:广东省智慧高速公路建设指南(试行)
ZHCS114:城市感知体系白皮书(2022版)
ZHCS115:2022中国智慧城市建设发展洞察报告
ZHCS116:中国智慧园区发展白皮书(2022)
ZHCS117:全光智慧城市发展报告(2022)
ZHCS118:2022智慧商务园区技术白皮书
ZHCS119:中国智慧企业发展报告(2022)
ZHCS120:智慧杆塔科技前沿报告(2022)
ZHCS121:海纳云智慧社区白皮书(2022年)
ZHCS122:中国联通新型智慧城市数字化运营服务白皮书(2022年)
ZHCS123:2022年中国智慧园区市场洞察报告
ZHCS124:2022年全球智慧之都报告
ZHCS125:2022年智慧物流园区发展研究报告
ZHCS126:海纳云智慧园区白皮书(2022年)
ZHCS127:2022中国移动新型智慧城市白皮书—共14册
ZHCS128:中国联通新型智慧城市白皮书(3.0版)
ZHCS129:智慧供应链行业研究报告
ZHCS130:智慧城市运营白皮书(2022年)
ZHCS131:中国智慧教育白皮书(2022)
ZHCS132:智慧教育技术白皮书(2023版)
ZHCS133:2022年度全域智慧城市白皮书
ZHCS134:中国智慧健康城市发展研究报告(2022年)
ZHCS135:2023智慧会议技术白皮书
ZHCS136:智慧交通观察报告2022
ZHCS137:智慧城市运营典型案例洞察分析报告(2022)
ZHCS138:超时空智慧办公白皮书(2023)
ZHCS139:2022锐捷智慧发电解决方案
ZHCS140:智慧民航解决方案专刊(2023)
ZHCS141:2023中国智慧工地行业市场研究报告
ZHCS142:北京智慧城市创新应用案例集
ZHCS143:开放与可信-数据创新下的智慧政务
ZHCS144:2023中国电梯智慧维保与监管白皮书
ZHCS145:5G智慧工地整体解决方案
ZHCS146:中国联通智慧门店白皮书
ZHCS147:2022中国智慧社区创新实践白皮书
ZHCS148:中国联通一体化智慧楼宇白皮书
ZHCS149:中国电信5G智慧矿山行业白皮书
ZHCS150:未来智慧城市白皮书
ZHCS151:企业智慧运营研究报告(2023年)
ZHCS152:湖北省智慧小区建设指引
ZHCS153:智慧园区案例集(2022)
ZHCS154:2023智慧物流服务指数研究报告
ZHCS155:英特尔中国智慧园区创新实践
ZHCS156:4个城市运行管理服务平台行业标准
ZHCS157:2023智慧城区统一运营白皮书
ZHCS158:如何进行智慧城市顶层设计规划
ZHCS159:深圳智慧城市建设研究报告
ZHCS160:2023中国移动新型智慧城市白皮书—共13册
ZHCS161:新型智慧城市典型场景数字基础设施建设白皮书
ZHCS162:2023多级联动与现场指挥平台建设白皮书
ZHCS163:2023中国新型智慧城市典型案例集
ZHCS164:智慧建筑发展报告2023
ZHCS165:智慧矿山行业洞察研究报告
ZHCS166:智慧钢铁行业洞察研究报告
ZHCS167:智慧城市“一网统管”运营研究报告(2024)
ZHCS168:2023中国城市地下空间发展蓝皮书
ZHCS169:中国楼宇自控行业白皮书
ZHCS170:完整社区建设案例集(第一批)
ZHCS171:新一代智慧交通发展现状与趋势展望报告
ZHCS172:2023年青岛新型智慧城市优秀建设成果汇编
ZHCS173:华为智慧园区2030
ZHCS174:中国智慧公路建设调研报告(2023)
ZHCS175:智慧物业服务和数据交换规范 附解读
ZHCS176:2024中国智慧医院研究报告:SPD篇
ZHCS177:数字技术赋能智慧医院建设白皮书
ZHCS178:2024智慧医疗行业研究报告
ZHCS179:2024中国城市更新多元场景研究洞察报告
ZHCS180:2024年中国智慧医院现状及趋势研究报告
ZHCS181:2024广州新型城市基础设施建设白皮书
ZHCS182:2024广州智慧城市基础设施与智能网联汽车协同发展白皮书
ZHCS183:智慧物流园区解决方案
ZHCS184:2024版智慧园区2030
ZHCS185:2024燃气行业智能表计白皮书
ZHCS186:2024智能矿山暨无人驾驶行业蓝皮书
ZHCS187:智慧城市政务GIS应用解决方案
ZHCS188:2024中国智慧环卫行业研究洞察报告
ZHCS189:2024中国智慧工厂新质生产力融合发展报告
ZHCS190:城市一张网2.0研究报告(2024年)
ZHCS191:2025年中国智慧园区行业发展白皮书
ZHCS192:2024全国政务服务便民热线发展研究报告
ZHCS193:2024城市全域数字化转型暨第十四届智慧城市发展水平评估报告
ZHCS194:城市生命线数字化标准体系研究报告
ZHCS195:智慧教育应用发展研究报告(2025年)
ZHCS196:2025年中国智慧水务(供水领域)行业研究报告
ZHCS197:2025中国智能家居行业技术服务商研究报告
ZHCS198:中国AI智慧操场行业研究报告
ZHCS199:“人工智能+”时代的智慧城市发展范式创新
ZHCS200:2025年中国智慧医疗行业白皮书
ZHCS201:2025全球物联网与智慧城市创新实践优秀成果集
ZHCS202:AI+智慧城市解决方案
ZHCS203:基于BIM的智慧工地信息化系统
ZHCS204:2025年中国智慧农业市场行业研究报告
ZHCS205:中国智慧园区发展白皮书(2025)
声明
来源:前瞻产业研究院,互联互通社区推荐阅读,版权归作者所有。文章内容仅代表作者独立观点,不代表互联互通社区立场,转载目的在于传递更多信息。如涉及作品版权问题,请联系我们删除或做相关处理!

关注公众号:【互联互通社区】,回复【ZHCS205】获取全部报告内容。

504

被折叠的 条评论
为什么被折叠?



