文章目录
🚀 一、ArrayList 的缺点
上节我们学到顺序表,由于其底层是一段连续空间,ArrayList 任意位置插入或删除元素时,就需要将元素整体往前或后挪移,时间复杂度为 O( N )。因此 ArrayList 不适合进行任意位置插入或删除较多的场景。。
🚀 二、链表
🌟 2.1 链表的概念和结构
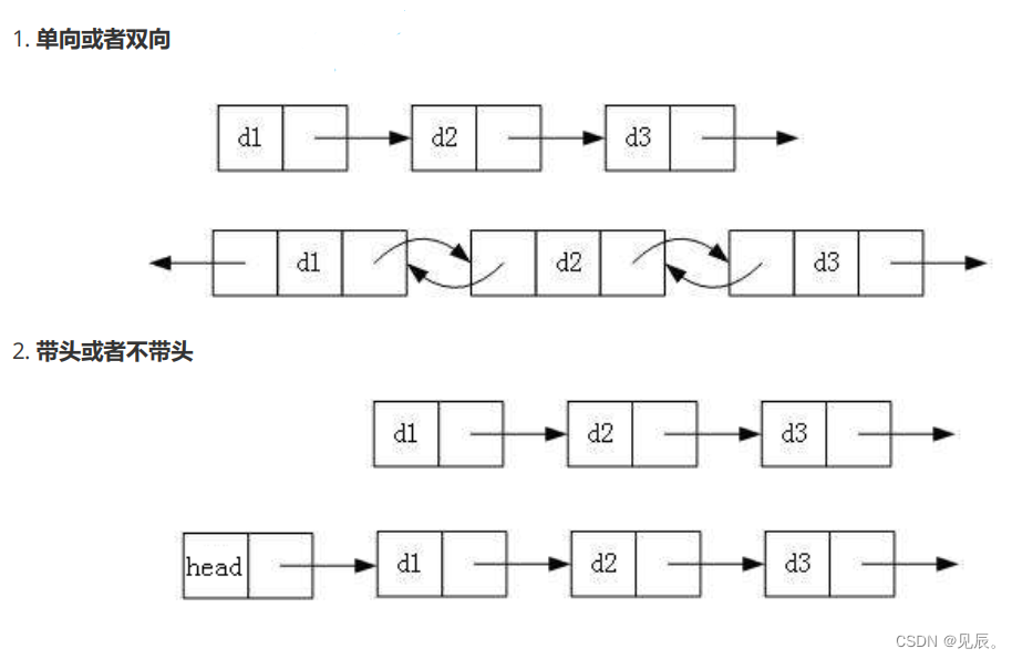
链表是一种物理存储结构上非连续存储结构,数据元素的逻辑顺序是通过链表中的引用链接次序实现的 。

❗ 注意:
- 从上图看出,链式结构在逻辑上是连续的,但是在物理上不一定连续。
- 节点的内存一般都是从堆上申请出来的。
- 从堆上申请的空间,两次申请的可能连续,也可能不连续。


我们重点掌握两种链表:
- 无头单向非循环链表:笔试中出场率高。
- 无头双向链表。
🌟 2.2 链表的实现
// 1. 无头单向非循环链表实现
public class MyLinkedList {
static class ListNode{
public int val;
public ListNode next;
public ListNode(int val){
this.val = val;
}
}
// 存储当前链表的头节点的引用
public ListNode head;
/**
* 打印链表
*/
public void display(){
ListNode cur = head;
while(cur != null){
System.out.print(cur.val + " ");
cur = cur.next;
}
System.out.println();
}
/**
* 头插法
* O(1)
* @param data
*/
public void addFirst(int data){
ListNode node = new ListNode(data);
node.next = head;
head = node;
}
/**
* 尾插法
* O( N )
* @param data
*/
public void addLast(int data){
ListNode cur = head;
ListNode node = new ListNode(data);
if(head == null){
head = node;
}else{
while(cur.next != null){
cur = cur.next;
}
cur.next = node;
}
}
/**
* 从任意位置插入,第一个节点下标为 0
* @param index
* @param data
* @return
*/
public void addIndex(int index, int data){
checkIndex(index);
if(index == 0){
addFirst(data);
return ;
}
ListNode node = new ListNode(data);
ListNode cur = findIndexNode(index);
node.next = cur.next;
cur.next = node;
}
/**
* 找到 index 位置的节点
* @param index
* @return
*/
private ListNode findIndexNode(int index){
ListNode cur = head;
while((index-1)>0){
cur = cur.next;
index--;
}
return cur;
}
private void checkIndex(int index){
if(index < 0 || index > size()){
throw new IndexOutOfBoundsException("index 位置不合法");
}
}
/**
* 获取链表长度
* @return
*/
public int size(){
int cnt = 0;
ListNode cur = head;
while(cur != null){
cnt++;
cur = cur.next;
}
return cnt;
}
/**
* 移除第一个为 key 的节点
* @param key
*/
public void remove(int key){
if(head.val == key){
head = head.next;
}
ListNode cur = searchPreOfKey(key);
if(cur == null){
return;
}
ListNode del = cur.next;
cur.next = del.next;
}
/**
* 找到关键字为 key 的节点的前一个节点
* @param key
*/
public ListNode searchPreOfKey(int key){
ListNode cur = head;
while(cur.next != null){
if(cur.next.val == key){
return cur;
}
cur = cur.next;
}
return null;
}
/**
* 移除所有关键字为 key 的节点
* @param key
*/
public void removeAll(int key){
if(head == null){
return;
}
ListNode pre = head;
ListNode cur = head;
while(cur != null){
if(cur.val == key){
pre.next = cur.next;
cur = cur.next;
}else{
pre = cur;
cur = cur.next;
}
}
}
/**
* 清空链表
*/
public void clear(){
ListNode cur = head;
while(cur != null){
ListNode curN = cur.next;
cur.next = null;
cur = curN;
}
head = null;
}
/**
* 查找单链表中是否包含 key
* @param key
* @return
*/
public boolean contains(int key){
ListNode cur = head;
while(cur != null){
if(cur.val == key){
return true;
}
cur = cur.next;
}
return false;
}
}
🚀 三、LinkedList 的使用
🌟 3.1 什么是 LinkedList
Java API 中的 LinkedList 的底层是双向链表结构,在任意位置插入或删除元素时,不需要搬移元素,效率比较高。

🔺说明:
- LinkedList 实现了 List 接口。
- LinkedList 底层使用双向链表。
- LinkedList 没有实现 RandomAccess 接口,因此 LinkedList 不支持随机访问。
- LinkedList 在位置插入和删除元素时效率高,时间复杂度 O(1) 。
🌟 3.2 LinkedList 的使用

🌟 3.3 LinkedList 的遍历
- foreach 遍历。
- 迭代器遍历。
public static void main(String[] args) {
LinkedList<Integer> list = new LinkedList<>();
list.add(1);
list.add(2);
list.add(3);
list.add(4);
list.add(5);
list.add(6);
System.out.println(list.size());
// 1. foreach 遍历
for(Integer x : list){
System.out.print(x + " ");
}
System.out.println();
// 2. 使用迭代器
Iterator it = list.listIterator();
while(it.hasNext()){
System.out.print(it.next() + " ");
}
System.out.println();
// 3. 反向迭代器
ListIterator<Integer> rit = list.listIterator(list.size());
while(rit.hasPrevious()){
System.out.print(rit.previous() + " ");
}
System.out.println();
}
🌟 3.4 LinkedList 的模拟实现
// 2. 无头双向链表实现
public class DLinkedList {
static class ListNode{
public int val;
public ListNode next;
public ListNode prev;
public ListNode(int val){
this.val = val;
}
}
// 当前链表的头尾节点
public ListNode head;
public ListNode last;
/**
* 链表打印
*/
public void display(){
ListNode cur = head;
while(cur != null){
System.out.print(cur.val + " ");
cur = cur.next;
}
System.out.println();
}
/**
* 头插法
* @param data
*/
public void addFirst(int data){
ListNode node = new ListNode(data);
if(head == null){
head = node;
last = node;
}else{
node.next = head;
head.prev = node;
head = node;
}
}
/**
* 尾插法
* @param data
*/
public void addLast(int data){
ListNode node = new ListNode(data);
if(head == null){
head = node;
last = node;
}else{
last.next = node;
node.prev = last;
last = node;
}
}
/**
* 获取链表长度
* @return
*/
public int size(){
int cnt = 0;
ListNode cur = head;
while(cur != null){
cnt++;
cur = cur.next;
}
return cnt;
}
/**
* 在任意位置插入
*
* @param index
* @param data
*/
public void addIndex(int index, int data){
// 1. 检查 index 合法性
if(index < 0 || index > size()){
throw new IndexOutOfBoundsException("index 位置不合法");
}
if(index == 0){
addFirst(data);
}
else if(index == size()){
addLast(data);
}else{
ListNode cur = findIndex(index);
ListNode node = new ListNode(data);
node.prev = cur.prev;
cur.prev.next = node;
node.next = cur;
cur.prev = node;
}
}
/**
* 找到 index 位置的节点
* @param index
* @return
*/
private ListNode findIndex(int index) {
ListNode cur = head;
while (index != 0) {
cur = cur.next;
index--;
}
return cur;
}
/**
* 判断是否存在 key 值
* @param key
* @return
*/
public boolean contains(int key){
ListNode cur = head;
while(cur != null){
if(cur.val == key){
return true;
}
cur = cur.next;
}
return false;
}
/**
* 删除第一次出现关键字为 key 的节点
* @param key
*/
public void remove(int key){
if(head.val == key){
head.next.prev = null;
head = head.next;
return;
}else{
ListNode cur = head;
while(cur != null){
if(cur.val == key){
if(cur == last){
last.prev.next = null;
last = last.prev;
return;
}else{
cur.prev.next = cur.next;
cur.next.prev = cur.prev;
return;
}
}
cur = cur.next;
}
}
}
/**
* 删除所有值为 key 的节点
* @param key
*/
public void removeAll(int key){
if(head.val == key){
head.next.prev = null;
head = head.next;
}
ListNode cur = head;
while(cur != null) {
if (cur.val == key) {
if (cur == last) {
last.prev.next = null;
last = last.prev;
} else {
cur.prev.next = cur.next;
cur.next.prev = cur.prev;
}
}
cur = cur.next;
}
}
/**
* 清空链表
*/
public void clear(){
ListNode cur = head;
while (cur != null) {
ListNode curNext = cur.next;
cur.next = null;
cur.prev = null;
cur = curNext;
}
head = null;
last = null;
}
}
🚀 四、顺序表和链表的区别
首先是 java 内置的 ArrayList 和 LinkedList 的区别

顺序表和链表由于存储结构上的差异,导致它们具有不同的特点,适用于不同的场景。
4.1 存储结构
- 顺序表存储数据,先预先申请一块足够大的存储空间,然后将数据按照次序逐一存储,数据之间紧密贴合。
- 链表存储方式和顺序表截然不同,链表只有在存储数据时才申请存储空间,数据之间的逻辑依靠每个数据元素携带的指针维持,实际的物理结构并不相连。
4.2 空间利用率
从空间利用率的角度上看,顺序表的空间利用率显然要比链表高。
这是因为,链表在存储数据时,每次只申请一个节点的空间,且空间的位置是随机的,这种方式会产生很多空间碎片,造成空间的浪费。
4.3 时间复杂度
解决不同类型的问题,顺序表和链表对应的时间复杂度也不相同。
如下两类问题:
- 主要进行元素访问操作,元素的插入、删除和移动较少时。
- 主要进行元素的插入、删除和移动,元素的访问很少时。
- 第一类问题适合使用顺序表。
- 顺序表底层是数组,支持随机访问,可以直接通过下标访问元素,无需遍历整个表时间复杂度为 O( 1 ) 。
- 链表中访问数据元素,只能从头到尾遍历节点,时间复杂度 O( N ) 。
- 第二类问题更适合使用链表。
- 链表中元素之间的逻辑关系靠的是节点之间指针,在执行插入、删除和移动操作时,只需要改变相应节点的指针指向即可,无需移动大量元素,时间复杂度 O( 1 )。
- 而顺序表中,插入、删除和移动数据可能会牵涉到大量元素的整体移动,因此时间复杂度至少为 O(n) 。
本文对比了链表与ArrayList的特点及适用场景,介绍了链表的基本概念、实现方式,并提供了LinkedList的使用实例。同时,深入探讨了顺序表和链表在存储结构、空间利用率及时间复杂度上的区别。

1025





