Fixflow引擎解析(五)(内核) - 基于Token驱动的引擎内核运转原理

本文档提供了Fixflow微内核运转图的初版,详细介绍了系统的基本运转流程及核心组件之间的交互方式。

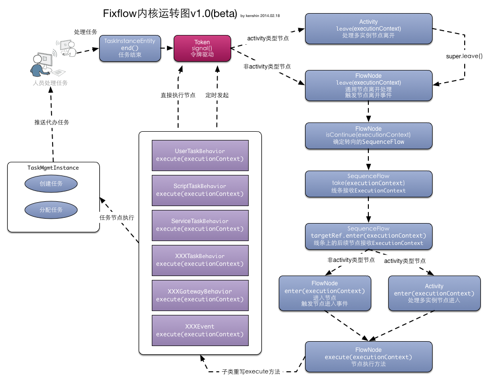
Fixflow内核运转图v1.0(beta)

先做一张fixflow微内核运转图,详细的说明后面会补上。

 

未完....更新中....

评论
成就一亿技术人!
拼手气红包6.0元
还能输入1000个字符
 
红包 添加红包
表情包 插入表情
 条评论被折叠 查看
添加红包

请填写红包祝福语或标题

红包个数最小为10个

红包金额最低5元

当前余额3.43前往充值 >
需支付:10.00
成就一亿技术人!
领取后你会自动成为博主和红包主的粉丝 规则
hope_wisdom
发出的红包
实付
使用余额支付
点击重新获取
扫码支付
钱包余额 0

抵扣说明:

1.余额是钱包充值的虚拟货币,按照1:1的比例进行支付金额的抵扣。
2.余额无法直接购买下载,可以购买VIP、付费专栏及课程。

余额充值