文章目录
红黑树剖析
学习Java 的过程中,很多时候都会涉及到红黑树,HashMap、ConcurrentHashMap 在 jdk1.8 版本中,就引入了红黑树节点,以前一直没有去研究,现在打算来仔细研究下。
起点-二叉查找树
二叉查找树又名二叉排序树、二叉搜索树
二叉查找树的特点是
- 如果左子树不为空,左子树的所有节点均小于它的根节点的值
- 如果右子树不为空,右子树的所有节点均大于它的根节点的值
- 左右子树也分别是二叉排序树
二叉查找数的缺点
如果根节点足够大,它的左子树,十分臃肿;如果根节点足够小,它的右子树十分臃肿。就跟一个独角兽。
引入红黑树
红黑树时间复杂度为O(logn) 且,一个含n个节点的红黑树的高度至多为 2log(n+1)
红黑树是一种平衡的二叉查找树,这的平衡指的是,不会像二叉树一样成为一个独角兽。
特性
- 节点要么是红色要么是黑色
- 根节点是黑色
- 每个叶子的节点都是黑色的空节点(NULL)
- 每个红色节点的两个子节点都是黑色的(红的子节点为黑)
- 从任意节点到其每个叶子节点的所有路径都包含相同的黑色节点数

在红黑树中:最常路径不会超过最短路径的两倍
分析左旋
左旋就是 将 x 的右子树绕 x 逆时针旋转,使得 x 的右子树成为 x 的父亲,同时修改相关节点的引用。反正就是要满足二叉查找树的属性


在网上找到了个动图,满分!

左旋伪代码:
LEFT-ROTATE(T, x)
y ← right[x] // 前提:这里假设x的右孩子为y。下面开始正式操作
right[x] ← left[y] // 将 “y的左孩子” 设为 “x的右孩子”,
p[left[y]] ← x // 将 “x” 设为 “y的左孩子的父亲”
p[y] ← p[x] // 将 “x的父亲” 设为 “y的父亲”
if p[x] = nil[T]
then root[T] ← y // 情况1:如果 “x的父亲” 是空节点,则将y设为根节点
else if x = left[p[x]]
then left[p[x]] ← y // 情况2:如果 x是它父节点的左孩子,则将y设为“x的父节点的左孩子”
else right[p[x]] ← y // 情况3:(x是它父节点的右孩子) 将y设为“x的父节点的右孩子”
left[y] ← x // 将 “x” 设为 “y的左孩子”
p[x] ← y // 将 “x的父节点” 设为 “y”
分析右旋
右旋的过程是将 x 的左子树绕 x 顺时针旋转,使得 x 的左子树成为 x 的父亲,同时修改相关节点的引用。旋转之后,二叉查找树的属性仍然满足。


在网上找到了个右旋的动图,满分啊!

右旋伪代码:
RIGHT-ROTATE(T, y)
x ← left[y] // 前提:这里假设y的左孩子为x。下面开始正式操作
left[y] ← right[x] // 将 “x的右孩子” 设为 “y的左孩子”,
p[right[x]] ← y // 将 “y” 设为 “x的右孩子的父亲”,
p[x] ← p[y] // 将 “y的父亲” 设为 “x的父亲”
if p[y] = nil[T]
then root[T] ← x // 情况1:如果 “y的父亲” 是空节点,则将x设为根节点
else if y = right[p[y]]
then right[p[y]] ← x // 情况2:如果 y是它父节点的右孩子,则将x设为“y的父节点的左孩子”
else left[p[y]] ← x // 情况3:(y是它父节点的左孩子) 将x设为“y的父节点的左孩子”
right[x] ← y // 将 “y” 设为 “x的右孩子”
p[y] ← x // 将 “y的父节点” 设为 “x”
put 插入节点过程
-
将红黑树当做二叉查找数,将节点插入
红黑树本身就是二叉查找树,我们往中插入数据不会影响二叉查找树的性质,而且左旋和右旋也不会影响二叉查找树的性质
-
将插入的节点着色为红色
为什么着色为红色?这样只可能违背 特性(如果一个节点是红色的,它的子节点必须是黑色的)。我们处理的情况就越少。
-
通过一系列的旋转或着色操作等操作,使之重新成为一颗红黑树
性质T: 红下必为黑
一个清晰的递归算法呈现在我们面前:
- 新增节点渲染成红色;
- 如果它的父亲是红色,则违反了性质T;
- 如果它的叔叔也是红色,则通过同时修改其父亲和叔叔的颜色为黑色来恢复性质T ;
- 如果它的爷爷不是根节点,则有可能在另外的路径上再次违反性质T,于是我们把它的爷爷改成红色;
- 可是如果他的太爷爷也是红色呢?很自然地,我们重新回到步骤2;
- 不断循环,直到第二步满足就可以结束。
综述一下吧,大概就存在三种情况:
-
当前节点的父节点是红色,且当前节点的祖父节点的另一个子节点(叔叔节点)也是红色。
解决方法:
- 将父节点设置为黑色
- 将叔节点设置为黑色
- 将祖父节点设置为红色
- 将祖父节点设为当前节点,之后继续对当前节点进行操作
-
当前节点的父节点是红色,叔叔节点是黑色,且当前节点是其父节点的右孩子
解决方法:
- 将父节点设置为当前节点
- 以新的当前节点进行左旋
-
当前节点的父节点是红色,叔叔节点是黑色,且当前节点是其父节点的左孩子
解决方法:
- 将父节点设为黑色
- 将祖父节点设为红色
- 对祖父节点进行右旋

手撸个红黑树吧:
package lijun;
import lombok.Getter;
/**
* Class lijun.RedBlackTree ...
*
* @author LiJun
* Created on 2019/3/29
*/
public class RedBlackTree {
// 红黑色着色
private static final boolean RED = false;
private static final boolean BLACK = true;
private static final class TreeNode {
int value;
TreeNode parent;
TreeNode left;
TreeNode right;
boolean color = BLACK;
public TreeNode(int value, TreeNode parent) {
this.value = value;
this.parent = parent;
this.left = this.right = null;
}
@Override
public String toString() {
return "value = " + value + " " + "color = " + (color == RED ? "red" : "block");
}
}
@Getter
private TreeNode root;
/**
* The number of nodes
*/
private int size = 0;
// 默认采用无参的构造方法
/**
* put
*
* @param value the value is what we want to insert
*/
public boolean put(int value) {
TreeNode t = root;
// 如果根节点为空,初始化根节点的内容
if (t == null) {
root = new TreeNode(value, null);
size = 1;
return true;
}
// 如果根节点不为空
TreeNode parent = null;
while (t != null) {
// 记录当前节点
parent = t;
if (t.value < value) {
// 如果当前遍历的节点小于我们要插入的值,向右走
t = t.right;
} else if (t.value > value) {
// 如果当前遍历的节点大于我们要插入的值,向左走
t = t.left;
} else {
// 不允许插入同样的值
return false;
}
}
// 到这的时候,我们已经找到了改插入的位置了,t=null
// 我们也记录了相应的parent位置
// 这个时候的话,先创建一个节点吧,并将其着色为红
TreeNode node = new TreeNode(value, parent);
node.color = RED;
// 这里判断下应该放在左,还是放在右
if (parent.value > value) {
parent.left = node;
} else {
parent.right = node;
}
// 节点数加一
size++;
// 对树进行调整,使得满足红黑树特性
fixAfterInsertion(node);
return true;
}
/**
* 当我们插入一个节点后,可能已经破坏了红黑树的特性
* 这个时候我们需要重新调整树,使得满足红黑树特性
*
* @param node 节点
*/
private void fixAfterInsertion(TreeNode node) {
// 获取当前节点的父节点
TreeNode parent = node.parent;
// 如果父节点不为空,且颜色为红色
while ((parent != null) && (RED == parent.color)) {
// 获取祖父节点
TreeNode grandfather = parent.parent;
// 如果是左孩子
if (parent == grandfather.left) {
TreeNode uncle = grandfather.right;
// uncle 存在为红
if ((uncle != null) && (uncle.color == RED)) {
// 这里将父节点和叔节点设置为黑色
parent.color = BLACK;
uncle.color = BLACK;
// 将祖父节点设置为红色
grandfather.color = RED;
// 将祖父节点设置为当前节点
node = grandfather;
parent = node.parent;
} else {// uncle不存在或者为黑节点
if (node == parent.right) {
rotateLeft(parent);
TreeNode temp = parent;
node = parent;
parent = node;
}
// 将父节点设为黑色
// 将祖父节点设为红色
// 对祖父节点进行右旋
rotateRight(grandfather);
parent.color = BLACK;
grandfather.color = RED;
}
} else { // parent == grandfather.right,这里的处理和上面的大致一样
TreeNode uncle = grandfather.left;
// uncle 存在为红
if ((uncle != null) && (uncle.color == RED)) {
parent.color = BLACK;
uncle.color = BLACK;
grandfather.color = RED;
node = grandfather;
parent = node.parent;
} else {// uncle不存在或者为黑节点
if (node == parent.right) {
rotateRight(parent);
TreeNode temp = parent;
node = parent;
parent = node;
}
rotateLeft(grandfather);
parent.color = BLACK;
grandfather.color = RED;
}
}
}
root.color = BLACK;
}
/**
* 右旋
*
* @param p 节点
*/
private void rotateRight(TreeNode p) {
if (p != null) {
TreeNode l = p.left;
p.left = l.right;
if (l.right != null) {
l.right.parent = p;
}
l.parent = p.parent;
if (p.parent == null) {
root = l;
} else if (p.parent.right == p) {
p.parent.right = l;
} else {
p.parent.left = l;
}
l.right = p;
p.parent = l;
}
}
/**
* 左旋
*
* @param p node
*/
private void rotateLeft(TreeNode p) {
if (p != null) {
TreeNode r = p.right;
p.right = r.left;
if (r.left != null) {
r.left.parent = p;
}
r.parent = p.parent;
if (p.parent == null) {
root = r;
} else if (p.parent.left == p) {
p.parent.left = r;
} else {
p.parent.right = r;
}
r.left = p;
p.parent = r;
}
}
public static void main(String[] args) {
RedBlackTree tree = new RedBlackTree();
// 通过数组构造一颗树
int[] array = {80, 40, 120, 20, 60, 100, 140, 10, 50, 90, 10, 30};
for (int i = 0; i < array.length; i++) {
tree.put(array[i]);
}
tree.preOrder(tree.getRoot());
System.out.println("-----------------------------");
tree.inOrder(tree.getRoot());
// 得到的结果如下
/*
value = 80 color = block
value = 40 color = red
value = 20 color = block
value = 10 color = red
value = 30 color = red
value = 60 color = block
value = 50 color = red
value = 120 color = red
value = 100 color = block
value = 90 color = red
value = 140 color = block
-----------------------------
value = 10 color = red
value = 20 color = block
value = 30 color = red
value = 40 color = red
value = 50 color = red
value = 60 color = block
value = 80 color = block
value = 90 color = red
value = 100 color = block
value = 120 color = red
value = 140 color = block
*/
}
/**
* 在这里我将三种遍历都写出来了,我们稍后通过遍历构造出树,看是不是我们需要的
*
* @param node
*/
public void preOrder(TreeNode node) {
if (node == null) {
return;
}
System.out.println(node);
preOrder(node.left);
preOrder(node.right);
}
public void inOrder(TreeNode node) {
if (node == null) {
return;
}
inOrder(node.left);
System.out.println(node);
inOrder(node.right);
}
public void afterOrfer(TreeNode node) {
if (node == null) {
return;
}
afterOrfer(node.left);
afterOrfer(node.right);
System.out.println(node);
}
}

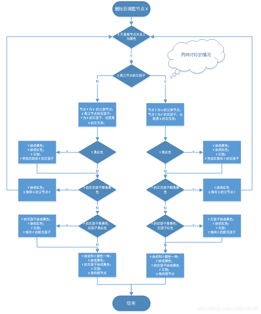
remove 删除操作

本文深入探讨红黑树的原理及实现,包括二叉查找树的基础、红黑树的特性和平衡机制、节点插入与调整算法,并附带Java实现示例。
2487

被折叠的 条评论
为什么被折叠?



