新出的10体系加了一些内容(现在一般考9就够了)

【重点知识】
ADM周期性阶段目标

ADM架构开发方法概述
ADM(Architecture Development Method)来自于众多架构师的贡献,它构成了TOGAF的核心。ADM是一种用来获得特定组织企业架构的方法,特别为应对业务需求而设计。
ADM描述了
- -种可靠的、经过验证的开发和使用企业架构的方式
- -种核心围绕业务、应用、数据、技术上开发架构的方法,使架构师能够确保各种复杂的需求都能被充分考虑到
简称:可靠性、完备性
预备阶段
ADM周期---阶段目标说明
两前置、八步骤

预备阶段
本阶段包括准备和启动创建架构能力所需的各项活动,如:
- 了解业务环境
- 获得管理层承诺
- 对架构范围达成共识
- 制定原则
- 建立治理结构
- 对TOGAF进行裁剪和定制

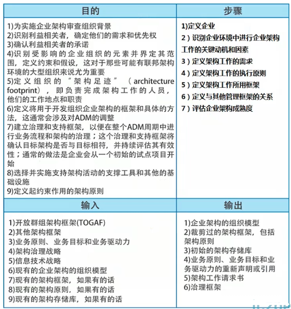
预备阶段主要步骤
- 预备阶段是在所关注的企业中定义“在何处、对什么、为什么、由谁以及如何进
行架构开发”
- 主要步骤如下
口定义企业
口识别组织背景环境中的关键驱动力和元素
口定义架构工作的核心能力建设需求
口定义贯彻于所有架构工作的架构原则
口定义将使用的框架
口定义管理框架间的关系
口评估企业架构成熟度
需求管理
完成需求的识别、保管和交付,相关联的ADM阶段则按优先级顺序对需求进行处理
TOGAF项目的每个阶段,都是建立在业务需求之上并且需要对需求进行确认
阶段A:架构愿景
设置TOGAF项目的范围、约束和期望。创建架构愿景,包括:
- 定义利益相关者;
- 确定业务上下文环境;
- 创建架构工作说明书;
- 取得上级批准
阶段B:业务架构
看看企业现在干啥活,以后想干啥活,然后给这些活搭个合理的架子,就是定好业务的结构、流程啥的。
业务架构阶段的主要任务是设计企业的业务流程,并解决业务层面的问题。这个阶段就像是规划公司的“做事流程”,比如订单应该如何处理、客户应该如何服务等。通过业务架构的设计,可以确保企业的业务运作更加高效、顺畅。
阶段C:信息系统架构
想着业务架子搭好了,得有啥信息来支持它运行,比如数据啊、系统啊这些,都得设计好。
信息系统架构阶段的目标是设计一套能够支持业务运作的信息系统。这包括决定使用哪些软件、数据库等技术手段来确保信息的流动顺畅。大白话来说,就是决定“用什么软件、数据库”来支持业务,确保企业能够高效地获取、存储和传递信息。
阶段D:技术架构
信息架子搭好了,接下来得挑些啥样的技术材料来建,比如用啥软件、硬件这些。
技术架构阶段的任务是搭建企业的技术基础设施,如服务器、网络设备等。这个阶段就像是搭建企业的“硬件设施”,确保系统能够正常运行。技术架构的设计不仅要考虑当前的业务需求,还要预留出足够的扩展空间,以适应未来的业务增长和技术发展。
阶段E:机会和解决方案
进行初步实施规划,并确认在前面阶段中确定的各种构建块的交付物形式;
- 确定主要实施项目;
- 对项目分组并纳入过渡架构;
- 决定途径(制造/购买/重用、外包、商用、开源);
- 评估优先顺序;
- 识别相依性
阶段F:迁移规划
对阶段E确定的项目进行绩效分析和风险评估,制订一个详细的实施和迁移计划
阶段G:实施治理
定义实施项目的架构限制;
- 提供实施项目的架构监督;
- 发布实施项目的架构合同;
- 监测实施项目以确保符合架构要求
阶段H:架构变更管理
提供持续监测和变更管理的流程,以确保架构可以响应企业的需求并且将架构对于业务的价值最大化
附件一:获取TOGAF 10认证的主要路径:
在线课程和培训:
- 艾威培训:提供专业的TOGAF培训课程,课程内容涵盖官方标准知识,并融入实际案例和详细解读,帮助学员快速掌握核心要点。课程由企业架构领域的专家授课,通过实际项目案例分享加深理解。
- Udemy平台:Scott Duffy的3小时串讲课程被广泛推荐,内容涵盖TOGAF 10的最新版本,适合自学备考。
模拟试题:
- 艾威培训提供的模拟试题:这些试题高度贴合考试实际题型和难度,通过反复练习可以帮助熟悉考试节奏和命题规律。
- Udemy平台的练习题:如6套practice test pack,通过这些练习可以查漏补缺,提高应试能力。
官方资源:
- The Open Group:提供官方标准和知识体系,是学习TOGAF的基础。
考试报名:
- 考试形式和内容:TOGAF认证考试包括基础级和鉴定级。基础级考试时间为60分钟,包含40道单选题;鉴定级考试时间为90分钟,包含8道案例分析题。考试通过后约4周,证书将在The Open Group TOGAF认证的官方网站上公布。
- 考试地点:考试在Pearson VUE考试中心进行,全国各地省会城市均有考点

547






