0.本系统采用STC89C52作为单片机
1.LCD1602液晶实时显示当前温度和烟雾浓度
2.超过温度阈值和烟雾浓度阈值,蜂鸣器报警
3.按键可更改温度阈值和烟雾浓度阈值
4.报警超过10s,向目标号码发送短信
原理图:

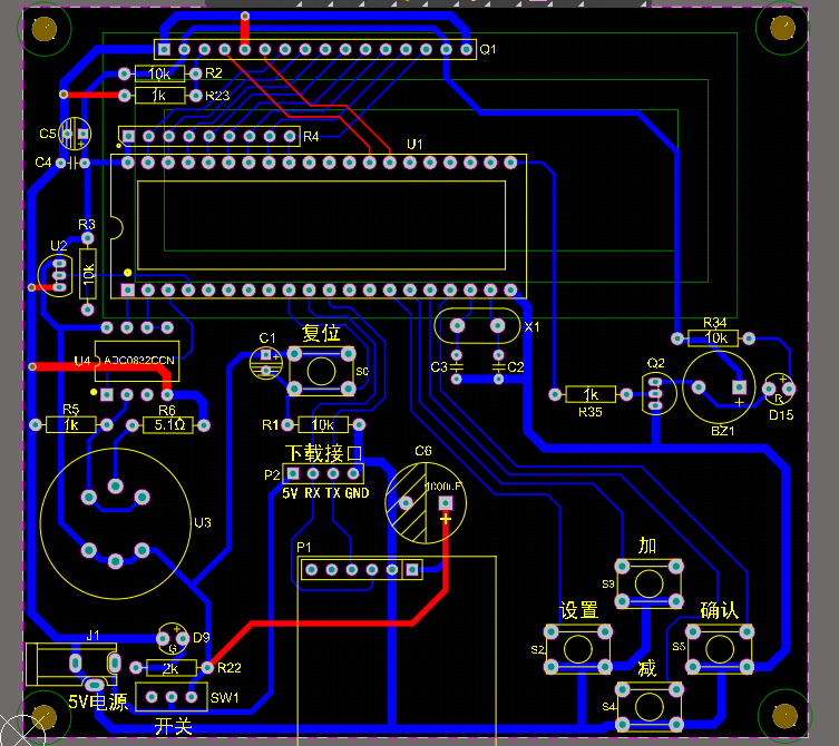
PCB:

主程序:
#include <reg52.h> //包含头文件,一般情况不需要改动,头文件包含特殊功能寄存器的定义
#include <stdio.h>
#include "18b20.h"
#include "tlc0832.h"
#include "lcd1602.h"
#include "delay.h"
#include "uart.h"
#include "gsm_at.h"
#include "eeprom52.h"
#include "data_unit.h"
sbit KEY_SET = P3^4; //引脚定义
sbit KEY_SUB = P3^6;
sbit KEY_ADD = P3^5;
sbit KEY_ENTER = P3^7;
sbit BUZZER = P2^0;
#define BUZZER_ON (BUZZER = 0)
#define BUZZER_OFF (BUZZER = 1)
unsigned char dispFlag = 0; //更新显示标志
unsigned char setFlag = 0; //设置参数标志
int tempBuf = 0; //读取温度值
float temperature; //实际温度值
int temperatureMax = 50; //温度阈值
unsigned char time500msCnt = 0;
bit readTempFlag = 0; //定义读温度标志
bit sendFlag = 0;
int Conc = 0;
int MaxConc = 40;
unsigned char dis0[16]; //定义显示区域临时存储数组
unsigned char err_num = 0;
void CheckKey(void);
void Timer0_Init(void); //定时器初始化
void main(void)
{
bit ack = 0;
LCD_Init(); //初始化液晶
DelayMs(200); //延时有助于稳定
LCD_Clear(); //清屏
LCD_DispStr(0, 0, " Welcome! ");
DelayS(1);
LCD_DispStr(0, 0, " Waiting... ");
DelayS(3);
Uart_Init();
err_num = GSM_Init(); //GSM初始化
DelayMs(10);
if (gsm_init_flag) //初始化完成
{
err_num = GSM_Text_Mode(); //GSM 设置Text模式
}
DelayMs(10);
if (gsm_config_flag)
{
err_num = GSM_Delete_Sms("1"); //删除短信1
}
DelayMs(10);
if (!(gsm_init_flag || gsm_config_flag || gsm_delete_flag)) // AT命令报错
{
BUZZER_ON;
LCD_DispStr(0, 0, " Init Err Num ");
LCD_WriteData((int)err_num+'0');
DelayS(1);
BUZZER_OFF;
}
else
{
LCD_DispStr(0, 0, " Init OK! ");
}
DelayS(3);
LCD_DispStr(0, 0, "T: C S: %");
LCD_DispOneChar(7, 0, 0xdf); //写入温度右上角点
sprintf(dis0, " ST:%3d SS:%3d%%", temperatureMax, MaxConc); //打印温度值
LCD_DispStr(0, 1, dis0); //显示第二行
EEPROM52_Init(); //初始化电话号码
Timer0_Init(); //定时器0初始化
while (1) //主循环
{
CheckKey(); //检测按键
gsm_receive_process(); //gsm接收处理
if (sendFlag == 1)
{
sendFlag = 0;
if(GSM_Send_Sms(phone1, "Fire!!!") == 7)
{ //发送失败则报警,可能没有设定初始号码
DelayMs(10);
BUZZER_ON;
DelayS(1);
BUZZER_OFF;
}
}
if (readTempFlag == 1) //读取温度标志
{
readTempFlag = 0;
TR0 = 0;
DS18B20_Start();
ack = DS18B20_GetTemp(&tempBuf);
if (ack == 1)
{
temperature = (float)tempBuf * 0.0625; //温度值转换
}
else
{
temperature = 0;
}
sprintf(dis0, "%5.1f", temperature); //打印温度值
LCD_DispStr(2, 0, dis0); //显示第二行
TR0 = 1;
}
if (dispFlag == 1)
{
dispFlag = 0;
TR0 = 0;
Conc = ReadADC(AIN0_GND);
if (Conc <= 29)
{
Conc = 29;
}
Conc = (100 * (Conc - 29)) / 227; //计算有害气体浓度百分比
sprintf(dis0, "%3d", Conc); //打印浓度值
LCD_DispStr(12, 0, dis0); //显示第二行
if (setFlag == 1)
{
sprintf(dis0, ">ST:%3d SS:%3d%%", temperatureMax, MaxConc); //打印温度值
LCD_DispStr(0, 1, dis0); //显示第二行
}
else if (setFlag == 2)
{
sprintf(dis0, " ST:%3d >SS:%3d%%", temperatureMax, MaxConc); //打印温度值
LCD_DispStr(0, 1, dis0); //显示第二行
}
else
{
sprintf(dis0, " ST:%3d SS:%3d%%", temperatureMax, MaxConc); //打印温度值
LCD_DispStr(0, 1, dis0); //显示第二行
}
if ((temperature > temperatureMax) || (Conc > MaxConc)) //温度超高
{
BUZZER_ON;
time500msCnt++;
if (time500msCnt >= 20) //10s发送一次
{
time500msCnt = 0;
sendFlag = 1;
}
}
else //正常温度
{
time500msCnt = 0;
BUZZER_OFF;
}
TR0 = 1;
}
}
}
void CheckKey(void)
{
static unsigned char rekey = 0;
if ((KEY_SET == 0) || (KEY_SUB == 0) || (KEY_ADD == 0) || (KEY_ENTER == 0)) //检测到按键按下
{
DelayMs(10); //小抖动
if (rekey == 0)
{
if (KEY_SET == 0) //检测是否按下
{
rekey = 1;
setFlag++; //设置标志
if (setFlag >= 3)
{
setFlag = 1;
}
}
else if (KEY_SUB == 0) //减值键
{
rekey = 1;
if (setFlag == 1) //处于设置1
{
if (temperatureMax > -45)
{
temperatureMax = temperatureMax - 1;
}
}
else if (setFlag == 2) //处于设置2
{
if (MaxConc > 0)
{
MaxConc = MaxConc - 1;
}
}
sprintf(dis0, " ST:%3d SS:%3d%%", temperatureMax, MaxConc); //打印温度值
LCD_DispStr(0, 1, dis0); //显示第二行
}
else if (KEY_ADD == 0) //加值键
{
rekey = 1;
if (setFlag == 1) //处于设置1
{
if (temperatureMax < 128)
{
temperatureMax = temperatureMax + 1;
}
}
else if (setFlag == 2) //处于设置2
{
if (MaxConc < 99)
{
MaxConc = MaxConc + 1;
}
}
sprintf(dis0, " ST:%3d SS:%3d%%", temperatureMax, MaxConc); //打印温度值
LCD_DispStr(0, 1, dis0); //显示第二行
}
else if (KEY_ENTER == 0) //检测是否按下 确认按键按下
{
rekey = 1;
setFlag = 0; //设置标志
// sendFlag = 1;
}
}
}
else
{
rekey = 0; //防止重复检测到按键
}
}
本系统采用STC89C52单片机,通过LCD1602液晶实时显示温度和烟雾浓度。当超过设定阈值时,蜂鸣器报警,且可通过按键更改阈值。若报警超10s,会向目标号码发送短信。还提供原理图、PCB、主程序及仿真和实物演示视频。
2953

被折叠的 条评论
为什么被折叠?



