
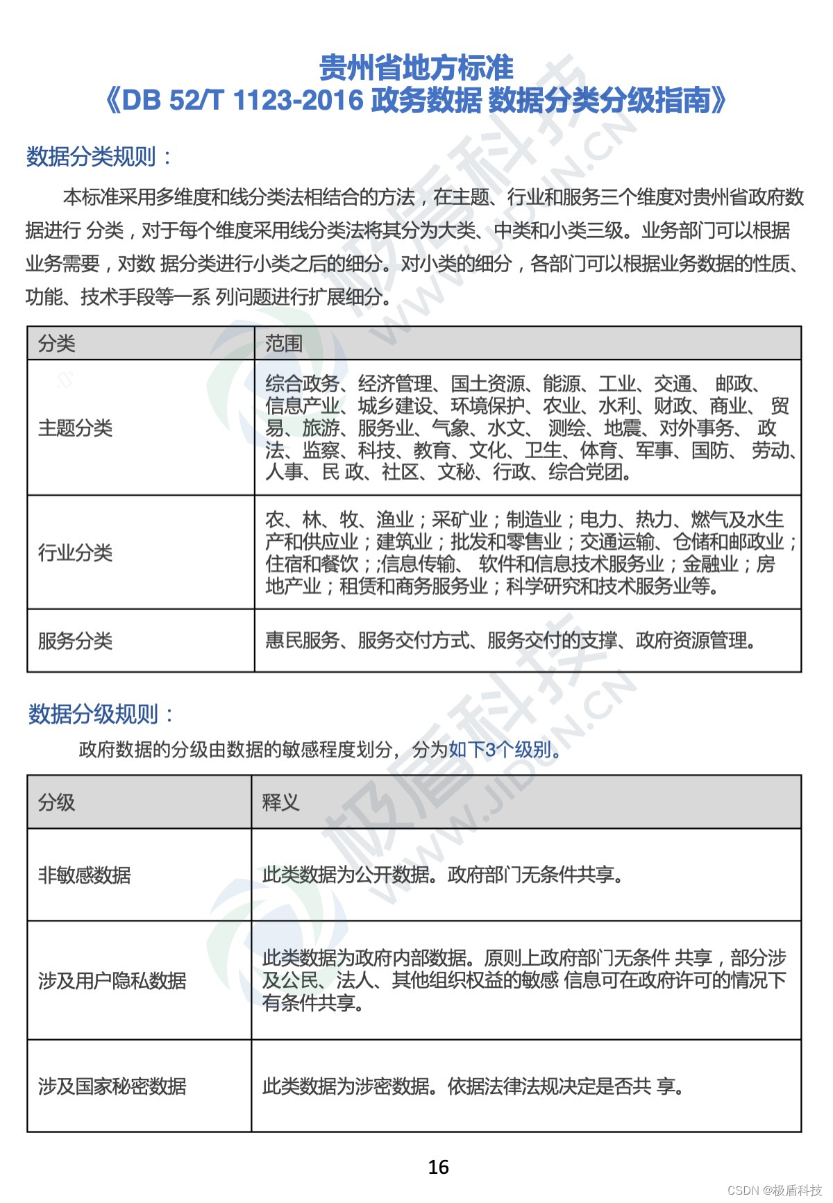
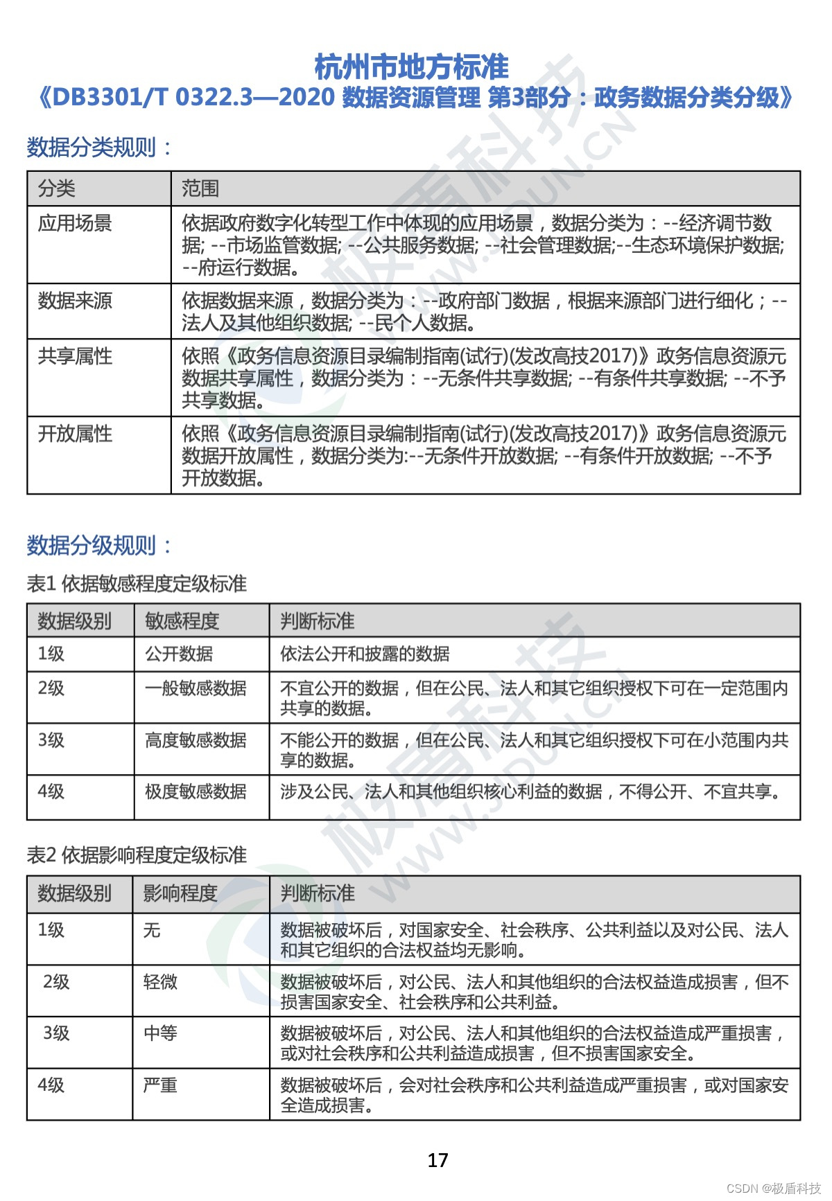
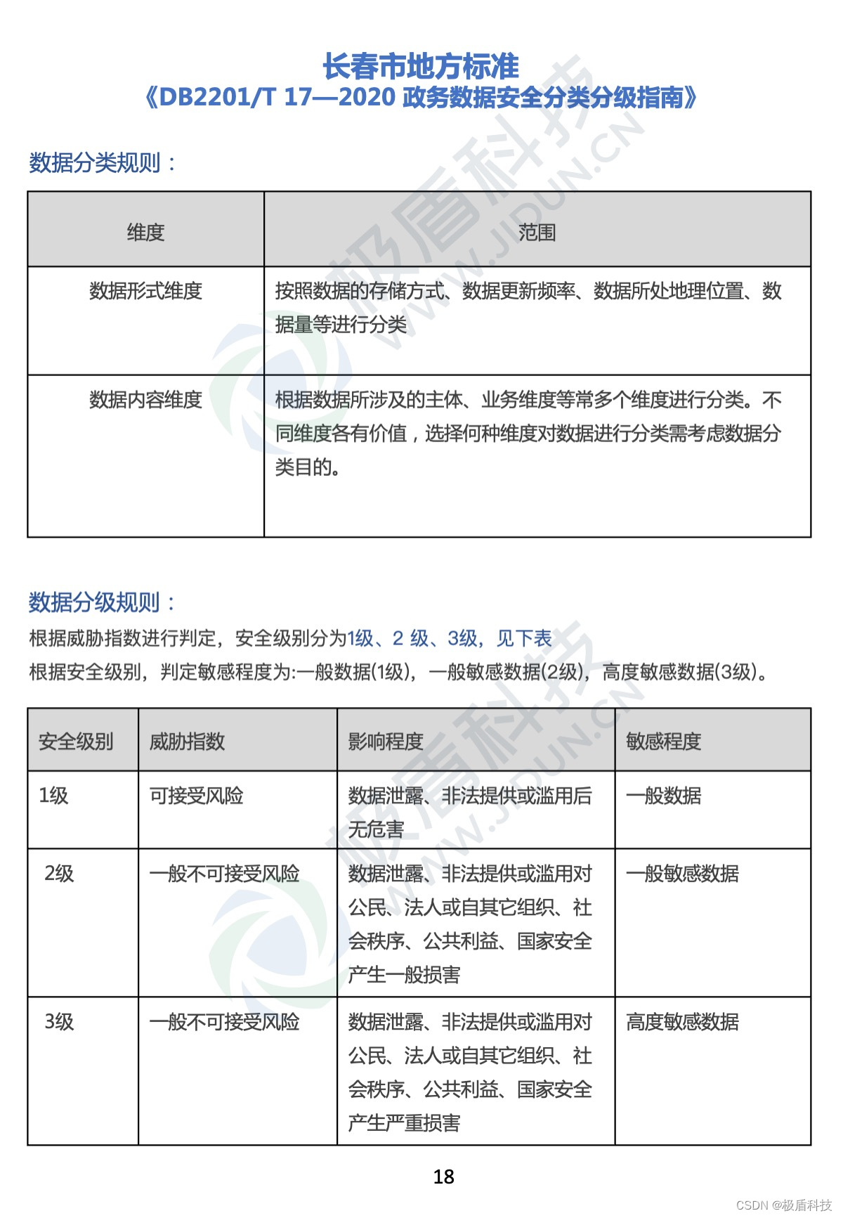
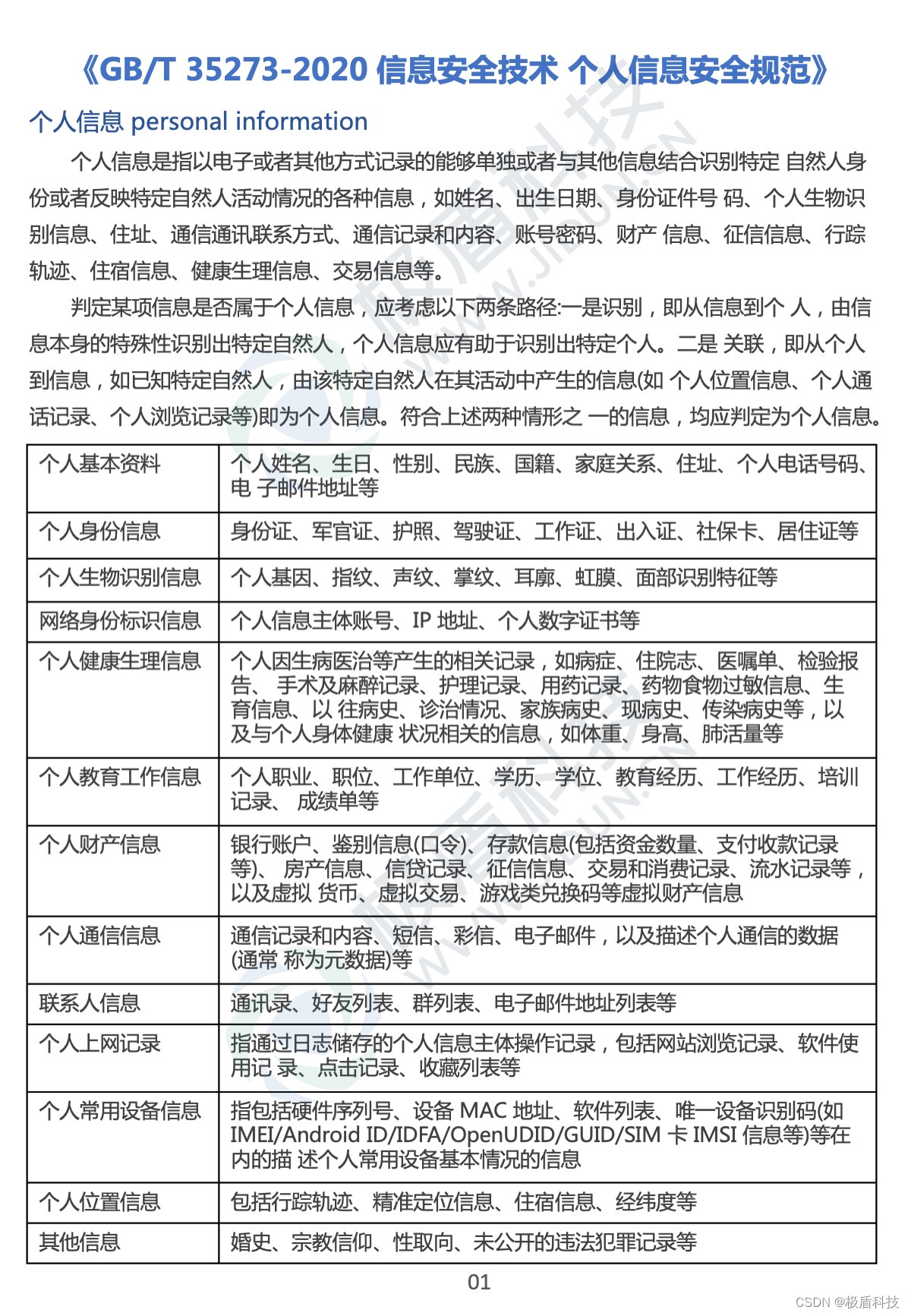
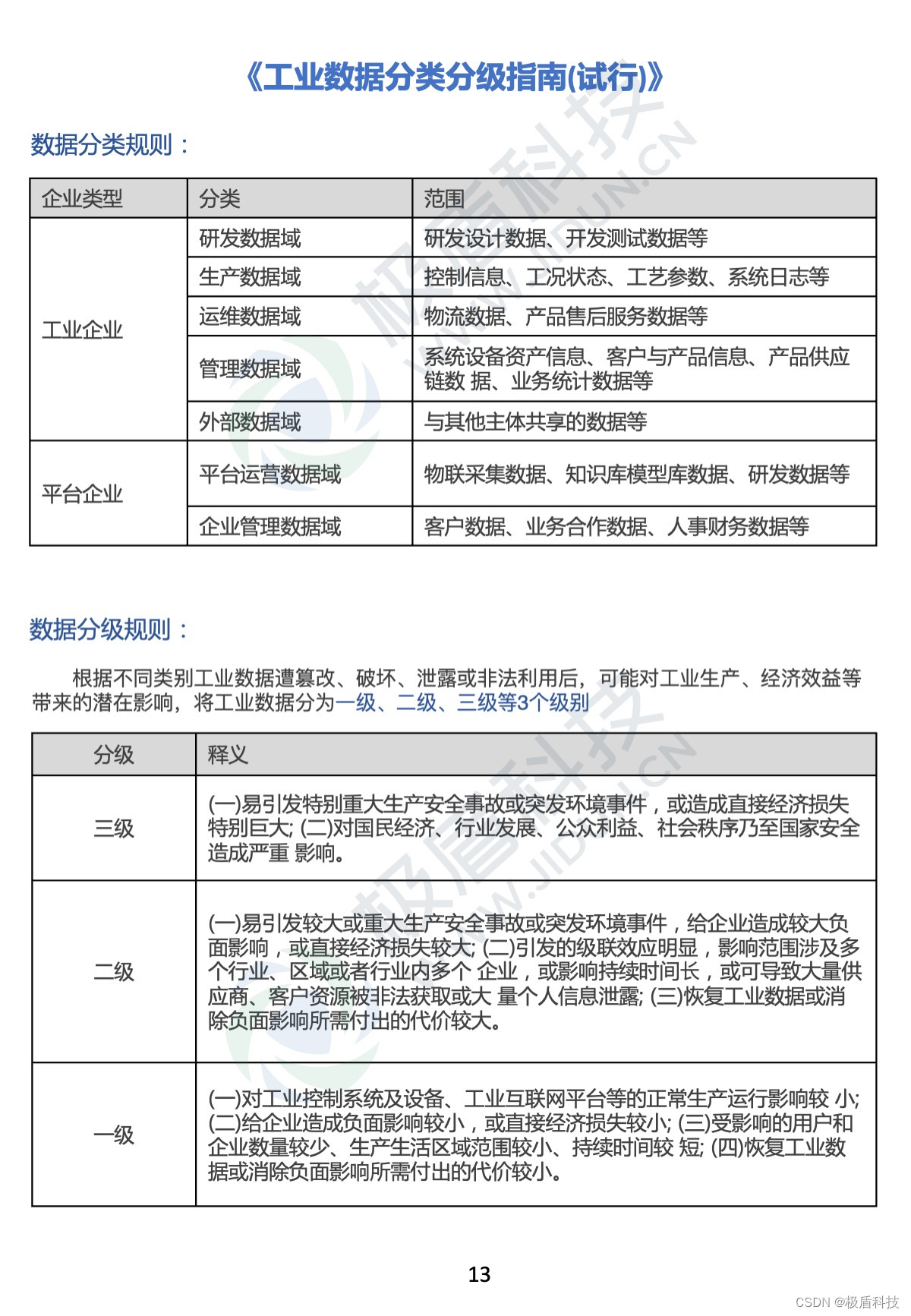
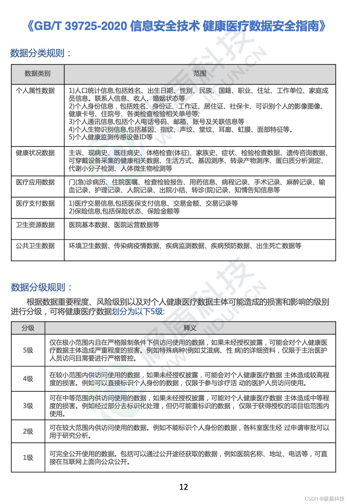
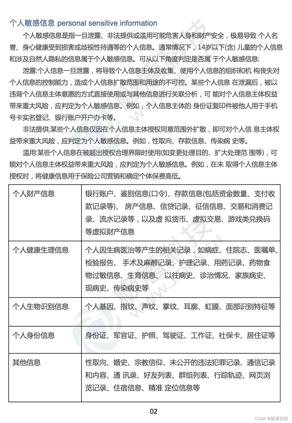
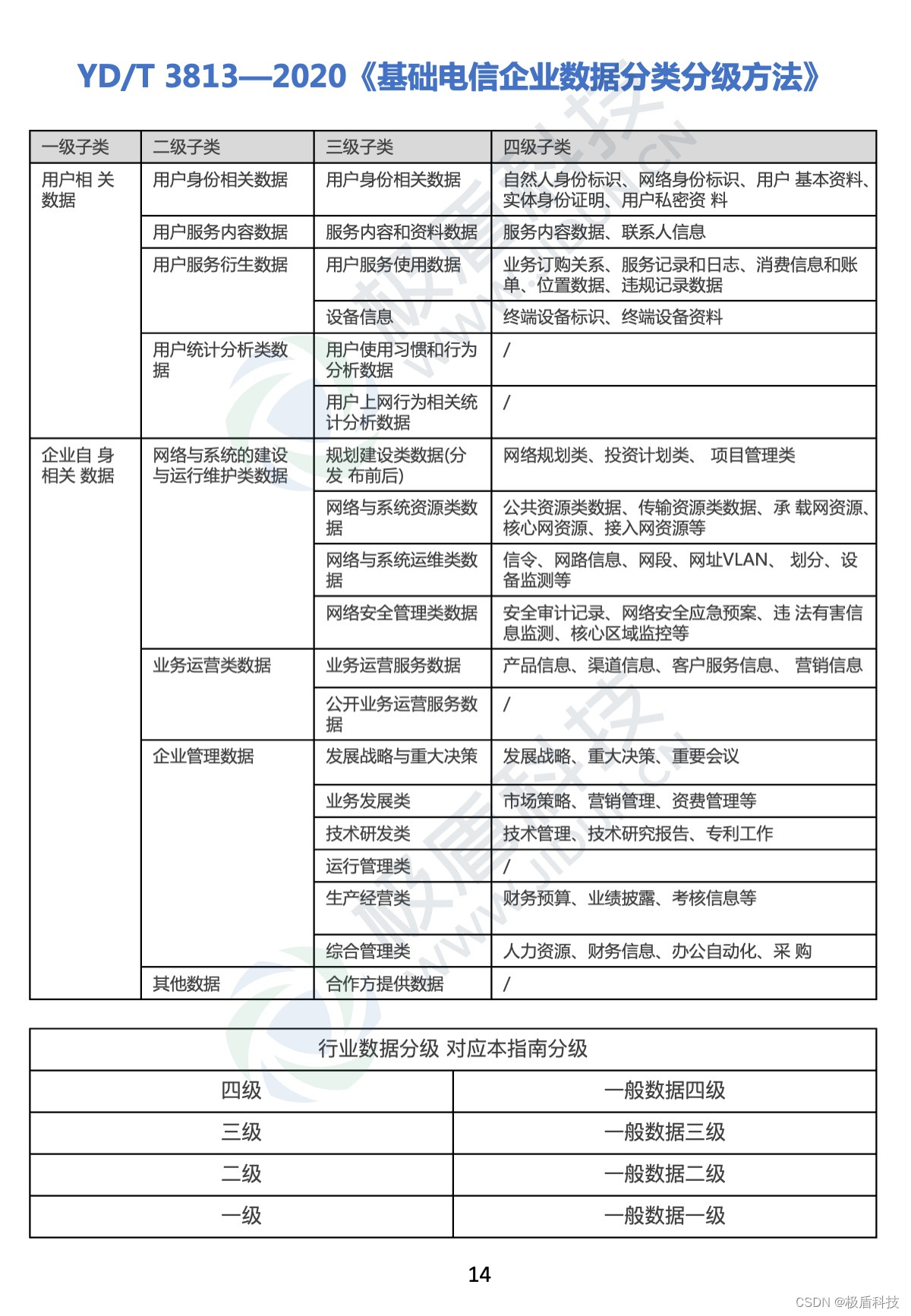
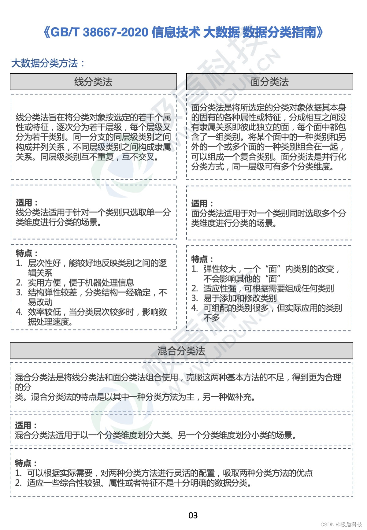
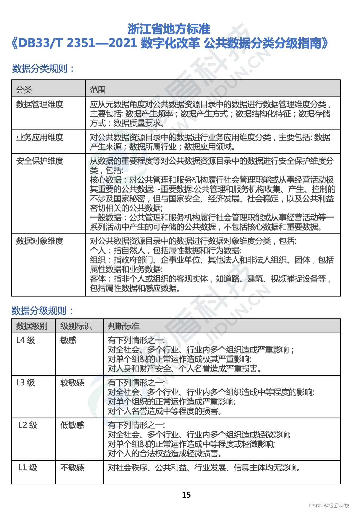
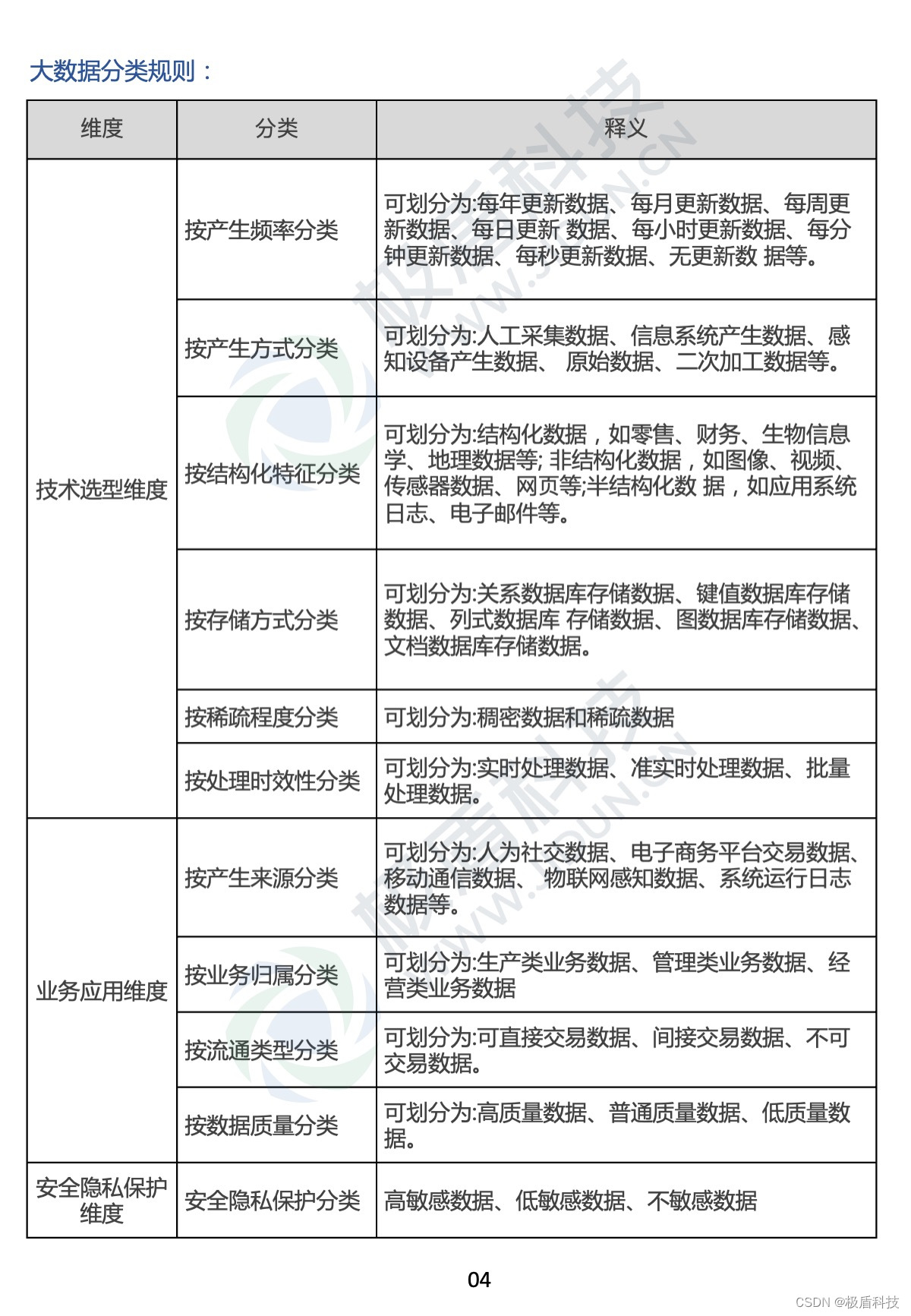
近年来,国家层面相继出台多项数据分类分级标准规范;金融、工业等行业监管制定出了相关配套标准指引;浙江省、贵州省等多地分别发布公共数据开放分级分类试行指南,为落实数据分类分级管理提供指导性参考。
本文将「国家层面、行业层面、地方层面」出台的12项数据分类分级标准指南进行总结汇编,希望对此领域感兴趣的同学能够起到一定借鉴作用。
如需下载标准汇编【PDF完整版】,以及各项数据分类分级标准指南完整版,关注 “极盾科技”公众号,回复“分类分级”即可免费下载。




本文汇总了国家、行业及地方层面发布的数据分类分级标准,包括金融、工业等行业及浙江省、贵州省等地的数据开放分级分类指南,旨在为相关领域的研究者提供参考。

近年来,国家层面相继出台多项数据分类分级标准规范;金融、工业等行业监管制定出了相关配套标准指引;浙江省、贵州省等多地分别发布公共数据开放分级分类试行指南,为落实数据分类分级管理提供指导性参考。
本文将「国家层面、行业层面、地方层面」出台的12项数据分类分级标准指南进行总结汇编,希望对此领域感兴趣的同学能够起到一定借鉴作用。
如需下载标准汇编【PDF完整版】,以及各项数据分类分级标准指南完整版,关注 “极盾科技”公众号,回复“分类分级”即可免费下载。




707

被折叠的 条评论
为什么被折叠?