项目获取请查看文末官网
项目简介
【毕设源码推荐 php 项目毕业设计源码】
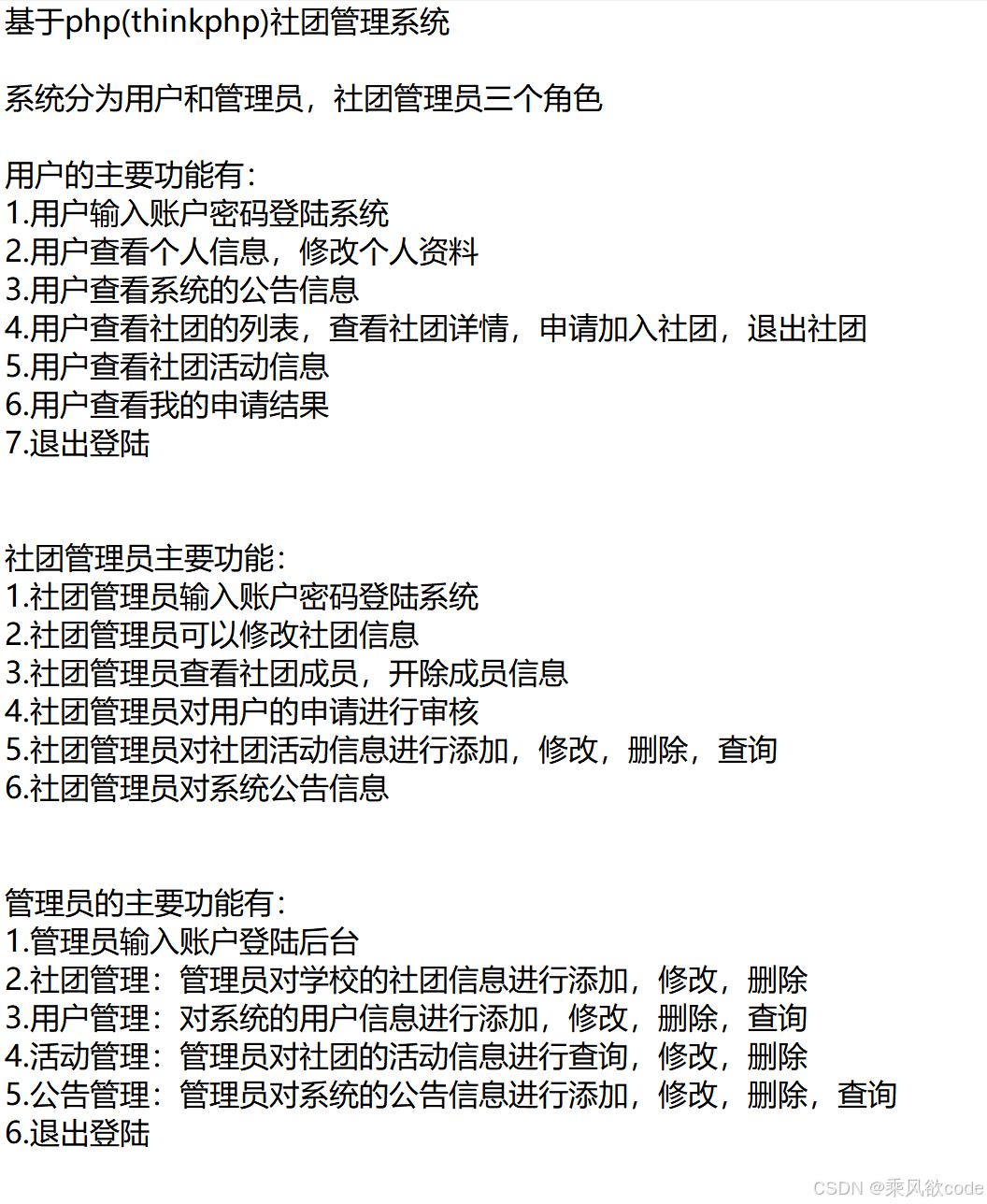
社团管理系统是基于php编程语言,mysql数据库,thinkphp框架开发,本系统分为学生用户,社团管理员,系统管理员三个角色,其中用户可以登陆系统,查看个人信息,查看社团,参加申请社团,查看社团活动;社团管理员可以登陆系统,修改社团信息,查看社团成员,新成员审核,社团公告管理;管理员对社团信息,用户信息,活动信息,公告信息进行管理;本系统功能齐全,适合作为php毕业设计和php课程设计源码下载进行参考学习。
(php毕业设计源码)基于php(thinkphp)社团管理系统
项目运行环境
php版本: 7.0以上
开发工具: notepad++,sublime,phpstorm都可
数据库: mysql
服务器: apache
php框架:thinkphp
集成环境: phpstudy,小皮面板,wamp都可以
详细技术:HTML+CSS+JS+PHP+MYSQL+PhpStudy+thinkphp
项目文件内容
系统源码+安装视频教程+数据库+安装环境

项目功能

项目截图









373

被折叠的 条评论
为什么被折叠?



