互联网公司日渐复杂的系统,错综复杂的性能调优,都对Java工程师的技术广度和技术深度提出了更高的要求,所以掌握性能调优也是不可缺少的一项技能!
俗话说:“授人以鱼不如授人以渔”。在这分享这份性能调优实战手册及配套视频给有需要的小伙伴,你将掌握系统的性能优化方法论,对从性能优化视角下深入理解 Java 常见的中间件的设计,对设计出合理地性能优化方案,对大家的学习进阶会有较大地帮助!
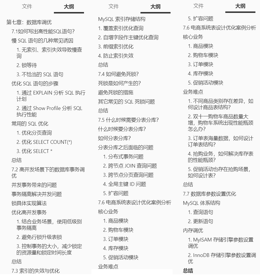
由于篇幅原因,本文只展示了目录和内容截图,有需要学习性能调优的小伙伴文末有获取方式!

性能调优实战手册:概念篇
如何制定性能调优标准及策略?

性能调优实战:设计模式篇
设计模式是软件开发人员在软件开发过程中面临的一般问题的解决方案。这些解决方案是众多软件开发人员经过相当长的一段时间的试验和错误总结出来的。如果你要想在 Java 界做得风生水起,游刃有余,设计模式必不可少,更不可少的更是设计模式的优化技巧。这个模块将结合一些复杂的应用场景,解析设计优化案例。

性能调优实战:Java编程篇
Java 编码过程中如何通过一些常见的优化代码提高程序的可靠性和安全性,利用代码实例进行说明不同方式的编码会有哪些弊端与优势!

性能调优实战:多线程篇
如何优化多线程上下文切换?如何用协程来优化多线程业务?这些问题都会在这个模块重点讲解。

性能调优实战:JVM性能监测及调优篇
随着互联网发展,Java 应用程序对高并发,高可用,快速响应等有较为严格的要求,这些其实都与 JVM 有关,互联网大厂对并发,性能的要求也越来越高。进行 JVM 性能调优,提升 Java 应用程序性能变得越来越重要,JVM性能调优旨在如何使用较少的内存获得较高的吞吐。这个模块重点和大家分享 JVM 性能调优相关的经验,Java 对象的创建和回收、内存分配等问题。

性能调优实战:数据库性能调优篇
以实际工作案例分享慢查询、工作中经典问题的 SQL 优化,常用工具以辅助验证与定位,了解索引的应用(暂不深入分析索引的实现),可以提高性能的缓冲应用。这个模块会重点解析一些数据库的常用调优方法。

性能调优实战手册内容展示
概念篇

设计模式调优篇

Java编程调优篇

多线程性能调优篇

JVM性能监测及调优篇

数据库性能调优篇

总结
作为一个程序员,性能优化是常有的事情,不管是桌面应用还是web应用,不管是前端还是后端,不管是单点应用还是分布式系统。本文从以下几个方面来思考这个问题:性能优化的一般性原则,性能优化的层次,性能优化的通用方法。所以说学习性能优化对一个Java程序员而言是一门必修课,也是在职业生涯进阶必不可少的一个技能!
如果您对如何更好地学习性能优化还没有好的办法,这份性能调优实战手册及配套视频可以很好的帮助到您!
由于篇幅限制,就不一一展示了,有需要文中资料完整版的小伙伴们注意啦:一键三连(点赞+收藏+关注)
本文提供了一份全面的性能调优实战手册及配套视频,涵盖概念、设计模式、Java编程、多线程、JVM监测与调优、数据库性能调优等多个方面,帮助Java工程师掌握系统性能优化的方法论。

222

被折叠的 条评论
为什么被折叠?



