1.个人简介
博主介绍:
✌我是一位专注于计算机技术领域的程序员,全网拥有30W+粉丝。作为优快云特邀作者、博客专家、新星计划导师,我在计算机毕业设计开发方面积累了丰富的经验。同时,我也是掘金、华为云、阿里云、InfoQ等平台的优质作者。通过长期分享和实战指导,我致力于帮助更多学生完成毕业项目和技术提升。
技术范围:
我熟悉的技术领域涵盖SpringBoot、Vue、SSM、HLMT、Jsp、PHP、Nodejs、Python、爬虫、数据可视化、小程序、安卓app、大数据、物联网、机器学习等设计与开发。如果你有任何技术难题,我都乐意与你分享解决方案。
主要内容:
我的服务内容包括:免费功能设计、开题报告、任务书、中期检查PPT、系统功能实现、代码编写、论文撰写与辅导、论文降重、长期答辩答疑辅导。此外,我还提供腾讯会议一对一的专业讲解和模拟答辩演练,帮助你全面掌握答辩技巧与代码逻辑。
感兴趣的可以先收藏起来,还有大家在毕设选题,项目以及论文编写等相关问题都可以给我留言咨询,希望帮助更多的人。
🍅欢迎🍅点赞🍅评论🍅收藏
2. 系统需求分析
需求分析的目的是明确用户需求,结合定性和定量的分析来获取用户的需求,通过深入分析为系统开发提供支持。定性分析侧重与用户交流,定量分析则发现潜在需求和用户的反馈。
2.1 系统性能需求
- 管理者需录入用户的个人信息并给予相应权限,方便用户使用系统。
- 用户可以查询菜品信息、公告资讯等,权限需提升。
- 系统需同步更新数据,保证用户的查询和修改得到及时反馈。
2.2 系统用例图
- 管理员用例图如图2-1所示。
- 用户用例图如图2-2所示。

图2-1 管理员用例图
图2-2 用户用例图
2.3 可行性分析
2.3.1 经济可行性
系统开发使用免费开源工具,开发成本低,确保在预算内完成。系统运行后的经济效益可保证其持续更新和维护。
2.3.2 技术可行性
系统开发环境已确定,采用JAVA、JSP、MySQL技术,技术上可行。结合系统功能和性能要求,调整开发内容以确保技术可行性。
2.3.3 社会可行性
系统为社会带来高效益,解决餐饮管理中的低效率问题,提高用户体验。系统的开发符合国家法律法规,并为用户提供便利。
2.4 系统开发技术
- SSM框架:采用Mybatis、Spring、Spring MVC三个框架组合,适用于大型企业级应用系统。
- B/S架构:客户端通过浏览器访问服务器,具有跨平台性和低维护成本优势。
- MySQL:开源、速度快、灵活性强,适合中小型网站开发。
- JSP技术:一种脚本语言,适合服务器端运行页面,与HTML结合使用。
2.5 系统流程分析
- 个人信息流程图如图2-3所示。
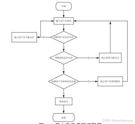
- 用户登录流程图如图2-4所示。
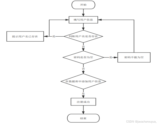
- 用户注册流程图如图2-5所示。

图2-3 个人信息流程图
图2-4 用户登录流程图
图2-5 用户注册流程图
3.详细视频演示
请dd我获取更详细的演示视频
4.代码实现和数据库核心代码
1.代码实现:
import org.springframework.beans.factory.annotation.Autowired;
import org.springframework.web.bind.annotation.*;
import org.springframework.stereotype.Service;
import org.springframework.stereotype.Repository;
import javax.persistence.*;
import java.util.List;
import java.util.Date;
// 用户实体类
@Entity
@Table(name = "users")
public class User {
@Id
@GeneratedValue(strategy = GenerationType.IDENTITY)
private Long id;
private String username;
private String password;
private String role; // 用户角色
private String phone;
private String address;
@Temporal(TemporalType.TIMESTAMP)
private Date createdAt;
// Getters and Setters
}
// 菜品实体类
@Entity
@Table(name = "dishes")
public class Dish {
@Id
@GeneratedValue(strategy = GenerationType.IDENTITY)
private Long id;
private String dishName;
private String category;
private String mainIngredients;
private String taste;
private String imageUrl;
private float price;
@Temporal(TemporalType.TIMESTAMP)
private Date createdAt;
// Getters and Setters
}
// 订单实体类
@Entity
@Table(name = "orders")
public class Order {
@Id
@GeneratedValue(strategy = GenerationType.IDENTITY)
private Long id;
private Long userId;
private Long dishId;
private int quantity;
private float totalPrice;
private String status;
private String address;
private String phone;
@Temporal(TemporalType.TIMESTAMP)
private Date orderDate;
// Getters and Setters
}
// 用户服务类
@Service
public class UserService {
@Autowired
private UserRepository userRepository;
public List<User> findAllUsers() {
return userRepository.findAll();
}
public User registerUser(User user) {
user.setCreatedAt(new Date());
return userRepository.save(user);
}
}
// 菜品服务类
@Service
public class DishService {
@Autowired
private DishRepository dishRepository;
public List<Dish> findAllDishes() {
return dishRepository.findAll();
}
public Dish addDish(Dish dish) {
dish.setCreatedAt(new Date());
return dishRepository.save(dish);
}
}
// 订单服务类
@Service
public class OrderService {
@Autowired
private OrderRepository orderRepository;
public List<Order> findAllOrders() {
return orderRepository.findAll();
}
public Order createOrder(Order order) {
order.setOrderDate(new Date());
return orderRepository.save(order);
}
}
// 用户控制器类
@RestController
@RequestMapping("/api/users")
public class UserController {
@Autowired
private UserService userService;
@GetMapping("/list")
public List<User> listUsers() {
return userService.findAllUsers();
}
@PostMapping("/register")
public User registerUser(@RequestBody User user) {
return userService.registerUser(user);
}
}
// 菜品控制器类
@RestController
@RequestMapping("/api/dishes")
public class DishController {
@Autowired
private DishService dishService;
@GetMapping("/list")
public List<Dish> listDishes() {
return dishService.findAllDishes();
}
@PostMapping("/add")
public Dish addDish(@RequestBody Dish dish) {
return dishService.addDish(dish);
}
}
// 订单控制器类
@RestController
@RequestMapping("/api/orders")
public class OrderController {
@Autowired
private OrderService orderService;
@GetMapping("/list")
public List<Order> listOrders() {
return orderService.findAllOrders();
}
@PostMapping("/create")
public Order createOrder(@RequestBody Order order) {
return orderService.createOrder(order);
}
}
// 用户仓库类
@Repository
public interface UserRepository extends JpaRepository<User, Long> {
}
// 菜品仓库类
@Repository
public interface DishRepository extends JpaRepository<Dish, Long> {
}
// 订单仓库类
@Repository
public interface OrderRepository extends JpaRepository<Order, Long> {
}
2.数据库核心代码
-- 用户表
CREATE TABLE users (
id BIGINT AUTO_INCREMENT PRIMARY KEY,
username VARCHAR(200) NOT NULL,
password VARCHAR(200) NOT NULL,
role VARCHAR(50),
phone VARCHAR(100),
address VARCHAR(200),
created_at TIMESTAMP DEFAULT CURRENT_TIMESTAMP
);
-- 菜品表
CREATE TABLE dishes (
id BIGINT AUTO_INCREMENT PRIMARY KEY,
dish_name VARCHAR(200) NOT NULL,
category VARCHAR(100),
main_ingredients VARCHAR(255),
taste VARCHAR(100),
image_url TEXT,
price FLOAT,
created_at TIMESTAMP DEFAULT CURRENT_TIMESTAMP
);
-- 订单表
CREATE TABLE orders (
id BIGINT AUTO_INCREMENT PRIMARY KEY,
user_id BIGINT NOT NULL,
dish_id BIGINT NOT NULL,
quantity INT,
total_price FLOAT,
status VARCHAR(50),
address VARCHAR(200),
phone VARCHAR(100),
order_date TIMESTAMP DEFAULT CURRENT_TIMESTAMP,
FOREIGN KEY (user_id) REFERENCES users(id),
FOREIGN KEY (dish_id) REFERENCES dishes(id)
);
5.详细视频演示
5.1登录模块设计
这个功能模块用来让工作人员进行后端登录。管理人员通过网站。在输入自己的用户名和密码进行登录,登录后管理人员就可以对后台的信息相关的操作。
首先,设计后端管理的登陆页面。对页面的各个板块进行详细的设计,规划它们的字体大小,背景颜色,字体颜色和板块大小等。还要加上图片,让页面被设计的更加美观。以便让以后需要登陆的管理员可以直观的使用。
5.2 前台用户功能模块
当游客打开系统的网址后,首先看到的就是首页界面。在这里,游客能够看到餐饮管理系统的导航条显示首页、菜品信息、 公告资讯、购物车、在线客服等。系统首页界面如图5-1所示:

图5-1系统首页界面
点击用户注册,用户通过注册页面填写用户账号、密码、确认密码、用户姓名、性别、用户电话、头像等信息,并点击注册操作,如图5-2所示。

图5-2用户注册界面图
点击用户登录,用户通过登录页面输入账号、密码,并点击登录操作,如图5-3所示。

图5-3用户登录界面图
用户点击菜品信息;在菜品信息页面的搜索栏输入菜品名称、菜品分类、菜品口味,进行查询,还可以查看菜品编号、菜品名称、菜品分类、菜品图片、菜品主料、菜品口味、价格等信息,如有需要可以添加到购物车、立即购买、收藏等操作;如图5-4所示。

图5-4菜品信息界面图
为什么选择我
博主是一位专注于计算机技术领域的程序员,全网拥有30W+粉丝。作为优快云特邀作者、博客专家、新星计划导师,我在计算机毕业设计开发方面积累了丰富的经验。同时,我也是掘金、华为云、阿里云、InfoQ等平台的优质作者。通过长期分享和实战指导,我致力于帮助更多学生完成毕业项目和技术提升。
源码获取:
点赞🍅收藏🍅关注🍅评论,扣我
餐饮管理系统课程设计全解析

被折叠的 条评论
为什么被折叠?



