Vuejs的开篇介绍
为什么学习Vuejs?
- 可能你的公司正要将原有的项目使用Vue进行重构。
- 也可能是你的公司新项目决定使用Vue的技术栈。
- 当然,如果你现在正在换工作,你会发现招聘前端的需求中,10个有8个都对Vue有或多或少的要求。
- 当然,作为学习者我们知道Vuejs目前非常火,可以说是前端必备的一个技能。
简单认识一下Vuejs
- Vue (读音 /vjuː/,类似于 view),不要读错。
- Vue是一个渐进式的框架,什么是渐进式的呢?
- 渐进式意味着你可以将Vue作为你应用的一部分嵌入其中,带来更丰富的交互体验。
- 或者如果你希望将更多的业务逻辑使用Vue实现,那么Vue的核心库以及其生态系统。
- 比如Core+Vue-router+Vuex,也可以满足你各种各样的需求。
- Vue有很多特点和Web开发中常见的高级功能
- 解耦视图和数据
- 可复用的组件
- 前端路由技术
- 状态管理
- 虚拟DOM
Vue.js安装
- 方式一:直接CDN引入
<!-- 开发环境版本,包含了有帮助的命令行警告 -->
<script src="https://cdn.jsdelivr.net/npm/vue/dist/vue.js"></script>
<!-- 生产环境版本,优化了尺寸和速度 -->
<script src="https://cdn.jsdelivr.net/npm/vue"></script>
- 方式二:下载和引入
开发环境 https://vuejs.org/js/vue.js
生产环境 https://vuejs.org/js/vue.min.js
- 方式三:NPM安装
通过webpack和CLI的使用
Vuejs的简单使用
- 使用工具:WebStorm

- 代码展示
<div id="app">
<h2>{{message}}</h2>
<h2>{{name}}</h2>
</div>
<script src="../js/vue.js"></script>
<script>
//vue展示数据
const app = new Vue({
el:"#app", //id
data:{ //定义数据
message:"你好",
name:"世界"
}
})
</script>
- 页面展示

- vue.js的下载

代码做了什么事情?
- 我们来阅读JavaScript代码,会发现创建了一个Vue对象。
- 创建Vue对象的时候,传入了一些options:{}
- {}中包含了el属性:该属性决定了这个Vue对象挂载到哪一个元素上,很明显,我们这里是挂载到了id为app的元素上
- {}中包含了data属性:该属性中通常会存储一些数据,这些数据可以是我们直接定义出来的,比如像上面这样。也可能是来自网络,从服务器加载的。
- 浏览器执行代码的流程:
- 执行到div代码显然出对应的HTML
- 执行JavaScript代码创建Vue实例,并且对原HTML进行解析和修改。
- 目前我们的代码是可以做到响应式的。
- 打开浏览器的开发者模式的console,来试一下 app.name = ‘中国’,直接可以看见页面会有不一样的效果。
Vue列表展示
- 代码块
<div id="app">
<ul>
<li v-for="item in movies">{{item}}</li>
</ul>
</div>
<script src="../jsue.js"></script>
<script>
//vue展示列表
const app = new Vue({
el:"#app",
data:{
movies: ['天下无贼','当幸福来敲门','古惑仔','无间道','大话西游']
}
})
</script>
- 页面展示

- 打开浏览器的开发者模式的console,来试一下 app.movies.push(‘速度与激情’),直接可以看见页面会有不一样的效果。 当我们数组中的数据发生改变时,界面会自动改变。
Vue中的MVVM


- 首先ViewModel通过Data Binding让数据实时的在DOM中显示。
- 其次ViewModel通过DOM Listener来监听DOM事件,并且通过methods中的操作,来改变数据。
Vue实例传入的options
创建Vue实例的时候,传入了一个对象options,options中包含的选项之详细解析。
熟知的options选项:

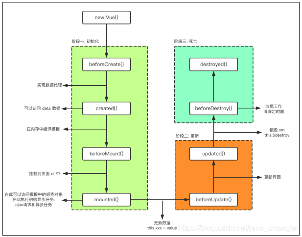
Vue的生命周期


持续更新中…
1614

被折叠的 条评论
为什么被折叠?



