前言
我们都知道,在程序员的职业生涯中,有多个发展方向,不过就数据表明,近年来选择架构师方向的开发人员也越来越多。
对于架构师的发展前途,我相信是已经没有争议的,但这个“概念”对于很多开发人员来说,并没有太清晰的认识,怎样才能成为架构师,是很多程序员心里的疑问。
所以,就架构师需要掌握的技术来说,我们特此整理一份Java架构速成笔记给你,包含七大专题,共1425页经典考点,希望吃透后的你能够轻松挑战P8岗。
本篇Java架构速成笔记涵盖内容如下:
- 专题一:扎牢基础,深入底层,面试我可造火箭(多线程与高并发+深入JMM+JVM调优案例式实战化指导+经常被问操作系统原理剖析+从底向上网络原理解读+案例式深入解析23种设计模式+设计原则水到渠成)
- 专题二:洞悉分布,明察并行,一路架构冲云霄(消息中间件+分布式)
- 专题三:高薪必问,无处可避,不如迎头直接上(深入透彻完整解析Redis+源码层面无死角解析Netty)
- 专题四:未来主流,必知必会,服务微化量绝招(RPC构建分布式+Spring Boot+Spring Cloud+Docker+k8s)
- 专题五:分布存储,高效写读,优化性能带你飞(Mysql优化+FastDFS+OpenResty)
- 专题六:团队协作,项目管理,测试开发一体化(maven+git+Jenkins+FindBugs)
- 专题七:庖丁解牛,手写源码,一步一步成大牛(JDK源码解析+Spring源码解析+MyBatis源码解析+Dubbo源码解析+Spring MVC源码解析+Netty源码解析)
专题一:扎牢基础,深入底层,面试我可造火箭
1.多线程与高并发

2.深入JMM

3.JVM调优案例式实战化指导

4.经常被问操作系统原理剖析

5.从底向上网络原理解读

6.案例式深入解析23种设计模式

7.设计原则水到渠成

专题二:洞悉分布,明察并行,一路架构冲云霄
1.消息中间件

2.分布式

专题三:高薪必问,无处可避,不如迎头直接上
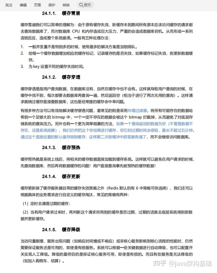
1.深入透彻完整解析Redis

2.源码层面无死角解析Netty

专题四:未来主流,必知必会,服务微化量绝招
1.RPC构建分布式

2.Spring Boot

3.Spring Cloud

4.Docker

5.k8s

专题五:分布存储,高效写读,优化性能带你飞
1.Mysql优化

2.FastDFS

3.OpenResty

专题六:团队协作,项目管理,测试开发一体化
1.maven

2.git

3.Jenkins

4.FindBugs

专题七:庖丁解牛,手写源码,一步一步成大牛
1.JDK源码解析

2.Spring源码解析

3.MyBatis源码解析

4.Dubbo源码解析

5.Spring MVC源码解

6.Netty源码解析

总结
不论是技术经理还是架构师,没有绝对地说哪条路是对还是错,适合自己才是最重要。小公司的可能没有架构师这个概念,大公司的架构师职位又不是那么容易拿下。但不管怎样,不断去学习新的技术,提升自己的层次是很有必要的,无论你在哪一家公司,过硬的技术水平才能吃得开。
720

被折叠的 条评论
为什么被折叠?



