前言
众所周知,软件系统有三高:高并发、高性能、高可用。三者既有区别也有联系,门门道道很多,全面讨论可以大战三天三夜。
高并发对于Java开发者来说都不陌生,每年天猫双十一,秒杀大促等场景阿里都稳稳的扛住了如此大的并发量,因此说,阿里在这方面也有绝对的话语权。
可以从阿里等其他互联网大厂的招聘要求上看到,有高并发开发经验优先考虑。因此,Java并发问题一直是各个大厂面试的重点之一。很多程序员每天忙着搬砖,平时接触不到高并发,哪天受不了跑去面试,还常常会被面试官犀利的高并发问题直接KO。

我们都知道高并发的基础是并发编程,而阿里新推出的这份《新高并发宝典》层层深入,形成了一个很好的知识系统,让你在应对面试官的时候完全不慌,所以今天我们就一起来学习一下阿里的高并发架构吧。
-
Java并发编程
-
Java高并发编程
-
高并发系统设计
Java并发编程

Java并发体系
1. 概览
2. 进程与线程

3. Java 线程

4. 共享模型之管程

5. 共享模型之内存

6. 共享模型之无锁

7. 共享模型之不可变

8. 共享模型之工具

并发编程—模式篇:

并发编程—应用篇:

并发编程—原理篇:

Java高并发编程




高并发系统设计
基础:
①高并发系统:它的通用设计方法是什么
②架构分层:我们为什么一定要这么做?
③系统设计目标(一):如何提升系统性能?
④系统设计目标(二):系统怎样做到高可用?
⑤系统设计目标(三):如何让系统易于扩展?

数据库:
①池化技术:如何减少频繁创建数据库连接的性能损耗?
②数据库优化方案(一):查询请求增加时,如何做主从分离?
③数据库优化方案(二):写入数据量增加时,如何实现分库分表?
④发号器:如何保证分库分表后ID的全局唯一性?
⑤NoSQL:在高并发场景下,数据库和NoSQL如何做到互补?

缓存:
①缓存:数据库成为瓶颈后,动态数据的查询要如何加速?
②缓存的使用姿势(一):如何选择缓存的读写策略?
③缓存的使用姿势(二):缓存如何做到高可用?
④缓存的使用姿势(三):缓存穿透了怎么办?
⑤CDN:静态资源如何加速?

消息队列:
①消息队列:秒杀时如何处理每秒上万次的下单请求?
②消息投递:如何保证消息仅仅被消费一次?
③消息队列:如何降低消息队列系统中消息的延迟?

分布式服务:
①系统架构:每秒1万次请求的系统要做服务化拆分吗?
②微服务架构:微服务化后,系统架构要如何改造?
③RPC框架:10万QPS下如何实现毫秒级的服务调用?
④注册中心:分布式系统如何寻址?
⑤分布式Trace:横跨几十个分布式组件的慢请求要如何排查?
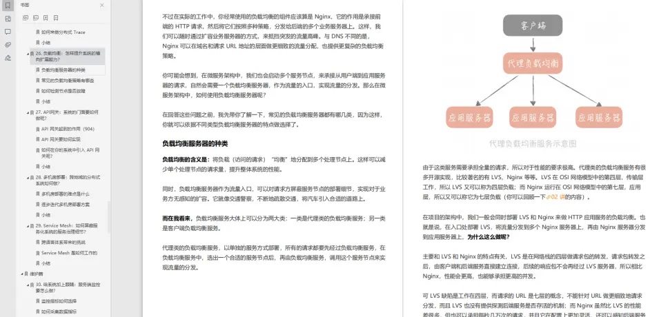
⑥负载均衡:怎样提升系统的横向扩展能力?
⑦API网关:系统的门面要如何做呢?
⑧多机房部署:跨地域的分布式系统如何做?
⑨Service Mesh:如何屏蔽服务化系统的服务治理细节?

维护:
①给系统加上眼睛:服务端监控要怎么做?
②应用性能管理:用户的使用体验应该如何监控?
③压力测试:怎样设计全链路压力测试平台?
④配置管理:成千上万的配置项要如何管理?
⑤降级熔断:如何屏蔽非核心系统故障的影响?
⑥流量控制:高并发系统中我们如何操纵流量?

实战:
①计数系统设计(一):面对海量数据的计数器要如何做?
②计数系统设计(二):50万QPS下如何设计未读数系统?
③信息流设计(一):通用信息流系统的推模式要如何做?
④信息流设计(二):通用信息流系统的拉模式要如何做?

最后

当前,数字化在给企业带来业务创新,推动企业高速发展的同时,也给企业的IT软件系统带来了严峻的挑战,避免不了面对流量高峰,从而也需要我们用技术手段解决高并发问题。
由此,高并发更容易和面试官搭上话,很多面试官也就擅长这个,也更容易抬薪资。如果想进入互联网企业,或者往上爬,高并发开发经验一定是能给自己增添光彩的,面试的机会也是更多。
本文深入探讨了Java并发编程和高并发系统设计,包括线程、内存模型、无锁编程、数据库优化、缓存策略、消息队列、微服务架构等多个方面。通过学习,你可以理解并应对面试中的高并发问题,提升系统性能和可用性。

被折叠的 条评论
为什么被折叠?



