本文扼要
本文结构主要分为以下三个部分:
01 互联网大厂考点(阿里+百度+腾讯+字节跳动+美团+京东)
02 Java 面试考点大全(基本功底+常用技术+技术深度+技术经验+学习能力+工作能力+项目经验)
03 面试真题重现
01 互联网大厂考点
由于文章篇幅内容有限,面试到的公司不可能面面俱到,所以这里选取了 6 家具有代表性的互联网公司,然后对这两个梯队的互联网公司的面试进行了详细的分析,用宏观的角度来将这些互联网公司的面试考点进行了汇总。
1.1 阿里巴巴、百度、腾讯

1.2 字节跳动、美团、京东

02 Java 面试考点大全
2.1 基本功底(Java 基础+算法+数据结构)
——Java 基础:Java 异常分类及处理+反射+注解+内部类+泛型+序列化+复制

——算法:算法解题+LeetCod 整理(中文版)

——数据结构:栈+队列+链表+散列表+排序二叉树+红黑树+BTree+位图

2.2 常用技术(Spring 系列+Mybatis+Redis+MQ+Mysql+ZooKeeper+Docker+k8s 等)
——Spring 系列:Spring+Spring IOC +Spring AOP+Spring MVC+Spring Boot 等

——Mybatis:

——Redis:缓存+数据结构及场景分析+内存淘汰机制+持久化机制+异常+集群等

——MQ:概念+架构

——MySQL:存储+索引+锁+分库分表+事务等

——ZooKeeper:概念+角色+工作原理

2.3 技术深度(JVM 原理+多线程+中间件+分布式缓存+框架+源码等)
——JVM 原理:线程+内存区域+垃圾回收+引用+GC+IO/NIO+类加载等

——Java 多线程并发:并发知识+线程+线程池+生命周期+锁+阻塞队列+CAS 等

——中间件(Tomcat):

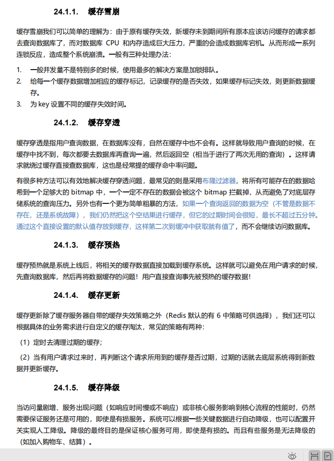
——分布式缓存:缓存雪崩+缓存穿透+缓存预热+缓存更新+缓存降级

——开源框架:Spring+Spring MVC+Mybatis

——源码解读:

2.4 技术经验(高并发+分布式架构设计+Mysql 数据库性能优化+设计模式等)
——高并发:

——分布式架构设计:

——Mysql 数据库性能优化:

——设计模式:24 种设计模式及六大设计原则

2.5 学习能力
学习最新技术的能力
活跃的 GitHub 用户,参与过开源项目
喜欢阅读源码的能力
习惯写博客的能力
2.6 工作能力
- 推动力和执行力
- 业务能力和学习能力
- 沟通能力和协作能力
- 分析能力和解决问题的能力
- 抗压能力和挑战能力
- 创新能力
2.7 项目经验
大厂面试,面试官是非常看重个人的项目经验的,对于项目的细节也会一一提问,所以项目相关的问题,还需要自己去做准备,个人只对一些具有参考性的项目进行了一些总结和经验分享,可以学习其中的思路。
——小米 B2C 商城系统:分布式架构设计+高并发场景应对方案+分布式事务场景策略+分布式场景方案+性能调优

——美团商户分布式营销系统:系统架构设计+核心高并发模块+分布式服务化+数据库性能提升+百万级 QPS 读取+十万级别 TPS 的数据安全

——线上 100 万并发 Spring Cloud Alibaba 脱敏实际项目:Spring Cloud Alibaba 实际线上项目+分布式场景实现+项目高并发问题实战+项目海量数据问题实战

03 面试真题重现
3.1 以阿里面试题为例:
讲一下 List 和 Set 的区别
HashSet 是如何保证不重复的?
HashMap 是线程安全的吗?为什么不是线程安全的?
HashMap 的扩容过程
HashMap 1.7 与 1.8 的 区别,说明 1.8 做了哪些优化,如何优化的?
对象的四种引用
Java 获取反射的三种方法
Java 反射机制
Arrays.sort 和 Collections.sort 实现原理 和区别
LinkedHashMap 的应用
Cloneable 接口实现原理
异常分类以及处理机制
wait 和 sleep 的区别
数组在内存中如何分配?

面试题答案
3.2 更多互联网一线大厂面试题:

总结
作为一个“好兵”,我从不打无准备的仗,毕竟知己知彼才能游刃有余。无论现在的你处于什么水平,技术拥有怎样的深度,都不得不承认,任何时候都需要你能够主动地去学习,面试也要提前做准备。如果你的职业发展有更长远的打算和规划,那就更应该沉稳下来,脚踏实地,一步一步。
明年的金三银四,若你有需要面试的打算,那么先考察一下自己准备了多少吧?
以上这份「Java 面试考点大全」送给你,祝你一切顺利。
注:含答案 ! 篇幅有限,已整理到网盘 ,需要的小伙伴关注后回复“666”,免费获取。
本文详述了互联网大厂如阿里巴巴、百度、腾讯、字节跳动、美团和京东的面试重点,涵盖Java基础知识、常用技术、技术深度、经验与学习能力以及工作能力。此外,还分享了实际项目经验并提供了面试真题,如List与Set的区别、HashMap的线程安全等。为求职者提供全面的面试准备指南。
176万+

被折叠的 条评论
为什么被折叠?



