顺序、并行与并发
顺序(sequential)用于表示多个操作『依次』处理。比如把十个操作交给一个人处理时,这个人要一个一个地按顺序来处理。
并行(parallel)用于表示多个操作『同时』处理”。比如十个操作分给两个人处理时,这两个人会并行来处理。
并发(concurrent)相对于顺序和并行来说比较抽象,用于表示『将一个操作分割成多个部分并且允许无序处理』。比如将十个操作分成相对独立的两类,这样便可以开始并发处理了。如果一个人来处理,这个人就是顺序处理分开的并发操作,而如果是两个人。这两个人就可以并行处理同一操作。
如果 CPU 只有一个,那么并发处理就是顺序执行的,而如果有多个 CPU,那么并发处理就可能会并行运行。

什么是程序,进程,线程和协程
程序是计算机的可执行文件;
进程是计算机资源分配的基本单位;
线程是资源调度执行的基本单位,也可以说: 线程 是一个程序里面不同的执行路径,多个线程共享进程中的资源;
协程是一种 用户态的轻量级线程 ,协程的调度完全由用户控制。协程拥有自己的寄存器上下文和栈。协程调度切换时,将寄存器上下文和栈保存到其他地方,在切回来的时候,恢复先前保存的寄存器上下文和栈,直接操作栈则基本没有内核切换的开销,可以不加锁的访问全局变量,所以上下文的切换非常快。协程在子程序内部可中断的,然后转而执行别的子程序,在适当的时候再返回来接着执行。
协程的特点在于是一个线程执行,那和多线程比,协程有如下优势:
优势一:极高的执行效率:因为子程序切换不是线程切换,而是由程序自身控制,因此,没有线程切换的开销,和多线程比,线程数量越多,协程的性能优势就越明显;
优势二:不需要多线程的锁机制:因为只有一个线程,也不存在同时写变量冲突,在协程中控制共享资源不加锁,只需要判断状态就好了,所以执行效率比多线程高很多。
注意:协程避免了无意义的调度,由此可以提高性能,但是程序员必须自己承担调度的责任,同时,协程也失去了标准线程使用多 CPU 的能力。
一个简单的协程示例, 代码如下:
注:
进程的创建和销毁不仅需要保存寄存器和栈信息,还需要资源的分配回收以及页调度,开销较大;线程只需要保存寄存器和栈信息,开销较小。
进程和线程的区别
进程是一个独立的运行环境,而线程是在进程中执行的一个任务。他们两个本质的区别在于 是否单独占有内存地址空间及其它系统资源 。
进程是操作系统进行资源分配的基本单位,而线程是操作系统进行调度的基本单位,即 CPU 分配时间的单位。
进程单独占有一定的内存地址空间,所以进程间存在 内存隔离 ,数据是分开的,数据共享复杂但是同步简单,各个进程之间互不干扰;而线程共享所属进程占有的内存地址空间和资源,数据共享简单,但是同步复杂。
进程单独占有一定的内存地址空间,一个进程出现问题不会影响其他进程,不影响主程序的稳定性,可靠性高;一个线程崩溃可能影响整个程序的稳定性,可靠性较低。
-
需要引入 quasar-core 依赖包。
-
如果在 Java SE 16 以及更高版本上运行,需要增加如下参数
--add-exports=java.base/sun.nio.ch=ALL-UNNAMED --add-opens=java.base/java.lang=ALL-UNNAMED --add-opens=java.base/java.lang.reflect=ALL-UNNAMED --add-opens=java.base/java.io=ALL-UNNAMED --add-exports=jdk.unsupported/sun.misc=ALL-UNNAMEDpackage git.snippets.juc; import co.paralleluniverse.fibers.Fiber; import co.paralleluniverse.fibers.SuspendExecution; import co.paralleluniverse.strands.channels.Channel; import co.paralleluniverse.strands.channels.Channels; import java.util.concurrent.ExecutionException; /** * Java协程示例 * JDK 11 ~ JDK 15 没问题, * * JDK 16 开始,需要增加如下参数 * * --add-exports=java.base/sun.nio.ch=ALL-UNNAMED --add-opens=java.base/java.lang=ALL-UNNAMED --add-opens=java.base/java.lang.reflect=ALL-UNNAMED --add-opens=java.base/java.io=ALL-UNNAMED --add-exports=jdk.unsupported/sun.misc=ALL-UNNAMED * * @since jdk11 * 需要引入:quasar-core依赖包 */ public class FiberSample { private static void printer(Channel<Integer> in) throws SuspendExecution, InterruptedException { Integer v; while ((v = in.receive()) != null) { System.out.println(v); } } public static void main(String[] args) throws ExecutionException, InterruptedException, SuspendExecution { //定义两个Channel try (Channel<Integer> naturals = Channels.newChannel(-1); Channel<Integer> squares = Channels.newChannel(-1)) { //运行两个Fiber实现. new Fiber(() -> { for (int i = 0; i < 10; i++) { naturals.send(i); } naturals.close(); }).start(); new Fiber(() -> { Integer v; while ((v = naturals.receive()) != null) { squares.send(v * v); } squares.close(); }).start(); printer(squares); } } }线程和进程的关系
线程就是轻量级进程,是程序执行的最小单位。
多进程的方式也可以实现并发,为什么我们要使用多线程?主要是基于以下两方面的原因:
-
共享资源在线程间的通信比较容易。
-
线程开销更小。
多线程访问成员变量与局部变量
类变量(类里面 static 修饰的变量)保存在“方法区”
实例变量(类里面的普通变量)保存在“堆”
局部变量(方法里声明的变量)“虚拟机栈”
“方法区”和“堆”都属于线程共享数据区,“虚拟机栈”属于线程私有数据区。

因此,局部变量是不能多个线程共享的,而类变量和实例变量是可以多个线程共享的。事实上,在 Java 中,多线程间进行通信的唯一途径就是通过类变量和实例变量。也就是说,如果一段多线程程序中如果没有类变量和实例变量,那么这段多线程程序就一定是线程安全的。
开发过程中,为了解决线程安全问题,有如下角度可以考虑:
第一种方案:尽量使用局部变量,代替实例变量和静态变量。
第二种方案:如果必须是实例变量,那么可以考虑创建多个对象,这样实例变量的内存就不共享了( 1 个线程对应 1 个对象,100 个对象对应 100 个对象,对象不共享,就没有数据安全问题了)
第三种方案:如果不使用局部变量。对象也不能创建多个。这个时候,就只能选择 syncharonized 了。
线程的共享资源和独有资源
其中共享资源包括:
进程代码段
进程的公有数据
独有资源包括:
-
线程ID:每个线程都有自己的线程 ID,这个 ID 在本进程中是唯一的。进程用此来标识线程。
-
寄存器组的值:由于线程间是并发运行的,每个线程有自己不同的运行线索,当从一个线程切换到另一个线程上时,必须将原有的线程的寄存器集合的状态保存,以便将来该线程在被重新切换到时能得以恢复。
-
线程的堆栈:堆栈是保证线程独立运行所必须的。线程函数可以调用函数,而被调用函数中又是可以层层嵌套的,所以线程必须拥有自己的函数堆栈, 使得函数调用可以正常执行,不受其他线程的影响。
-
错误返回码:由于同一个进程中有很多个线程在同时运行,可能某个线程进行系统调用后设置了 err no 值,而在该线程还没有处理这个错误,另外一个线程就在此时被调度器投入运行,这样错误值就有可能被修改。所以,不同的线程应该拥有自己的错误返回码变量。
-
线程的信号屏蔽码:由于每个线程所感兴趣的信号不同,所以线程的信号屏蔽码应该由线程自己管理。但所有的线程都共享同样的信号处理器。
-
线程的优先级:由于线程需要像进程那样能够被调度,那么就必须要有可供调度使用的参数,这个参数就是线程的优先级。
什么是线程切换?
从底层角度上看,CPU 主要由如下三部分组成,分别是:
-
ALU: 计算单元
-
Registers: 寄存器组
-
PC:存储到底执行到哪条指令
T1 线程在执行的时候,将 T1 线程的指令放在 PC,数据放在 Registers,假设此时要切换成 T2 线 程,T1 线程的指令和数据放 cache,然后把 T2 线程的指令放 PC,数据放 Registers,执行 T2 线程即可。
以上的整个过程是通过操作系统来调度的,且线程的调度是要消耗资源的,所以,线程不是设置越多越好。
示例:
单线程和多线程来累加 1 亿个数。 示例代码如下
package git.snippets.juc;
import java.text.DecimalFormat;
import java.util.Random;
import java.util.concurrent.CountDownLatch;
/**
* 多线程求1亿个Double类型的数据
*
* @author <a href="mailto:410486047@qq.com">Grey</a>
* @date 2021/7/7
* @since
*/
public class CountSum {
private static final double[] NUMS = new double[1_0000_0000];
private static final Random R = new Random();
private static final DecimalFormat FORMAT = new DecimalFormat("0.00");
static {
for (int i = 0; i < NUMS.length; i++) {
NUMS[i] = R.nextDouble();
}
}
static double result1 = 0.0, result2 = 0.0, result = 0.0;
public static void rand() {
for (int i = 0; i < NUMS.length; i++) {
NUMS[i] = R.nextDouble();
}
}
/**
* 单线程计算一亿个Double类型的数据之和
*
* @return
*/
public static String m1() {
long start = System.currentTimeMillis();
double result = 0.0;
for (double num : NUMS) {
result += num;
}
long end = System.currentTimeMillis();
System.out.println("计算1亿个随机Double类型数据之和[单线程], 结果是:result = " + FORMAT.format(result) + " 耗时 : " + (end - start) + "ms");
return String.valueOf(FORMAT.format(result));
}
/**
* 两个线程计算一亿个Double类型的数据之和
*
* @return
*/
private static String m2() throws Exception {
long start = System.currentTimeMillis();
result1 = 0.0;
result2 = 0.0;
int len = (NUMS.length >> 1);
Thread t1 = new Thread(() -> {
for (int i = 0; i < len; i++) {
result1 += NUMS[i];
}
});
Thread t2 = new Thread(() -> {
for (int i = len; i < NUMS.length; i++) {
result2 += NUMS[i];
}
});
t1.start();
t2.start();
t1.join();
t2.join();
result = result1 + result2;
long end = System.currentTimeMillis();
System.out.println("计算1亿个随机Double类型数据之和[2个线程], 结果是:result = " + FORMAT.format(result) + " 耗时 : " + (end - start) + "ms");
return String.valueOf(FORMAT.format(result));
}
/**
* 10个线程计算一亿个Double类型的数据之和
*
* @return
*/
private static String m3() throws Exception {
long start = System.currentTimeMillis();
final int threadCount = 10;
Thread[] threads = new Thread[threadCount];
double[] results = new double[threadCount];
final int segmentCount = NUMS.length / threadCount;
CountDownLatch latch = new CountDownLatch(threadCount);
for (int i = 0; i < threadCount; i++) {
int m = i;
threads[i] = new Thread(() -> {
for (int j = m * segmentCount; j < (m + 1) * segmentCount && j < NUMS.length; j++) {
results[m] += NUMS[j];
}
latch.countDown();
});
}
double resultM3 = 0.0;
for (Thread t : threads) {
t.start();
}
latch.await();
for (double v : results) {
resultM3 += v;
}
long end = System.currentTimeMillis();
System.out.println("计算1亿个随机Double类型数据之和[10个线程], 结果是:result = " + FORMAT.format(resultM3) + " 耗时 : " + (end - start) + "ms");
return String.valueOf(FORMAT.format(resultM3));
}
public static void main(String[] args) throws Exception {
int testCount = 10;
boolean correct = true;
for (int i = 0; i < testCount; i++) {
rand();
String s = m1();
String s1 = m2();
String s2 = m3();
if (!s1.equals(s2) || !s1.equals(s)) {
System.out.println("oops!");
System.out.println(s1);
System.out.println(s2);
System.out.println(s);
correct = false;
break;
}
}
if (correct) {
System.out.println("test finished");
}
}
}
运行结果
……
计算1亿个随机Double类型数据之和[单线程], 结果是:result = 49998124.71 耗时 : 114ms
计算1亿个随机Double类型数据之和[2个线程], 结果是:result = 49998124.71 耗时 : 53ms
计算1亿个随机Double类型数据之和[10个线程], 结果是:result = 49998124.71 耗时 : 54ms
计算1亿个随机Double类型数据之和[单线程], 结果是:result = 50000309.80 耗时 : 102ms
计算1亿个随机Double类型数据之和[2个线程], 结果是:result = 50000309.80 耗时 : 53ms
计算1亿个随机Double类型数据之和[10个线程], 结果是:result = 50000309.80 耗时 : 35ms
计算1亿个随机Double类型数据之和[单线程], 结果是:result = 50001943.57 耗时 : 108ms
计算1亿个随机Double类型数据之和[2个线程], 结果是:result = 50001943.57 耗时 : 58ms
计算1亿个随机Double类型数据之和[10个线程], 结果是:result = 50001943.57 耗时 : 41ms
计算1亿个随机Double类型数据之和[单线程], 结果是:result = 49997176.44 耗时 : 102ms
计算1亿个随机Double类型数据之和[2个线程], 结果是:result = 49997176.44 耗时 : 53ms
计算1亿个随机Double类型数据之和[10个线程], 结果是:result = 49997176.44 耗时 : 29ms
……
可以看到结果中,创建 10 个线程 不一定会比创建 2 个线程要执行更快。
单核 CPU 设定多线程是否有意义
有意义,因为线程的操作中可能有不消耗 CPU 的操作,比如:等待网络的传输,或者线程 sleep,此时就可以让出 CPU 去执行其他线程。可以充分利用 CPU 资源。
工作线程数(线程池中线程数量)设多少合适
-
和 CPU 的核数有关
-
公式
-
N = Ncpu * Ucpu * (1 + W/C)其中:
-
Ncpu 是处理器的核的数目,可以通过
Runtime.getRuntime().availableProcessors()得到 -
Ucpu 是期望的 CPU 利用率(该值应该介于 0 和 1 之间)
-
W/C 是等待时间和计算时间的比率。
-
一个 Hello World 程序运行的时候启动了几个线程
使用如下代码:
public class HowManyThreadHelloWorld {
public static void main(String[] args) {
Thread t = Thread.currentThread();
System.out.println("\n线程:" + t.getName() + "\n");
System.out.println("hello world!");
for (Map.Entry<Thread, StackTraceElement[]> entry : Thread.getAllStackTraces().entrySet()) {
Thread thread = entry.getKey();
StackTraceElement[] stackTraceElements = entry.getValue();
if (thread.equals(Thread.currentThread())) {
continue;
}
System.out.println("\n线程: " + thread.getName() + "\n");
for (StackTraceElement element : stackTraceElements) {
System.out.println("\t" + element + "\n");
}
}
}
}
在 Java SE 11 下执行,可以看到,有如下线程信息
线程:main
线程: Reference Handler
线程: Signal Dispatcher
线程: Finalizer
线程: Common-Cleaner
线程: Attach Listener
在 Java SE 8 下执行,有如下线程信息
线程:main
线程: Finalizer
线程: Attach Listener
线程: Signal Dispatcher
线程: Reference Handler
其中
Reference Handler:处理引用对象本身的垃圾回收
Finalizer:处理用户的 Finalizer 方法
Signal Dispatcher:外部 jvm 命令的转发器
Attach Listener: jvm 提供一种 jvm 进程间通信的能力,能让一个进程传命令给另外一个进程
Common-Cleaner: 该线程是 Java SE 9 之后新增的守护线程,用来更高效的处理垃圾回收
Java 中创建线程的方式
-
继承
Thread类,重写run方法。 -
实现
Runnable接口,实现run方法,这比方式 1 更好,因为一个类实现了Runnable以后,还可以继承其他类 -
通过线程池创建。
-
在需要返回值的时候,可以通过
Callable、Future与FutureTask来创建。
示例代码如下
package git.snippets.juc;
import java.util.concurrent.*;
/**
* 创建线程的方式
*
* @author <a href="mailto:410486047@qq.com">Grey</a>
* @date 2021/7/7
* @since 1.8
*/
public class HelloThread {
public static void main(String[] args) throws Exception {
MyFirstThread t1 = new MyFirstThread();
Thread t2 = new Thread(new MySecondThread());
Thread t3 = new Thread(new FutureTask<>(new CallableThreadTest()));
ExecutorService executor = Executors.newSingleThreadExecutor();
executor.execute(() -> System.out.println("方式3:使用线程池来创建线程。"));
t1.start();
t2.start();
t3.start();
executor.shutdown();
boolean b = executor.awaitTermination(10, TimeUnit.SECONDS);
System.out.println(b ? "停止成功" : "停止失败");
}
static class MyFirstThread extends Thread {
@Override
public void run() {
System.out.println("方式1:继承Thread类并重写run方法来创建线程");
}
}
/**
* 方式二, 实现Runnable接口来创建线程
*/
static class MySecondThread implements Runnable {
@Override
public void run() {
System.out.println("方式2:实现Runnable方式来创建线程");
}
}
static class CallableThreadTest implements Callable<Integer> {
@Override
public Integer call() {
int i;
for (i = 0; i < 10; i++) {
i++;
}
System.out.println("方式4,实现Callable接口方式来创建有返回值的线程,返回值是:" + i);
return i;
}
}
}
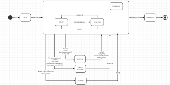
线程状态和切换
NEW:线程刚刚创建,还没有启动,New Thread 的时候,还没有调用 start 方法时候,就是这个状态
RUNNABLE:可运行状态,由线程调度器可以安排执行,包括以下两种情况:
-
READY
-
RUNNING
READY 和 RUNNING 通过 yield 方法来切换
WAITING:等待被唤醒
TIMED_WAITING:隔一段时间后自动唤醒
BLOCKED:被阻塞,正在等待锁,只有在 synchronized 的时候在会进入 BLOCKED 状态
TERMINATED:线程执行完毕后,是这个状态
各个线程状态切换如下

线程基本操作
sleep:当前线程睡一段时间
yield:这是一个静态方法,一旦执行,它会使当前线程让出一下 CPU。但要注意,让出 CPU 并不表示当前线程不执行了。当前线程在让出 CPU 后,还会进行 CPU 资源的争夺,但是是否能够再次被分配到就不一定了。
join:等待另外一个线程的结束,当前线程才会运行,示例代码如下:
public class ThreadBasicOperation {
static volatile int sum = 0;
public static void main(String[] args) throws Exception {
Thread t = new Thread(() -> {
for (int i = 1; i <= 100; i++) {
sum += i;
}
});
t.start();
// join 方法表示主线程愿意等待子线程执行完毕后才继续执行
// 如果不使用join方法,那么sum输出的可能是一个很小的值,因为还没等子线程
// 执行完毕后,主线程就已经执行了打印sum的操作
t.join();
System.out.println(sum);
}
}
interrupt:打断线程执行,有三个方法。
// 打断某个线程(设置标志位)
interrupt()
// 查询某线程是否被打断过(查询标志位)
isInterrupted()
// 查询当前线程是否被打断过,并重置打断标志位
Thread.interrupted()
示例代码如下
package git.snippets.juc;
import java.util.concurrent.TimeUnit;
import java.util.concurrent.locks.ReentrantLock;
/**
* interrupt示例
*
* @author <a href="mailto:410486047@qq.com">Grey</a>
* @since 1.8
*/
public class ThreadInterrupt {
private static final ReentrantLock LOCK = new ReentrantLock();
public static void main(String[] args) throws InterruptedException {
Thread t = new Thread(() -> {
for (; ; ) {
if (Thread.currentThread().isInterrupted()) {
System.out.println("t thread interrupted");
System.out.println(Thread.currentThread().isInterrupted());
break;
}
}
});
t.start();
TimeUnit.SECONDS.sleep(3);
t.interrupt();
Thread t2 = new Thread(() -> {
for (; ; ) {
if (Thread.interrupted()) {
System.out.println("t2 thread interrupted");
// Thread.interrupted()会将线程中断状态置为false
System.out.println(Thread.currentThread().isInterrupted());
break;
}
}
});
t2.start();
TimeUnit.SECONDS.sleep(3);
t2.interrupt();
Thread t3 = new Thread(() -> {
try {
Thread.sleep(10000);
} catch (InterruptedException e) {
System.out.println("t3 interrupted");
// 如果不加上这一句,那么Thread.currentThread().isInterrupted()将会都是false,因为在捕捉到InterruptedException异常的时候就会自动的中断标志置为了false
Thread.currentThread().interrupt();
System.out.println(Thread.currentThread().isInterrupted());
}
});
t3.start();
TimeUnit.SECONDS.sleep(3);
t3.interrupt();
final Object o = new Object();
Thread t4 = new Thread(() -> {
synchronized (o) {
try {
o.wait();
} catch (InterruptedException e) {
System.out.println("t4 interrupted!");
Thread.currentThread().interrupt();
System.out.println(Thread.currentThread().isInterrupted());
}
}
});
t4.start();
TimeUnit.SECONDS.sleep(10);
t4.interrupt();
Thread t5 = new Thread(() -> {
synchronized (o) {
try {
TimeUnit.SECONDS.sleep(10);
} catch (InterruptedException e) {
e.printStackTrace();
}
}
});
t5.start();
TimeUnit.SECONDS.sleep(1);
Thread t6 = new Thread(() -> {
synchronized (o) {
}
System.out.println("t6 finished");
});
t6.start();
t6.interrupt();
Thread t7 = new Thread(() -> {
LOCK.lock();
try {
TimeUnit.SECONDS.sleep(10);
} catch (InterruptedException e) {
e.printStackTrace();
} finally {
LOCK.unlock();
}
System.out.println("t7 end");
});
t7.start();
TimeUnit.SECONDS.sleep(1);
Thread t8 = new Thread(() -> {
LOCK.lock();
try {
} finally {
LOCK.unlock();
}
System.out.println("t8 end");
});
t8.start();
TimeUnit.SECONDS.sleep(1);
t8.interrupt();
Thread t9 = new Thread(() -> {
LOCK.lock();
try {
TimeUnit.SECONDS.sleep(10);
} catch (InterruptedException e) {
e.printStackTrace();
} finally {
LOCK.unlock();
}
System.out.println("t7 end");
});
t9.start();
TimeUnit.SECONDS.sleep(1);
Thread t10 = new Thread(() -> {
System.out.println("t10 start");
try {
LOCK.lockInterruptibly();
} catch (InterruptedException e) {
System.out.println("t10 interrupted");
} finally {
LOCK.unlock();
}
System.out.println("t8 end");
});
t10.start();
TimeUnit.SECONDS.sleep(1);
t10.interrupt();
}
}
关于线程的 start 方法
问题1:反复调用同一个线程的 start() 方法是否可行?
问题2:假如一个线程执行完毕(此时处于 TERMINATED 状态),再次调用这个线程的 start() 方法是否可行?
两个问题的答案都是不可行,在调用一次 start() 之后, threadStatus 的值会改变( threadStatus !=0 ),此时再次调用 start() 方法会抛出 IllegalThreadStateException 异常。
如何结束一个线程
不推荐的方式
-
stop方法 -
suspend结合resume方法
以上两种方式都 不建议使用 , 因为会释放所有的锁, 所以容易产生数据不一致的问题。
优雅的方式
-
如果不依赖循环的具体次数或者中间状态, 可以通过设置标志位的方式来控制。
-
如果要依赖循环的具体次数或者中间状态, 则可以用
interrupt方法。
上述四种方式的示例代码如下:
package git.snippets.juc;
import java.util.concurrent.TimeUnit;
/**
* 如何结束一个线程
*
* @author <a href="mailto:410486047@qq.com">Grey</a>
* @since 1.8
*/
public class ThreadFinished {
private static volatile boolean flag = true;
public static void main(String[] args) throws InterruptedException {
// 推荐方式:设置标志位
useVolatile();
// 推荐方式:使用interrupt
useInterrupt();
// 使用stop方法来结束线程,不推荐
useStop();
// 使用suspend/resume方法来结束线程,不推荐
useResumeAndSuspend();
}
private static void useResumeAndSuspend() throws InterruptedException {
Thread t2 = new Thread(() -> {
System.out.println("t2 start");
try {
TimeUnit.SECONDS.sleep(10);
} catch (InterruptedException e) {
// e.printStackTrace();
}
System.out.println("t2 finished");
});
t2.start();
TimeUnit.SECONDS.sleep(1);
t2.suspend();
TimeUnit.SECONDS.sleep(1);
t2.resume();
}
private static void useStop() throws InterruptedException {
Thread t = new Thread(() -> {
System.out.println("t start");
try {
TimeUnit.SECONDS.sleep(10);
} catch (InterruptedException e) {
// e.printStackTrace();
}
System.out.println("t finished");
});
t.start();
TimeUnit.SECONDS.sleep(1);
t.stop();
}
private static void useInterrupt() throws InterruptedException {
Thread t4 = new Thread(() -> {
while (!Thread.currentThread().isInterrupted()) {
}
System.out.println("t4 end");
});
t4.start();
TimeUnit.SECONDS.sleep(1);
t4.interrupt();
}
private static void useVolatile() throws InterruptedException {
Thread t3 = new Thread(() -> {
long i = 0L;
while (flag) {
i++;
}
System.out.println("count sum i = " + i);
});
t3.start();
TimeUnit.SECONDS.sleep(1);
flag = false;
}
}
本文介绍了Java中的多线程概念,包括顺序、并行与并发的差异,进程与线程的区别,线程的共享资源和独有资源,以及线程的创建、状态和操作。讨论了单核CPU下多线程的意义,并给出了线程池中线程数量的设定建议。此外,还阐述了Java中创建线程的多种方式,线程状态的切换以及如何优雅地结束线程。
898

被折叠的 条评论
为什么被折叠?



