首先,为了确保分布式锁可用,我们至少要确保锁的实现同时满足以下四个条件:
- 互斥性。在任意时刻,只有一个客户端能持有锁。
- 不会发生死锁。即使有一个客户端在持有锁的期间崩溃而没有主动解锁,也能保证后续其他客户端能加锁。
- 解铃还须系铃人。加锁和解锁必须是同一个客户端,客户端自己不能把别人加的锁给解了,即不能误解锁。
- 具有容错性。只要大多数Redis节点正常运行,客户端就能够获取和释放锁。
常见分布式锁方案对比
| 分类 | 方案 | 实现原理 | 优点 | 缺点 |
|---|---|---|---|---|
| 基于数据库 | 基于mysql 表唯一索引 | 1.表增加唯一索引 2.加锁:执行insert语句,若报错,则表明加锁失败 3.解锁:执行delete语句 | 完全利用DB现有能力,实现简单 | 1.锁无超时自动失效机制,有死锁风险 2.不支持锁重入,不支持阻塞等待 3.操作数据库开销大,性能不高 |
| 基于分布式协调系统 | 基于ZooKeeper |
1.加锁:在/lock目录下创建临时有序节点,判断创建的节点序号是否最小。 若是,则表示获取到锁;否则,则watch /lock目录下序号比自身小的前一个节点 | 1.由zk保障系统高可用 2.Curator框架已原生支持一系列分布式锁命令,使用简单 | 需单独维护一套zk集群,维保成本高 |
| 基于缓存 | 基于redis | 1. 加锁:执行setnx,若成功再执行expire添加过期时间 2. 解锁:执行delete命令 |
现简单,相比数据库和分布式系统的实现, 该方案最轻,性能最好 |
1.setnx和expire分2步执行,非原子操作; 若setnx执行成功,但expire执行失败,就可能出现死锁 |
| 基于redis Lua脚本能力 | 1. 加锁:执行SET lock_name random_value EX seconds NX 命令 2. 解锁:执行Lua脚本,释放锁时验证random_value -- ARGV[1]为random_value, KEYS[1]为lock_name if redis.call("get", KEYS[1]) == ARGV[1] then return redis.call("del",KEYS[1]) else return 0 end |
同上;实现逻辑上也更严谨,除了单点问题, 生产环境采用用这种方案,问题也不大。 | 不支持锁重入,不支持阻塞等待,不支持锁续期 | |
| 基于redisson |
如下文 |
1、需要特别注意的是,RedissonLock 同样没有解决 节点挂掉的时候,存在丢失锁的风险的问题。 2、 |


加锁流程核心就3步
Step1:尝试获取锁,这一步是通过执行加锁Lua脚本来做;
Step2:若第一步未获取到锁,则去订阅解锁消息,当获取锁到剩余过期时间后,调用信号量方法阻塞住,直到被唤醒或等待超时
Step3:一旦持有锁的线程释放了锁,就会广播解锁消息。于是,第二步中的解锁消息的监听器会释放信号量,获取锁被阻塞的那些线程就会被唤醒,并重新尝试获取锁。
watchdog机制:
搞了一个定时调度任务TimerTask,完成锁key过期时间的续约,延迟internalLockLeaseTime/3之后执行,默认internalLockLeaseTime=30000ms,
算下来就是大约10秒钟执行一次,调用了一个异步执行的方法,执行了一段lua脚本,设置锁key的过期时间30000ms
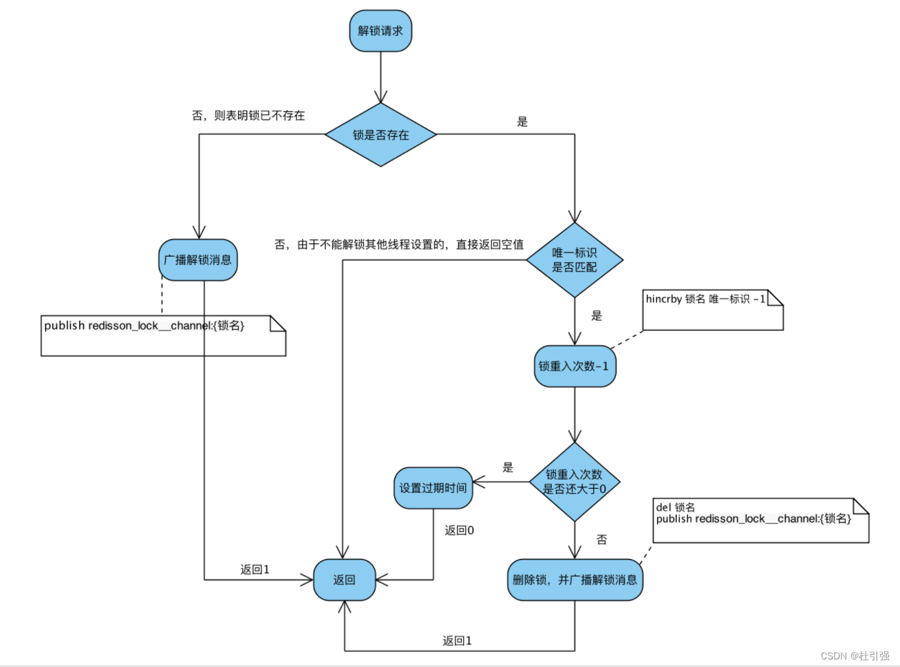
redisson解锁过程:

Q1:广播解锁消息有什么用?
A:是为了通知其他争抢锁阻塞住的线程,从阻塞中解除,并再次去争抢锁。
加锁&解锁流程:

本文探讨了分布式锁的四个基本条件,比较了基于数据库、分布式协调系统、缓存和Redisson的实现方案,重点介绍了Redisson的加锁、解锁流程,以及watchdog机制和lua脚本的应用。
458

被折叠的 条评论
为什么被折叠?



