问题描述
在程序上线运行一段时间之后,随着用户量的逐渐增多,单台MySQL开始无法承受所有的压力,为了承载更大的数据库并发,避免单台MySQL宕机,即无法正常提供服务,出现整体应用程序崩溃的情况,此时需要使用MySQL集群,此阶段会出现的典型问题如下:
(1)在生产环境中,当MySQL处于运行状态时应如何备份当前数据?
(2)在某场景下,某个接口需要锁表以便修改数据,而其他读取的线程都处于阻塞等待状态,此时应如何对其进行优化?
(3)并发读取越来越多,单台无法满足业务需求,如何进行处理?
问题分析与解决方案
针对在问题描述中提出的问题,都可以使用MySQL主从复制解决。MySQL主从复制是最常见的解决单台MySQL性能瓶颈的方案之一。在业务复杂的系统中,架构的发展导致业务量越来越大、I/O访问次数越来越多,单台MySQL开始无法满足需求,此时就需要做多库的存储,以便降低磁盘I/O的访问次数,提高单台I/O的访问性能。
MySQL主从复制原理
MySQL主从复制指我们可以把数据从一个MySQL服务器(主服务器、主节点)复制到一个或多个从节点,即从节点可以复制主服务器中的所有数据库实例、特定数据库实例或特定表等。MySQL默认采用异步的复制方式,也就是说,从节点无须一直访问主服务器,而是可以在远程服务器上更新自己的数据。
主服务器也叫作master服务器。当主服务器上的数据发生改变时,主服务器会将数据的更改记录存储在二进制日志中。
从服务器也叫作slave服务器。从服务器会定期对主服务器上的二进制日志进行探测,观测其是否发生了改变。如果主服务器上的数据发生了改变,则从服务器会启动一个I/O线程,请求更新数据,具体过程如下所示:
(1)客户端SQL更新命令。
(2)主服务器执行SQL语句。
(3)主服务器写二进制日志。
(4)从服务器启动I/O线程。
(5)从服务器从I/O线程写盘(relay-log)。
(6)从服务器启动SQL线程读(relay-log)。
(7)从服务器执行更新命令(relay-info)。
部署过程中需要注意的事项
(1)主服务器和从服务器中的MySQL版本必须相同,否则可能出现未知的异常与错误
(2)主服务器和从服务器的时间必须同步,否则两个线程的时间节点可能对不上,导致同步数据失败。
(3)在MySQL中,一般最少包含两个从服务器。当主服务器与从服务器的数据不同时,可以与第三方进行参照。
MySQL主从复制的架构拓扑
(1)一主一从:一主一从指一台服务器作为主服务器(M),另一台服务器作为从服务器(S)。主服务器负责写入或读取数据,从服务器只负责读取数据,并且从服务器会从主服务器上下载数据。一主一从使用场景较为有限,更多的时候是使用一主多从的形式,即主从复制至少由三台服务器组成(一台主服务器和两台从服务器)。当一台服务器的数据出现异常时,可以参考其他服务器上的数据。
(2)主主复制:主主复制类似于常见的集群模式,指把两台服务器都设置为主服务器,即两台服务器既可以分别写入数据,也可以分别从对方那里下载数据。该架构还可以扩展成master+slave+master+slave的形式,即两台主服务器进行主主复制,每台主服务器下面各有一台个人服务器进行主从复制。此架构方案将压力平分给多台服务器,但不是按照写入或读取的方式分配的。
(3)一主多从:一主多从适合写入较少,但读取较多的场景。
(4)多主一从:多主一从适用于写入较多,但读取较少的场景,即由不同的主服务器进行写入,只由一台从服务器进行读取。
(5)联级复制:联级复制指master A→slave B→slave C的架构方式,slaveB和slaveC,会替换掉之前旧的masterA。同时,slaveB和slaveC是新的主从关系,因此,配置成联级复制来迁移数据,另外也方便切换。架构图如下所示。

深入理解MySQL中的二进制日志
MySQL中的二进制日志是一个二进制文件,主要用于记录修改数据或有可能引起数据变更的SQL语句。二进制日志记录了对MySQL进行更改的所有操作,并且记录了语句发生时间、执行时长、操作数据等其他额外信息,但是它不记录SELECT、SHOW等那些不修改数据的SQL语句。二进制日志主要用于数据库恢复和主从复制,以及审计操作。在MySQL主从复制解决方案中,二进制日志是主从复制解决方案的基础。
查看MySQL二进制日志状态
![]()
当系统变量log_bin的值为OFF时,表示没有开启二进制日志;当系统变量log_bin的值为ON时,表示开启了二进制日志。在MySQL控制台输入如下命令即可查看二进制日志是否开启:
结果如图

模糊查询命令如下:

结果如图

log_bin和sql_log_bin的区别
log_bin主要用于数据恢复,以及在主从服务器之间同步数据。当MySQL启动时,可以通过配置文件开启二进制日志,而log_bin这个变量仅仅是报告当前二进制日志的状态(是否开启)。如果想要更改二进制日志的开启状态,则需要在更改配置文件后重新启动MySQL。
sql_log_bin是一个动态变量,该变量既可以是局部变量,即只对当前会话生效(Session),也可以是全局变量(Global)。当sql_log_bin为全局变量时,如果修改这个变量,则sql_log_bin只会对新的会话生效,这意味着sql_log_bin对当前会话不再生效。因此一般在全局修改sql_log_bin之后,都要把原来的所有连接关闭(kill)。如果在一连接中将该值设置为OFF,则该连接上的客户端的所有更新操作在MySQL的二进制日志中不会记录日志。因此,当通过log_bin还原数据库时,为了防止将还原的UPDATE命令写入二进制日志中,出现循环复制的现象,可以选择关闭sql_log_bin变量。
开启二进制日志
查看MySQL的配置文件/etc/my.cnf,看看是否有与二进制日志有关的配置:

如果没有,则在/etc/my.cnf的[mysqld]选项中追加以下内容:

如果上述内容不是在[mysqld]选项中新增的,而是在其他选项中新增的,那么即使更改了配置文件/etc/my.cnf,二进制日志也无法启动。下面解释一下代码中各项的含义。
server-id:MySQL的ID属性是唯一值,作用如下。
(1)MySQL的同步数据中是包含server-id的,用于标识该语句最初是从哪个server写入的,所以server-id一定要有。
(2)每一个同步的slave在master上都有对应的一个master线程,该线程就是通过slave的server-id来标识的。
• 每个slave在master上最多有一个master线程,如果两个slave的server-id相同,则后一个连接成功时,前一个会被“踢”掉。
• 在slave主动连接master之后,如果在slave上执行了slave stop,则连接断开,但是master上对应的线程并没有退出。
• 在slave运行之后,master不能再创建一个线程而保留原来的线程,否则在数据同步时可能出现问题。
(3)在MySQL中做主主同步时,多个主需要构成一个环状,但在同步时又要保证一条数据不会陷入死循环,这就是靠server-id来实现的。
log-bin:打开二进制日志功能。在复制(replication)配置中,master必须打开此项。
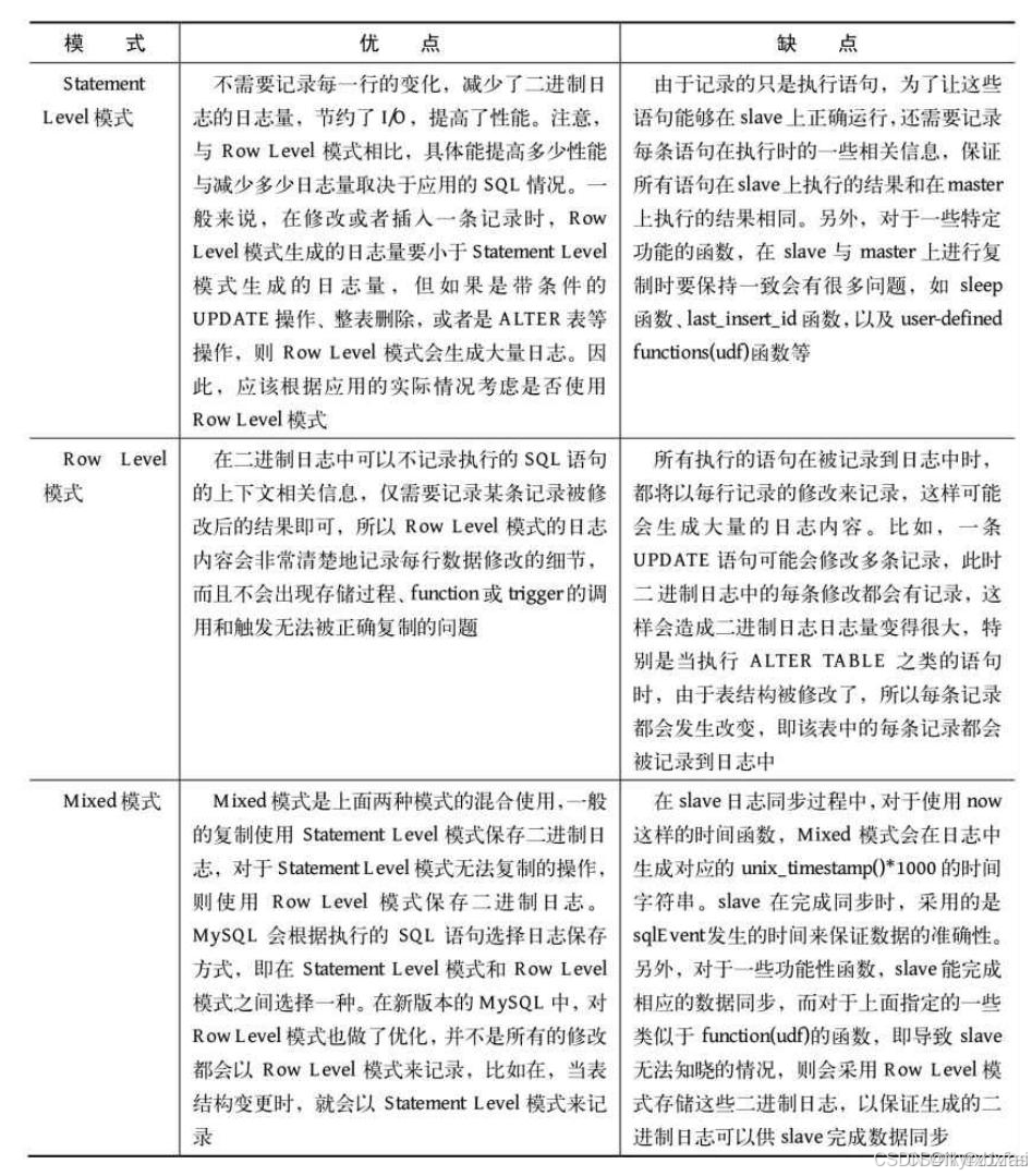
binlog-format:二进制日志的模式与配置。在MySQL中,复制二进制日志的方式主要有三种:
基于SQL语句的复制(Statement-Based Replication,SBR)。
基于行的复制(Row-Based Replication,RBR)。
混合模式复制(Mixed-Based Replication,MBR)。
对应的二进制日志模式有三种:Statement Level模式、Row Level模式和Mixed模式,其优点和缺点如表所示。

MySQL默认使用Statement Level模式,推荐使用Mixed模式。对于一些特殊使用,可以考虑使用Row Level模式。例如,通过二进制日志同步数据的修改,会节省很多相关操作,所以对于二进制日志数据处理会变得非常轻松。如 果 采 用 INSERT 、 UPDATE 、 DELETE 等 直 接 操 作 表 , 则 日 志 格 式 根 据binlog_format的设定而记录。如果采用GRANT、REVOKE、SET PASSWORD等管理语句来操作表,那么一定要采用Statement Level模式记录。
除此之外,还可以对二进制日志进行以下配置:
binlog_cache_size:在一个事务中,二进制日志记录了SQL状态所持有的缓存大小。如果经常使用大的、多声明的事务,则可以把此值设置得大一些,以获取更好的性能。所有从事务来的状态都先被缓存在二进制日志中,在提交后再一次性写入二进制日志中。如果事务比此值大,则使用磁盘上的临时文件来替代。此缓存是在每个连接的事务第一次更新状态时被创建的,属于session级别,通常采用默认值即可,编写方式如下所示:

max_binlog_cache_size:最大二进制日志缓存大小,通常采用默认值即可,编写方式如下所示:

max_binlog_size:如果二进制日志写入的内容超出给定值,则日志就会发生滚动。注意不能把该变量设置为大于1GB或小于4096字节,默认值是1GB。如果正在提交比较大的事务,则二进制日志的大小有可能会超过max_binlog_size值,从而引发报错,通常采用默认值即可,编写方式如下所示:

expire_logs_days:删除超过N天的二进制日志,通常采用默认值即可,编写方式如下所示:

在更改配置文件/etc/my.cnf之后,通过如下命令可重启MySQL服务器,检查是否开启了MySQL的二进制日志文件:

结果如图所示。

重新查看log_bin启动结果,如图所示。

如果在重启MySQL之后,无法正常启动MySQL,或者log-bin没有正常开启,则可以查看Linux系统下的两个日志文件是否有错误:

一 般 来 说 , 在 输 入 相 对 路 径 时 , 二 进 制 日 志 的 存 放 地 址为/var/lib/mysql,如图所示。

每次重启MySQL服务器都会生成一个新的二进制日志文件,相当于对二进制日志进行了切换。在切换二进制日志时,会看到mysql-bin文件的number在不断递增。
除二进制日志文件外,还生成了一个.index文件。这个文件中存储了所有二进制日志文件的清单,又称为二进制文件的索引。
查看二进制日志文件的名称、大小和状态
查看二进制日志文件的名称和大小的命令如下所示:

结果如图所示。

也可以输入如下命令进行查看:

该命令等价于show binary logs;命令,结果如图所示

查看当前二进制文件状态的命令如下所示,结果如图所示。

删除某个日志之前的所有二进制日志文件
在前面介绍过,可以通过expire_logs_days参数设定根据时间自动删除二进制日志。下面介绍如何通过purge命令手动删除某日志之前的所有二进制日志文件。首先,查看当前MySQL中的二进制日志文件,命令如下所示:

结果如图所示。

当通过purge命令删除mysql-bin.000002之前的所有二进制日志文件时,该删除操作会影响二进制日志文件的索引部分的内容,命令如下所示:

结果如图所示。

在执行purge命令之后,再次查看MySQL中的二进制日志文件可以发现,名为mysql-bin.000002的二进制日志文件已经被删除了,命令如下所示:

结果如图所示。

删除某个时间点以前的二进制日志文件

删除某个时间点以前的二进制日志文件的命令如下所示:

删除7天前的二进制日志文件的命令如下所示:

删除所有的二进制日志文件
在执行删除所有的二进制日志文件的命令后,所有的二进制日志文件都会被删除,并重新生成新的mysql-bin.000001文件,命令如下所示:

结果如图所示。

查看二进制日志文件内容
在查看二进制日志文件内容之前,首先创建一张表,以便让二进制日志文件中包含一些可以阅读的参数,创建表的命令如下所示:

在MySQL的命令行中读取相关的二进制日志文件,命令如下所示,结果如图所示。

从图中可以看到,创建表的命令也在其中,同时包含各种配置信息。执行INSERT语句:

再次查看二进制日志,命令如下所示:

结果如图所示。

查看二进制日志文件的部分输出,命令如下所示:

结果如图所示。

当发现上述输出内容不是十分容易观察之后,也可以使用如下命令继续观察二进制日志:

结果如图所示。

在生产环境下,通常会对MySQL进行很多增删改等操作,此时可以通过Pos参数,指定查询某个时间点之后的数据,命令如下所示:
![]()
结果如图所示

如果该数据仍然十分庞大,则可以使用limit分页参数,命令如下所示:

结果如图所示。

在limit分页参数中包含隐藏参数,即如果输入为limit 1,2,则会让该查询语句先跳过一行,再输出两行结果,命令如下所示:

结果如图所示。

复制二进制日志,并将它转换成文本文件(.txt),命令如下所示:

通过cat /log.txt|grep ''drop ''命令可以正常查询log.test中的二进制日志内容,结果如图所示。

MySQL主从复制原理及二进制日志详解
1202

被折叠的 条评论
为什么被折叠?



