前言
我一前同事,原来在一家小公司,后来由于经济不景气,被迫下岗。当然,被裁时有很多原因。老板找员工面谈时,有时为了让员工相对容易接受,会说公司效益不好要倒闭了、大环境不好、行业趋势下滑,而唯独不会告诉你:你的能力或许不行。为了能进大厂保安稳,他苦心钻研,终于拿下了8家公司的offer! 以下是我这位同事个⼈的经验的总结。
这篇⽂章就是希望对数据结构和算法建⽴⼀个框架性的认识。 从整体到细节,自顶向下,从抽象到具体的框架思维是通⽤的,不只是学习数据结构和算法,学习其他任何知识都是⾼效的。 这份小抄⼿把⼿带你解决 110 道 LeetCode 算法问题,⽽且在不断更 新,全部基于 LeetCode 的题⽬,涵盖了所有题型和技巧。 刷算法,学套路,从现在开始,带你一周之内穿 LeetCode。
篇幅原因,仅展示部分截图,可在公众号【不脱发有志青年】免费货区
目录展示




学习算法和刷题的框架思维

动态规划和回溯算法到底谁是谁爹?

编辑距离

算法学习之路

如何计算完全二叉树的节点 篇幅原因,仅展示部分截图,

烧饼排序

区间交集问题

如何用BFS算法秒杀各种智力题

如何高效进行模幂计算

如何去除有序数组的重复元素

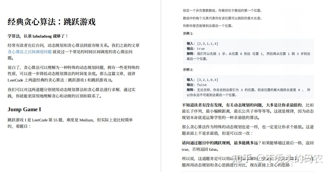
跳跃游戏

Union-find算法详解

一行代码就能解决的而算法题

关于Linux shell你必须知道的技巧

一文读懂session和cookie

Git/SQL/正则表达式的在线练习平台

知乎上有个问题:中国的程序员数量是否已经饱和或者过剩?有网友用了万能的12字总结:高端稀缺,中端平衡,低端饱和。程序员只有站在高处,才能逃脱被裁的风险。所以大家一定要有生于忧患,死于安乐的心态,才能在职业生涯上走得更远!

1214

被折叠的 条评论
为什么被折叠?



