身边被迫“毕业”或者主动在这个时间点跳槽的大佬基本该找到工作的都找到工作了,找不到的也大多数都已经躺平了(手动狗头),只剩一群“45度人”(卷不动,躺不平的人)还不停在我后台私信希望我能写一些关于面试的知识,出一些相对来说有一点技术深度的面试知识点,或者整理一些Java面试高频的八股文。所以,这篇文章来了~
经过几天的思考,后续我决定以面试的角度,深度聊聊一些面试中经常会被问及的知识点;希望能够帮助你们系统的梳理Java程序员面试中必须要掌握的知识技能。
为啥要深度聊聊?
就是想让你们把重心都放到技术的深度上来。因为当下面试,面试官更在意的是你对某项技术的理解深度,你做了几个项目,CRUD水平有多高这些面试官都不太会关注,随便来个主流技术栈你都能跟面试官对线半小时以上,才是提升你面试通过率的最有效手段。但话说回来,提升自己技术深度是需要时间的,对于短期突击面试,想要快速找到一份工作的人来说,只能临时抱佛脚,刷刷八股了。这类人就可以好好的看看我最新整理的这些个Java面试必刷的八股文。

2023最新Java面试八股文
八股文一共有11份,分别是Java基础,Java集合,JVM,Java并发,mysql,mybatis,Redis,MQ,Spring,OS,计算机网络,由于篇幅限制就只展示部分
JVM
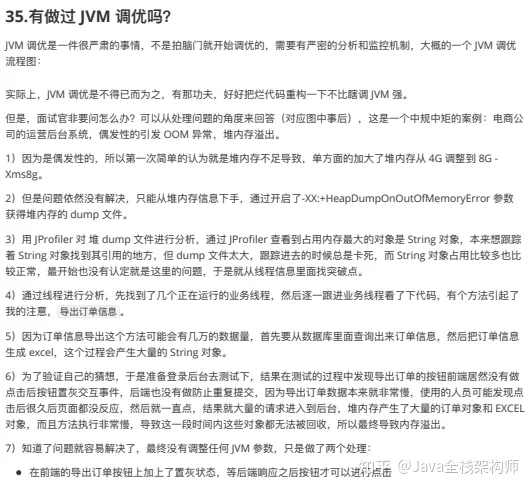
- 内存管理


- 调优


- 虚拟机执行


Java并发

- ThreadLocal

- volatile实现原理

- 线程池应用

MyBatis

- MyBatis功能架构

- MyBatis分页原理

MySQL

- 索引

- 锁

- 事务

Redis

- Redis主从复制

- Redis集群原理

- Redis底层

MQ


Spring全家桶

- SpringIOC,AOP

- SpringBoot自动装配

- SpringCloud

OS


计算机网络

- 计算机网络结构

- HTTP请求方式

- TCP


本文将深入讨论Java面试中常被问到的技术点,如JVM内存管理、并发、数据库操作、框架应用等,强调技术深度的重要性,并推荐针对短期内求职者的面试突击策略。
8204

被折叠的 条评论
为什么被折叠?



