大家或多或少都有去面试,面试前也都会有刷刷题的习惯。不过网上有太多的Java面试题库了,大部分都潦潦草草,没有知识储备的小伙伴一般很难看下去,看完后也不会留下印象。最近也是有粉丝私信我说求一份 图文并茂,易于理解,代码讲解,题目高频?的面试题库。

作为当代互联网雷锋,既然你们都开口问我要了,我肯定不能坐视不理!下面我就把我前段时间偶然得到的一份系统的面试题库分享给大家!
题库内容涵盖:基础+JVM+多线程&并发+Spring+MyBatis+SpringBoot+MySQL+SpringCloud+Dubbo+Nginx+MQ+数据结构与算法+Linux+Zookeeper+Redis+分布式+网络+设计模式maven+Elastiosearch+tomcat+Git+软实力!!!
如果有面试开发岗位的打算,这本PDF一定要下载保存,未雨绸缪!


由于整个PDF文件涵盖了近1000道大厂面试真题,文档一共有266页之多,全部展示出来肯定是不太现实的。大家且看
- 基础篇

- JVM篇

- 多线程&并发篇

- Spring篇

- MyBatis篇

- SpringBoot篇

- MySQL篇

- SpringCloud篇

- Dubbo篇

- Nginx篇

- MQ篇

- 数据结构与算法篇

- Linux篇

- Zookeeper篇

- Redis篇

- 分布式篇

- 网络篇

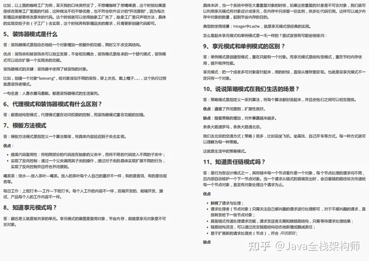
- 设计模式

- maven篇

- ElasticSearch篇

- tomcat篇

- Git篇

- 软实力篇

最后
为了不影响大家的阅读体验,就不把篇幅拉得太长了!

分享一份系统性的Java面试题库,包括基础、JVM、多线程并发、Spring全家桶、数据库、分布式等热门技术领域,适合开发者准备面试使用。
265

被折叠的 条评论
为什么被折叠?



