前言
Java 是一门纯粹的面向对象的编程语言,所以除了基础语法之外,必须得弄懂它的 oop 特性:封装、继承、多态。此外还有泛型、反射的特性,很多框架的技术都依赖它,想要把它所有的技术学好学精更是难上加难,这份笔记就刚好弥补了这一点,这份笔记包含了java从基础到源码所有知识点具体内容如下
内容概要:包括 Java 集合、JVM、多线程、并发编程、设计模式、Spring全家桶、Java、MyBatis、ZooKeeper、Dubbo、Elasticsearch、Memcached、MongoDB、Redis、MySQL、RabbitMQ、Kafka、Linux、Netty、Tomcat等大厂面试题等、等技术栈!
由于整个文档比较全面,内容比较多,篇幅不允许,下面以截图方式展示 。完整版见文末
以下是这份笔记的部分展示:
JVM
JVM 是可运行 Java 代码的假想计算机 ,包括一套字节码指令集、一组寄存器、一个栈、 一个垃圾回收,堆 和 一个存储方法域。JVM 是运行在操作系统之上的,它与硬件没有直接 的交互。

JAVA 集合
集合类存放于 Java.util 包中,主要有 3 种:set(集)、list(列表包含 Queue)和 map(映射)。

JAVA 多线程并发
Thread 类本质上是实现了 Runnable 接口的一个实例,代表一个线程的实例。启动线程的唯一方 法就是通过 Thread 类的 start()实例方法。start()方法是一个 native 方法,它将启动一个新线 程,并执行 run()方法。

Spring
它是一个全面的、企业应用开发一站式的解决方案,贯穿表现层、业务层、持久层。但是 Spring 仍然可以和其他的框架无缝整合。

微服务
服务注册就是维护一个登记簿,它管理系统内所有的服务地址。当新的服务启动后,它会向登记 簿交待自己的地址信息。服务的依赖方直接向登记簿要 Service Provider 地址就行了。当下用于服 务注册的工具非常多 ZooKeeper,Consul,Etcd, 还有 Netflix 家的 eureka 等。服务注册有两种 形式:客户端注册和第三方注册。

Zookeeper
Zookeeper 是一个分布式协调服务,可用于服务发现,分布式锁,分布式领导选举,配置管理等。 Zookeeper 提供了一个类似于 Linux 文件系统的树形结构(可认为是轻量级的内存文件系统,但 只适合存少量信息,完全不适合存储大量文件或者大文件),同时提供了对于每个节点的监控与 通知机制。

Kafka
Kafka 是一种高吞吐量、分布式、基于发布/订阅的消息系统,最初由 LinkedIn 公司开发,使用 Scala 语言编写,目前是 Apache 的开源项目。

RabbitMQ
RabbitMQ 是一个由 Erlang 语言开发的 AMQP 的开源实现。

负载均衡
负载均衡 建立在现有网络结构之上,它提供了一种廉价有效透明的方法扩展网络设备和服务器的带 宽、增加吞吐量、加强网络数据处理能力、提高网络的灵活性和可用性。

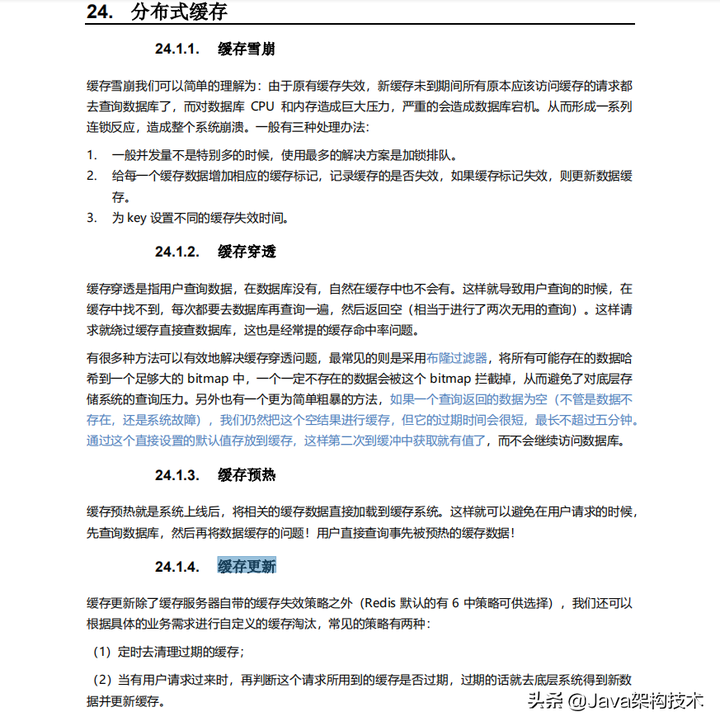
分布式缓存
-
缓存雪崩
-
缓存穿透
-
缓存预热

由于篇幅限制,文档的详解资料太全面,细节内容太多,所以只把部分知识点截图出来粗略的介绍,每个小节点里面都有更细化的内容!

最后
你要是吃透这些知识笔记了,你至少可以去阿里面试p7岗了,面试成功与否不重要,重要的是你至少努力过对不对!

这份笔记详尽地涵盖了Java的各个方面,包括JVM的工作原理、集合、多线程并发编程,深入讲解了Spring框架以及微服务的注册与发现。还涉及Zookeeper、Kafka、RabbitMQ等中间件的使用,以及负载均衡和分布式缓存的概念。内容全面,适合进阶学习。
386

被折叠的 条评论
为什么被折叠?



