python版的飞机大战,有兴趣的可以看下。
父类是飞行物类是所有对象的父类,setting里面是需要加载的图片,你可以换称自己的喜欢的图片,敌机可以分为敌机和奖励,enemy为普通敌人的父类,award为奖励敌机的父类。

飞机大战(一)
各个类的基本属性

飞机大战(二)
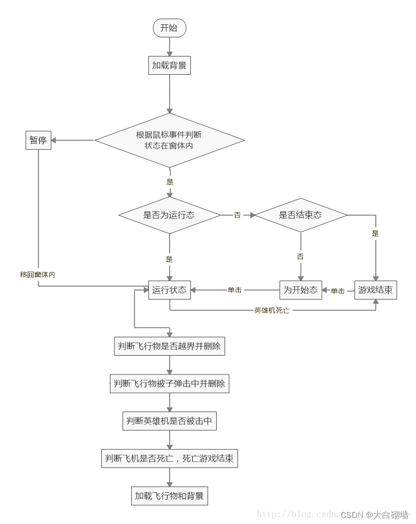
主类的大概逻辑

具体的代码:
settings配置
import pygame class Settings(object): """设置常用的属性""" def __init__(self): self.bgImage = pygame.image.load('img/background.png') # 背景图 self.bgImageWidth = self.bgImage.get_rect()[2] # 背景图宽 self.bgImageHeight = self.bgImage.get_rect()[3] # 背景图高 self.start=pygame.image.load("img/start.png") self.pause=pygame.image.load("img/pause.png") self.gameover=pygame.image.load("img/gameover.png") self.heroImages = ["img/hero.gif", "img/hero1.png", "img/hero2.png"] # 英雄机图片 self.airImage = pygame.image.load("img/enemy0.png") # airplane的图片 self.beeImage = pygame.image.load("img/bee.png") # bee的图片 self.heroBullet=pygame.image.load("img/bullet.png")# 英雄机的子弹
飞行物类
import abc class FlyingObject(object): """飞行物类,基类""" def __init__(self, screen, x, y, image): self.screen = screen self.x = x self.y = y self.width = image.get_rect()[2] self.height = image.get_rect()[3] self.image = image @abc.abstractmethod def outOfBounds(self): """检查是否越界""" pass @abc.abstractmethod def step(self): """飞行物移动一步""" pass def shootBy(self, bullet): """检查当前飞行物是否被子弹bullet(x,y)击中""" x1 = self.x x2 = self.x + self.width y1 = self.y y2 = self.y + self.height x = bullet.x y = bullet.y return x > x1 and x < x2 and y > y1 and y < y2 def blitme(self): """打印飞行物""" self.screen.blit(self.image, (self.x, self.y))
英雄机
from flyingObject import FlyingObjectfrom bullet import Bulletimport pygame class Hero(FlyingObject): """英雄机""" index = 2 # 标志位 def __init__(self, screen, images): # self.screen = screen self.images = images # 英雄级图片数组,为Surface实例 image = pygame.image.load(images[0]) x = screen.get_rect().centerx y = screen.get_rect().bottom super(Hero,self).__init__(screen,x,y,image) self.life = 3 # 生命值为3 self.doubleFire = 0 # 初始火力值为0 def isDoubleFire(self): """获取双倍火力""" return self.doubleFire def setDoubleFire(self): """设置双倍火力""" self.doubleFire = 40 def addDoubleFire(self): """增加火力值""" self.doubleFire += 100 def clearDoubleFire(self): """清空火力值""" self.doubleFire=0 def addLife(self): """增命""" self.life += 1 def sublife(self): """减命""" self.life-=1 def getLife(self): """获取生命值""" return self.life def reLife(self): self.life=3 self.clearDoubleFire() def outOfBounds(self): return False def step(self): """动态显示飞机""" if(len(self.images) > 0): Hero.index += 1 Hero.index %= len(self.images) self.image = pygame.image.load(self.images[int(Hero.index)]) # 切换图片 def move(self, x, y): self.x = x - self.width / 2 self.y = y - self.height / 2 def shoot(self,image): """英雄机射击""" xStep=int(self.width/4-5) yStep=20 if self.doubleFire>=100: heroBullet=[Bullet(self.screen,image,self.x+1*xStep,self.y-yStep),Bullet(self.screen,image,self.x+2*xStep,self.y-yStep),Bullet(self.screen,image,self.x+3*xStep,self.y-yStep)] self.doubleFire-=3 return heroBullet elif self.doubleFire<100 and self.doubleFire > 0: heroBullet=[Bullet(self.screen,image,self.x+1*xStep,self.y-yStep),Bullet(self.screen,image,self.x+3*xStep,self.y-yStep)] self.doubleFire-=2 return heroBullet else: heroBullet=[Bullet(self.screen,image,self.x+2*xStep,self.y-yStep)] return heroBullet def hit(self,other): """英雄机和其他飞机""" x1=other.x-self.width/2 x2=other.x+self.width/2+other.width y1=other.y-self.height/2 y2=other.y+self.height/2+other.height x=self.x+self.width/2 y=self.y+self.height return x>x1 and x<x2 and y>y1 and y<y2
enemys
import abc class Enemy(object): """敌人,敌人有分数""" @abc.abstractmethod def getScore(self): """获得分数""" pass
award
import abc class Award(object): """奖励""" DOUBLE_FIRE = 0 LIFE = 1 @abc.abstractmethod def getType(self): """获得奖励类型""" pass if __name__ == '__main__': print(Award.DOUBLE_FIRE)
airplane
import randomfrom flyingObject import FlyingObjectfrom enemy import Enemy class Airplane(FlyingObject, Enemy): """普通敌机""" def __init__(self, screen, image): x = random.randint(0, screen.get_rect()[2] - 50) y = -40 super(Airplane, self).__init__(screen, x, y, image) def getScore(self): """获得的分数""" return 5 def outOfBounds(self): """是否越界""" return self.y < 715 def step(self): """移动""" self.y += 3 # 移动步数
Bee
import randomfrom flyingObject import FlyingObjectfrom award import Award class Bee(FlyingObject, Award): def __init__(self, screen, image): x = random.randint(0, screen.get_rect()[2] - 60) y = -50 super(Bee, self).__init__(screen, x, y, image) self.awardType = random.randint(0, 1) self.index = True def outOfBounds(self): """是否越界""" return self.y < 715 def step(self): """移动""" if self.x + self.width > 480: self.index = False if self.index == True: self.x += 3 else: self.x -= 3 self.y += 3 # 移动步数 def getType(self): return self.awardType
主类
import pygameimport sysimport randomfrom setting import Settingsfrom hero import H
Python飞机大战游戏
687

被折叠的 条评论
为什么被折叠?



