面试问题单--持续更新。。。
最新推荐文章于 2024-06-12 11:16:03 发布
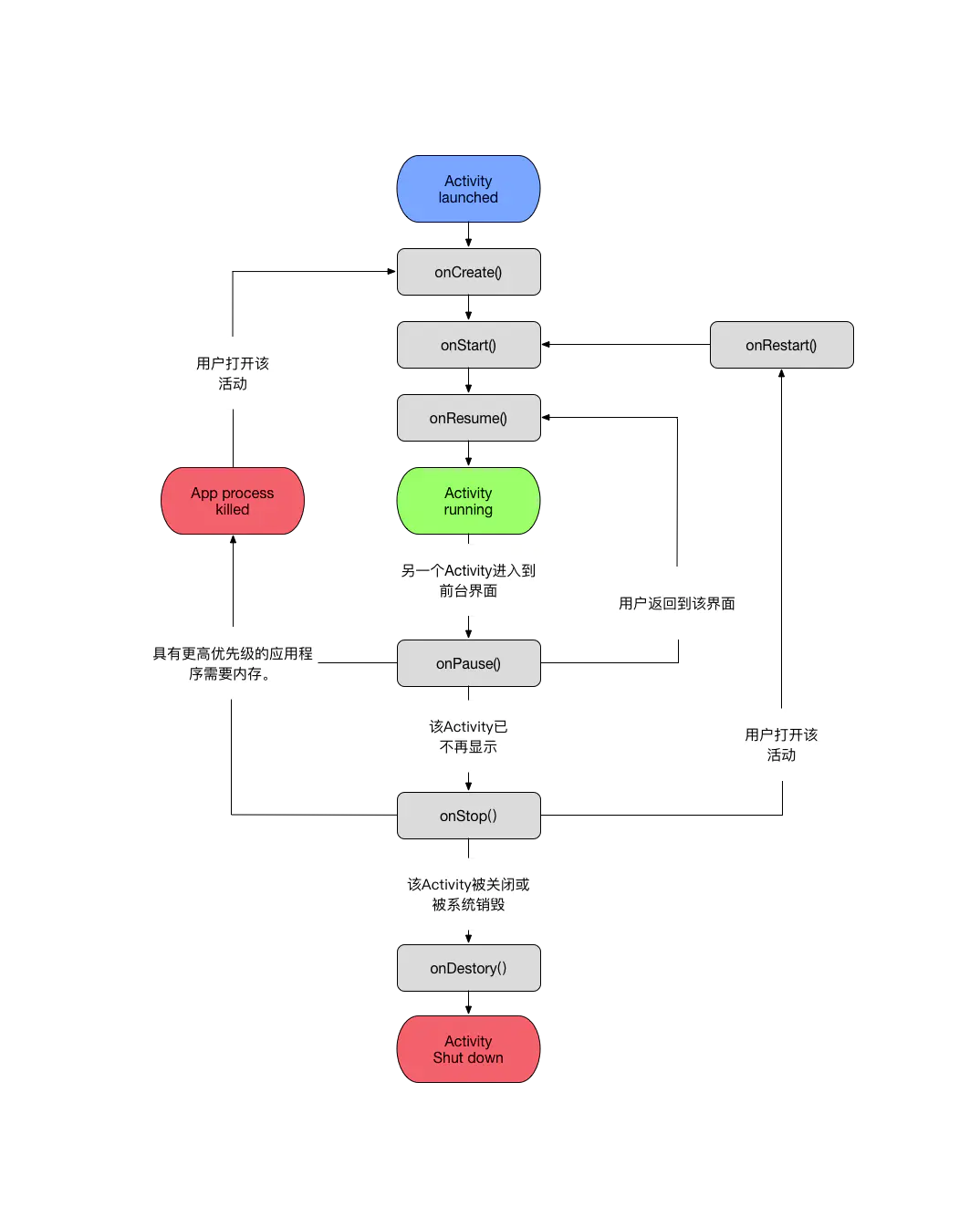
本文深入探讨了Android中Activity的启动模式与生命周期,包括不同Activity间跳转时的生命周期变化,以及在Home键操作后Activity的返回状态。通过实例解析,帮助读者掌握面试中的高频知识点。
本文深入探讨了Android中Activity的启动模式与生命周期,包括不同Activity间跳转时的生命周期变化,以及在Home键操作后Activity的返回状态。通过实例解析,帮助读者掌握面试中的高频知识点。
2917
2万+

被折叠的 条评论
为什么被折叠?