引子:在使用spark和hadoop的时候,遇到一些进程退出时的报错。因此顺便研究了一下jvm以及一些开源框架的关闭钩子的机制。这篇文章不涉及底层native实现,仅限Java层面
1.jvm关闭钩子
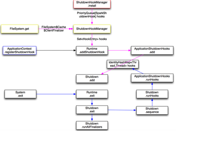
注册jvm关闭钩子通过Runtime.addShutdownHook(),实际调用ApplicationShutdownHooks.add()。后者维护了一个钩子集合IdentityHashMap<Thread, Thread> hooks
ApplicationShutdownHooks类初始化的时候,会注册一个线程到Shutdown类
static {
try {
Shutdown.add(1, false,
new Runnable() {
public void run() {
runHooks();
}
}
);
hooks = new IdentityHashMap<>();
} catch (IllegalStateException e) {
hooks = null;
}
}
Shutdown类里也维护了一个钩子集合
private static final Runnable[] hooks = new Runnable[MAX_SYSTEM_HOOKS];
这个集合是分优先级的(优先级就是下标数值),自定义的钩子优先级默认是1,也就是最先执行。关闭钩子最终触发就是从这个集合进行
应用关闭时,以System.exit()为例,依次调用Runtime.exit()、Shutdow.exit()
Shutdown执行jvm退出逻辑,并维护了若干关闭状态
private static final int RUNNING = 0; // 初始状态,开始关闭
private static final int HOOKS = 1; // 运行钩子
private static final int FINALIZERS = 2; // 运行finalizer
private static int state = RUNNING;
static void exit(int status) {
boolean runMoreFinalizers = false;
synchronized (lock) { // 根据退出码status参数做不同处理
if (status != 0) runFinalizersOnExit = false; // 只有正常退出才会运行finalizer
switch (state) {
case RUNNING: // 执行钩子并修改状态
state = HOOKS;
break;
case HOOKS: // 执行钩子
break;
case FINALIZERS: // 执行finalizer
if (status != 0) {
halt(status); // 如果是异常退出,直接退出进程。halt()底层是native实现,这时不会执行finalizer
} else { // 正常退出则标记是否需要执行finalizer
runMoreFinalizers = runFinalizersOnExit;
}
break;
}
}
if (runMoreFinalizers) { // 如果有需要,就执行finalizer,注意只有state=FINALIZERS会走这个分支
runAllFinalizers();
halt(status);
}
synchronized (Shutdown.class) {
// 这里执行state= HOOKS逻辑,包括执行钩子和finalizer
sequence();
halt(status);
}
}
private static void sequence() {
synchronized (lock) {
if (state != HOOKS) return;
}
runHooks(); // 执行钩子,这里会依次执行hooks数组里的各线程
boolean rfoe; // finalizer逻辑
synchronized (lock) {
state = FINALIZERS;
rfoe = runFinalizersOnExit;
}
if (rfoe) runAllFinalizers();
}
private static void runHooks() {
for (int i=0; i < MAX_SYSTEM_HOOKS; i++) {
try {
Runnable hook;
synchronized (lock) {
currentRunningHook = i;
hook = hooks[i];
}
// 由于之前注册了ApplicationShutdownHooks的钩子线程,这里又会回调ApplicationShutdownHooks.runHooks
if (hook != null) hook.run();
} catch(Throwable t) {
if (t instanceof ThreadDeath) {
ThreadDeath td = (ThreadDeath)t;
throw td;
}
}
}
}
static void runHooks() {
Collection<Thread> threads;
synchronized(ApplicationShutdownHooks.class) {
threads = hooks.keySet();
hooks = null;
}
// 注意ApplicationShutdownHooks里的钩子之间是没有优先级的,如果定义了多个钩子,那么这些钩子会并发执行
for (Thread hook : threads) {
hook.start();
}
for (Thread hook : threads) {
try {
hook.join();
} catch (InterruptedException x) { }
}
}
2.Spring关闭钩子
Spring在AbstractApplicationContext里维护了一个shutdownHook属性,用来关闭Spring上下文。但这个钩子不是默认生效的,需要手动调用ApplicationContext.registerShutdownHook()来开启
在自行维护ApplicationContext(而不是托管给tomcat之类的容器时),注意尽量使用ApplicationContext.registerShutdownHook()或者手动调用ApplicationContext.close()来关闭Spring上下文,否则应用退出时可能会残留资源
public void registerShutdownHook() {
if (this.shutdownHook == null) {
this.shutdownHook = new Thread() {
@Override
public void run() {
// 这里会调用Spring的关闭逻辑,包括资源清理,bean的销毁等
doClose();
}
};
// 这里会把spring的钩子注册到jvm关闭钩子
Runtime.getRuntime().addShutdownHook(this.shutdownHook);
}
}
3.Hadoop关闭钩子
Hadoop客户端初始化时,org.apache.hadoop.util.ShutdownHookManager会向Runtime注册一个钩子线程。ShutdownHookManager是一个单例类,并维护了一个钩子集合
private Set<HookEntry> hooks;
static {
Runtime.getRuntime().addShutdownHook(
new Thread() {
@Override
public void run() {
MGR.shutdownInProgress.set(true); // MGR是本类的单例
for (Runnable hook: MGR.getShutdownHooksInOrder()) {
try {
hook.run();
} catch (Throwable ex) {
LOG.warn("ShutdownHook '" + hook.getClass().getSimpleName() +
"' failed, " + ex.toString(), ex);
}
}
}
}
);
}
这里HookEntry是hadoop封装的钩子类,HookEntry是带优先级的,一个priority属性。MGR.getShutdownHooksInOrder()方法会按priority依次(单线程)执行钩子
默认挂上的钩子就一个:org.apache.hadoop.fs.FileSystem$Cache$ClientFinalizer(priority=10),这个钩子用来清理hadoop FileSystem缓存以及销毁FileSystem实例。这个钩子是在第一次hadoop IO发生时(如FileSystem.get)lazy加载
此外调用FileContext.deleteOnExit()方法也会通过注册钩子
hadoop集群(非客户端)启动时,还会注册钩子清理临时路径
4.SparkContext关闭钩子
Spark也有关闭钩子管理类org.apache.spark.util.ShutdownHookManager,结构与hadoop的ShutdownHookManager基本类似
hadoop 2.x开始,spark的ShutdownHookManager会挂一个SparkShutdownHook钩子到hadoop的ShutdownHookManager(priority=40),用来实现SparkContext的清理逻辑。hadoop 1.x没有ShutdownHookManager,所以SparkShutdownHook直接挂在jvm上
def install(): Unit = {
val hookTask = new Runnable() {
// 执行钩子的回调进程,根据priority依次执行钩子
override def run(): Unit = runAll()
}
Try(Utils.classForName("org.apache.hadoop.util.ShutdownHookManager")) match {
case Success(shmClass) =>
val fsPriority = classOf[FileSystem].getField("SHUTDOWN_HOOK_PRIORITY").get(null).asInstanceOf[Int]
val shm = shmClass.getMethod("get").invoke(null)
shm.getClass().getMethod("addShutdownHook", classOf[Runnable], classOf[Int]).invoke(shm, hookTask, Integer.valueOf(fsPriority + 30))
case Failure(_) => // hadoop 1.x
Runtime.getRuntime.addShutdownHook(new Thread(hookTask, "Spark Shutdown Hook"));
}
}
顺便说一下,hadoop的FileSystem实例底层默认是复用的,所以如果执行了两次fileSystem.close(),第二次会报错FileSystem Already Closed异常(即使表面上是对两个实例执行的)
一个典型的场景是同时使用Spark和Hadoop-Api,Spark会创建FileSystem实例,Hadoop-Api也会创建,由于底层复用,两者其实是同一个。因为关闭钩子的存在,应用退出时会执行两次FileSystem.close(),导致报错。解决这个问题的办法是在hdfs-site.xml增加以下配置,关闭FileSystem实例复用
<property>
<name>fs.hdfs.impl.disable.cache</name>
<value>true</value>
</property>
5.总结
以下为相关调用逻辑整理
紫红色箭头表示钩子注册,蓝色箭头表示钩子触发
蓝色、黄色、红色线框分别表示Spring、Hadoop、Spark相关代码

本文深入探讨了Java的JVM关闭钩子,以及Spark和Hadoop的关闭钩子机制。JVM通过Runtime.addShutdownHook()注册钩子,Spring的关闭钩子需手动开启。Hadoop在客户端和集群启动时会注册钩子,用于清理缓存和临时路径。Spark的ShutdownHookManager类似,会在Hadoop的钩子管理器中注册,防止多次关闭FileSystem导致的异常。理解这些机制对于优化大数据应用的资源释放和错误处理至关重要。
948

被折叠的 条评论
为什么被折叠?



