组件生命周期(★★★)
目标
- 说出组件生命周期对应的钩子函数
- 钩子函数调用的时机
概述
意义:组件的生命周期有助于理解组件的运行方式,完成更复杂的组件功能、分析组件错误原因等
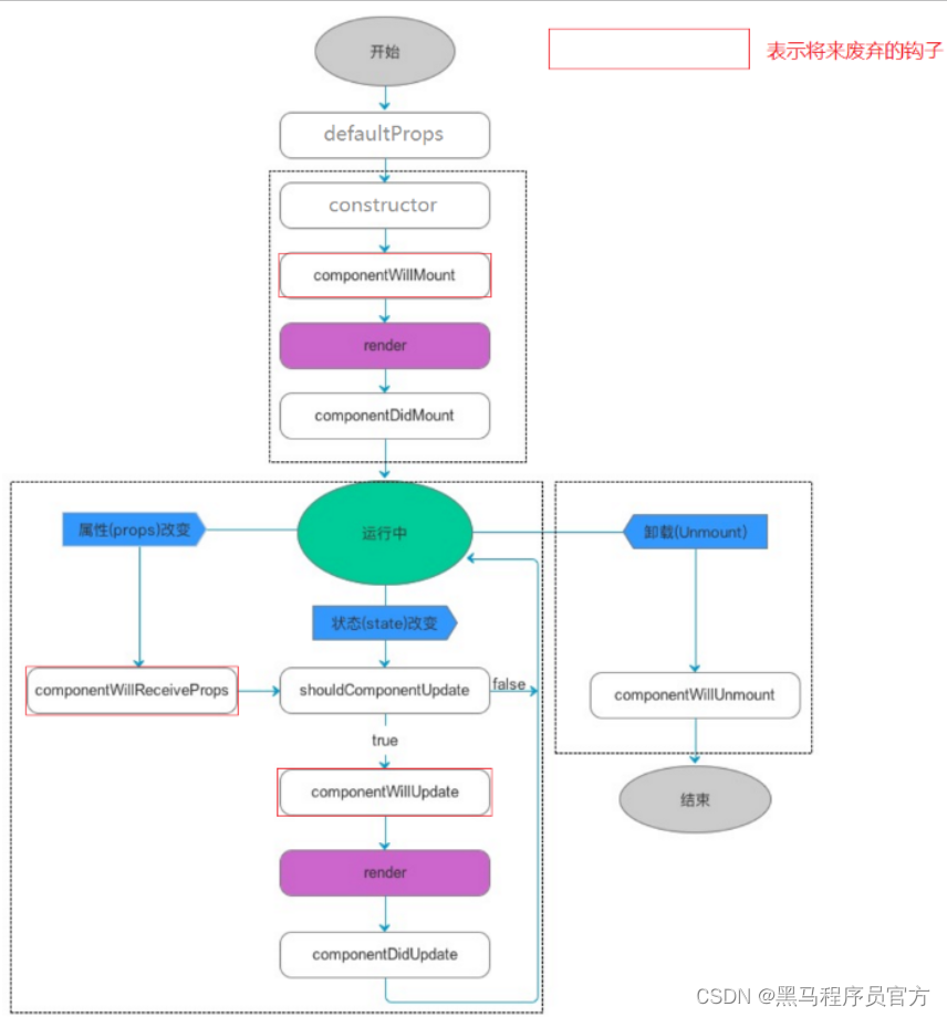
组件的生命周期: 组件从被创建到挂载到页面中运行,再到组件不在时卸载的过程
生命周期的每个阶段总是伴随着一些方法调用,这些方法就是生命周期的钩子函数
构造函数的作用:为开发人员在不同阶段操作组件提供了实际
生命周期阶段
![[外链图片转存失败,源站可能有防盗链机制,建议将图片保存下来直接上传(img-TMnyvDdu-1674984309182)(images/生命周期.png)]](https://i-blog.csdnimg.cn/blog_migrate/6d2d86e55d5e659f83356334a2ff31cf.png)
创建时(挂载阶段)
- 执行时机:组件创建时(页面加载时)
- 执行顺序
![[外链图片转存失败,源站可能有防盗链机制,建议将图片保存下来直接上传(img-AMZgOvnA-1674984309186)(images/创建时-函数执行顺序.png)]](https://i-blog.csdnimg.cn/blog_migrate/fa4880ca77f9eb9997330f1906621259.png)
![[外链图片转存失败,源站可能有防盗链机制,建议将图片保存下来直接上传(img-5zNSjTyZ-1674984309188)(images/创建时-函数的作用.png)]](https://i-blog.csdnimg.cn/blog_migrate/89534435e6359dfbe0d719b9c4c8c3ff.png)
更新时
执行时机:setState()、 forceUpdate()、 组件接收到新的props
说明:以上三者任意一种变化,组件就会重新渲染
执行顺序:
![[外链图片转存失败,源站可能有防盗链机制,建议将图片保存下来直接上传(img-wGROKjpj-1674984309189)(images/更新时.png)]](https://i-blog.csdnimg.cn/blog_migrate/5f468676f74e27092f0d74f3fa32e27d.png)
![[外链图片转存失败,源站可能有防盗链机制,建议将图片保存下来直接上传(img-u3MLX497-1674984309190)(images/更新时-函数作用.png)]](https://i-blog.csdnimg.cn/blog_migrate/e8a6da9907a1717d8c4f4dd80f40c066.png)
卸载时
执行时机:组件从页面中消失
作用:用来做清理操作
![[外链图片转存失败,源站可能有防盗链机制,建议将图片保存下来直接上传(img-Dmk9yA0B-1674984309190)(images/卸载时.png)]](https://i-blog.csdnimg.cn/blog_migrate/50eb17bd10c3c18cf4e8139000a33411.png)
不常用的钩子函数
旧版的生命周期钩子函数
![[外链图片转存失败,源站可能有防盗链机制,建议将图片保存下来直接上传(img-bwE85hpS-1674984309191)(images/旧版生命周期函数.png)]](https://i-blog.csdnimg.cn/blog_migrate/fb3a998eee2051fba1aeaf4ad0a8e3a6.png)
新版完整生命会走棋钩子函数
![[外链图片转存失败,源站可能有防盗链机制,建议将图片保存下来直接上传(img-jVRaW1wc-1674984309192)(images/新版生命周期函数.png)]](https://i-blog.csdnimg.cn/blog_migrate/028ca0213c82461b1f650360cd51fe01.png)
getDerivedStateFromProps()
getDerivedStateFromProps会在调用 render 方法之前调用,并且在初始挂载及后续更新时都会被调用。它应返回一个对象来更新 state,如果返回 null 则不更新任何内容- 不管原因是什么,都会在每次渲染前触发此方法
shouldComponentUpdate()
- 根据
shouldComponentUpdate()的返回值,判断 React 组件的输出是否受当前 state 或 props 更改的影响。默认行为是 state 每次发生变化组件都会重新渲染 - 当 props 或 state 发生变化时,
shouldComponentUpdate()会在渲染执行之前被调用。返回值默认为 true
getSnapshotBeforeUpdate()
getSnapshotBeforeUpdate()在最近一次渲染输出(提交到 DOM 节点)之前调用。它使得组件能在发生更改之前从 DOM 中捕获一些信息(例如,滚动位置)。此生命周期的任何返回值将作为参数传递给componentDidUpdate()- 此用法并不常见,但它可能出现在 UI 处理中,如需要以特殊方式处理滚动位置的聊天线程等
render-props模式 (★★★)
目标
- 知道render-props模式有什么作用
- 能够说出render-props的使用步骤
React组件复用概述
- 思考:如果两个组件中的部分功能相似或相同,该如何处理?
- 处理方式:复用相似的功能
- 复用什么?
- state
- 操作state的方法
- 两种方式:
- render props模式
- 高阶组件(HOC)
- 注意: 这两种方式不是新的API,而是利用React自身特点的编码技巧,演化而成的固定模式
思路分析
-
思路:将要复用的state和操作state的方法封装到一个组件中
-
如何拿到该组件中复用的state
-
在使用组件时,添加一个值为函数的prop,通过函数参数来获取
![[外链图片转存失败,源站可能有防盗链机制,建议将图片保存下来直接上传(img-aZ7A45FJ-1674984309193)(images/render-props-01.png)]](https://i-blog.csdnimg.cn/blog_migrate/cce06286d76ce58421a080063a645c6b.png)
-
-
如何渲染到任意的UI
-
使用该函数的返回值作为要渲染的UI内容
![[外链图片转存失败,源站可能有防盗链机制,建议将图片保存下来直接上传(img-u88qmetp-1674984309193)(images/render-props-02.png)]](https://i-blog.csdnimg.cn/blog_migrate/bf9b647bd6b7b5f5c3df060c129fc6ab.png)
-
使用步骤
- 创建Mouse组件,在组件中提供复用的逻辑代码
- 将要复用的状态作为 props.render(state)方法的参数,暴露到组件外部
- 使用props.render() 的返回值作为要渲染的内容
![[外链图片转存失败,源站可能有防盗链机制,建议将图片保存下来直接上传(img-eANrTiEG-1674984309194)(images/render-props模式-01.png)]](https://i-blog.csdnimg.cn/blog_migrate/4d6f5d594544eade85024bda6b92b37f.png)
示例demo
class Mouse extends React.Component {
// 鼠标位置状态
state = {
x: 0,
y: 0
}
// 监听鼠标移动事件
componentDidMount(){
window.addEventListener('mousemove',this.handleMouseMove)
}
handleMouseMove = e => {
this.setState({
x: e.clientX,
y: e.clientY
})
}
render(){
// 向外界提供当前子组件里面的数据
return this.props.render(this.state)
}
}
class App extends React.Component {
render() {
return (
<div>
App
<Mouse render={mouse => {
return <p>X{mouse.x}Y{mouse.y}</p>
}}/>
</div>
)
}
}
ReactDOM.render(<App />,document.getElementById('root'))
children代替render属性
- 注意:并不是该模式叫 render props就必须使用名为render的prop,实际上可以使用任意名称的prop
- 把prop是一个函数并且告诉组件要渲染什么内容的技术叫做: render props模式
- 推荐:使用childre代替render属性
![[外链图片转存失败,源站可能有防盗链机制,建议将图片保存下来直接上传(img-EO6BbkPf-1674984309195)(images/render-props-children模式.png)]](https://i-blog.csdnimg.cn/blog_migrate/47f2780389983ac4d384b20f2805e4ac.png)
优化代码
- 推荐给render props模式添加props校验
![[外链图片转存失败,源站可能有防盗链机制,建议将图片保存下来直接上传(img-I7M83keg-1674984309195)(images/优化-添加校验.png)]](https://i-blog.csdnimg.cn/blog_migrate/3bb8c609e57c99c4afac9bf6da20d8d1.png)
![[外链图片转存失败,源站可能有防盗链机制,建议将图片保存下来直接上传(img-22pdZCI6-1674984309196)(images/优化-移除事件绑定.png)]](https://i-blog.csdnimg.cn/blog_migrate/2842a04d2556b761865be57d8bfbc005.png)
高阶组件 (★★★)
目标
- 知道高阶组件的作用
- 能够说出高阶的使用步骤
概述
- 目的:实现状态逻辑复用
- 采用 包装模式
- 手机:获取保护功能
- 手机壳:提供保护功能
- 高阶组件就相当于手机壳,通过包装组件,增强组件功能
![[外链图片转存失败,源站可能有防盗链机制,建议将图片保存下来直接上传(img-dZf4AS96-1674984309197)(images/手机壳.png)]](https://i-blog.csdnimg.cn/blog_migrate/a6be7873a41ec6a46b301dbbebcede76.png)
思路分析
- 高阶组件(HOC、Higher-Order Component) 是一个函数,接收要包装的组件,返回增强后的组件
![[外链图片转存失败,源站可能有防盗链机制,建议将图片保存下来直接上传(img-rjYUNuVI-1674984309197)(images/高阶组件-函数.png)]](https://i-blog.csdnimg.cn/blog_migrate/6d31d0d5ca50fd230bd67d01113200dc.png)
- 高阶组件内部创建了一个类组件,在这个类组件中提供复用的状态逻辑代码,通过prop将复用的状态传递给被包装组件
WrappedComponent
![[外链图片转存失败,源站可能有防盗链机制,建议将图片保存下来直接上传(img-ZESPbmmC-1674984309198)(images/高阶组件-类组件内部实现.png)]](https://i-blog.csdnimg.cn/blog_migrate/ecfb8f0c8942b2485c1eab6e41304726.png)
使用步骤
- 创建一个函数,名称约定以with开头
- 指定函数参数,参数应该以大写字母开头
- 在函数内部创建一个类组件,提供复用的状态逻辑代码,并返回
- 在该组件中,渲染参数组件,同时将状态通过prop传递给参数组件
- 调用该高阶组件,传入要增强的组件,通过返回值拿到增强后的组件,并将其渲染到页面
包装函数
// 定义一个函数,在函数内部创建一个相应类组件
function withMouse(WrappedComponent) {
// 该组件提供复用状态逻辑
class Mouse extends React.Component {
state = {
x: 0,
y: 0
}
// 事件的处理函数
handleMouseMove = (e) => {
this.setState({
x: e.clientX,
y: e.clientY
})
}
// 当组件挂载的时候进行事件绑定
componentDidMount() {
window.addEventListener('mousemove', this.handleMouseMove)
}
// 当组件移除时候解绑事件
componentWillUnmount() {
window.removeEventListener('mousemove', this.handleMouseMove)
}
render() {
// 在render函数里面返回传递过来的组件,把当前组件的状态设置进去
return <WrappedComponent {...this.state} />
}
}
return Mouse
}
哪个组件需要加强,通过调用withMouse这个函数,然后把返回的值设置到父组件中即可
function Position(props) {
return (
<p>
X:{props.x}
Y:{props.y}
</p>
)
}
// 把position 组件来进行包装
let MousePosition = withMouse(Position)
class App extends React.Component {
constructor(props) {
super(props)
}
render() {
return (
<div>
高阶组件
<MousePosition></MousePosition>
</div>
)
}
}
设置displayName
- 使用高阶组件存在的问题:得到两个组件的名称相同
- 原因:默认情况下,React使用组件名称作为
displayName - 解决方式:为高阶组件设置
displayName,便于调试时区分不同的组件 displayName的作用:用于设置调试信息(React Developer Tools信息)- 设置方式:
![[外链图片转存失败,源站可能有防盗链机制,建议将图片保存下来直接上传(img-rn5dG9WC-1674984309199)(images/高阶组件-displayName.png)]](https://i-blog.csdnimg.cn/blog_migrate/480a9d49f48266983085cc9562968521.png)
传递props
- 问题:如果没有传递props,会导致props丢失问题
- 解决方式: 渲染
WrappedComponent时,将state和props一起传递给组件
![[外链图片转存失败,源站可能有防盗链机制,建议将图片保存下来直接上传(img-Xr7zTQK6-1674984309200)(images/传递props.png)]](https://i-blog.csdnimg.cn/blog_migrate/3a1cfff3d83156f2c69ef257c90c7f2a.png)
小结
- 组件通讯是构建React应用必不可少的一环
- props的灵活性让组件更加强大
- 状态提升是React组件的常用模式
- 组件生命周期有助于理解组件的运行过程
- 钩子函数让开发者可以在特定的时机执行某些功能
render props模式和高阶组件都可以实现组件状态逻辑的复用- 组件极简模型:
(state,props) => UI
React原理
目标
- 能够知道
setState()更新数据是异步的 - 能够知道JSX语法的转化过程
setState()说明 (★★★)
更新数据
setState()更新数据是异步的- 注意:使用该语法,后面的
setState不要依赖前面setState的值 - 多次调用
setState,只会触发一次render
推荐语法
- 推荐:使用
setState((state,props) => {})语法 - 参数state: 表示最新的state
- 参数props: 表示最新的props
![[外链图片转存失败,源站可能有防盗链机制,建议将图片保存下来直接上传(img-rPf2T6Ep-1674984309203)(images/推荐语法.png)]](https://i-blog.csdnimg.cn/blog_migrate/719d4ef87c741fad774da49730b60fb6.png)
第二个参数
- 场景:在状态更新(页面完成重新渲染)后立即执行某个操作
- 语法:
setState(update[,callback])
![[外链图片转存失败,源站可能有防盗链机制,建议将图片保存下来直接上传(img-XDmOnbAP-1674984309203)(images/第二个参数.png)]](https://i-blog.csdnimg.cn/blog_migrate/1e3e1ed9deb2af60dfae858c3f431f81.png)
JSX语法的转化过程 (★★★)
- JSX仅仅是
createElement()方法的语法糖(简化语法) - JSX语法被 @babel/preset-react 插件编译为
createElement()方法 - React 元素: 是一个对象,用来描述你希望在屏幕上看到的内容
![[外链图片转存失败,源站可能有防盗链机制,建议将图片保存下来直接上传(img-lJTIUhqR-1674984309204)(images/语法糖.png)]](https://i-blog.csdnimg.cn/blog_migrate/b50f636372e92da7725ba4556f21abf9.png)
React更多内容视频讲解:react零基础入门原理详解到好客租房项目实战
黑马前端专栏干货多多,关注再学,好方便~
2023年前端学习路线图:课程、源码、笔记,技术栈另外此线路图实时更新!需要课后资料的友友们,可以直接告诉我喔~

本文深入解析React组件的生命周期、渲染属性模式与高阶组件,介绍如何利用这些特性复用状态逻辑,同时还探讨了React的基本原理,包括setState的异步更新机制及JSX语法的转换过程。
817

被折叠的 条评论
为什么被折叠?



