一、前言
安徽航天信息科技有限公司(以下简称“安徽航信”)是航天信息股份有限公司的控股子公司,是隶属于中国航天科工集团公司的三级单位,成立于2003年12月,位于安徽省合肥市高新技术产业开发区,是一家以信息化技术、产品、服务为主业的国家高新技术企业。目前拥有资产总额2.2亿元,现有员工1000多人,其中技术研发人员300余名,拥有1家全资子公司和覆盖全省16个地市的分公司和办事处。
安徽航信依托航天的技术优势、人才优势和组织大型工程的丰富经验,凭借自身雄厚的实力,立足“金税工程”、“金盾工程”、“金卡工程”等国家重点工程,以市场需求为导向,重点拓展了安徽省税务、政务、公安、交通、金融、教育、粮食、医疗卫生、食药品安全等行业的信息化市场,承担了安徽省增值税防伪税控系统、电子税务局系统、智慧皖粮等多项重点工程项目的建设、推广和维护工作,走出了一条行业有专攻、业务多元化的经营发展之路,展现出一幅宏伟的发展蓝图。
二、实施背景
知识经济时代,随着企业创新步伐的推进,产品研发的地位日益上升,构建具有自身特点的研发管理体系,提高研发劳动生产率,增强研究开发、应用创新能力,是应对内外部机遇与挑战及适应行业特殊性的要求。
一方面,随着云计算、大数据、人工智能等先进技术、理念的不断发展,中国企业在技术创新方面正面临日益开放、竞争日趋激烈的环境,国外高科技公司正采取技术转移和合资等方法向第三世界,特别是向中国转移。但在引进国外先进技术时,首先需要中国企业对该项技术进行消化吸收,理解运用技术的核心部分,并将其进行本土化运用,进行应用技术等的二次开发工作,增加产品或技术的附加值,提高技术的保密性和客户的忠诚度;另一方面,在云计算、大数据、人工智能等先进技术理念的冲击下,用户对产品功能的个性化需求不断增长,由于安徽航信所属的税务软件行业技术密集度高,产品具有功能性、专用性特色等,以至于产品更新、技术替代的速度会越来越快,用户对技术服务有很强的依赖,要求产品供应商应具有全面的应用技术,能为用户提供技术支持。
安徽航信自2009年起即建立工程研发中心,主要从事税务、公安、金融等各类先进软件的研发与设计,承担了10余项省市级科技研发项目,相关核心产品省内市场占有率已达到90%以上,但在部分研发管理上仍存在研发人员劳动生产率不高、无法进行有效监控与协调,软件开发及测试环节中的质量管理存在形式主义的问题。内部研发管理能力的不足,极有可能在激烈的竞争中丧失自己的优势。因此,安徽航信迫切需要实现研发管理创新,以提高研发人员劳动生产率为核心,建设现代化的研发管理体系。
2015年起,安徽航信提出“要在激烈的竞争中取胜,必须实现管理的蜕变,通过研发创新进一步巩固市场地位”,即:要进一步提高研发效率、质量,只有大胆变革现有管理流程,以先进的CMMI国际标准管理体系为基础,结合公司发展实际情况,优化企业资源配置,最大限度地利用资本、技术、信息和知识,赢得综合速度竞争优势,决定实施“基于能力模型与薪酬考核激励的研发项目管理体系探索与实践”,通过提高研发人员劳动生产率、产品创新能力为核心的研发管理体系建设使公司在管理模式上来一场脱胎换骨的革命。
主要包括:
a. 建立基于能力的研发人员薪酬体系,构建研发人员能力模型,提高劳动生产率。
b. 建立自由式研发项目组,实现跨部门无障碍管理。
c. 运用平衡计分卡法对研发项目组绩效考核指标进行设计,开展项目组考核,进一步激励研发创新。
三、内涵和主要做法
安徽航信一方面以研发人员薪酬体系及项目组考核制为支撑,通过建立基于能力的研发人员薪酬体系,确定研发人员等级、职责与薪酬标准,通过项目考核,对研发项目成果进行技术评审,实现研发人员规范化管理,提高劳动生产率;另一方面建立自由式研发项目组,针对不同项目由指定的项目经理自由组合项目组成员,实现跨部门的无障碍合作与研发人员的良性竞争;同时在整体研发体系上以计算机软件能力成熟度CMMI-5级标准为模型,结合实际情况,建立一套具有可操作性的、简捷高效的研发管理体系、度量体系,以缺陷率为核心的质量管理及监控体系,强调过程、人、工具以及技术并重,有效的平衡规范与工作效率,有效的平衡质量、成本、进度、风险以及收益之间的关系,进一步提高研发劳动生产率。
通过管理创新,安徽航信把研发管理体系建设成组织机构扁平、人员优质分配、资源集约共享,业务集成贯通、研发流程顺畅、制度标准统一的现代研发管理体系,全面提高管理效率、经济效益和研发水平。
(一)建立基于能力的研发人员薪酬体系,提高劳动生产率
安徽航信在原有的研发人员薪酬体系中主要采用岗位工资、绩效工资、其他间接福利的形式。
首先,在原有薪酬结构中岗位工资比例非常高,占到总薪酬的80%,岗位工资制下,工资的给予对岗不对人,相同的岗位,高绩效的员工和一般员工、绩效差的员工基本薪酬差别不大,造成工作扎堆、遇到问题无人处理等混乱局面,不利于工作的顺利开展,导致员工的积极性下降。
其次,研发人员在开发软件系统的过程中,一般是以团队的形式共同完成某个项目的开发任务。原有薪酬体系采用岗位薪酬制度,不能很好的衡量出员工在工作中所发挥的作用,对员工绩效的约束功能差,因此在工作中经常会出现研发人员在客户反映系统出现问题时,相互推诿责任的现象。
在此基础上,安徽航信提出建设“基于能力的研发人员薪酬体系”,通过构建研发人员能力模型,确定能力要素权重,划分能力层级,将能力与薪酬挂钩,以此促进研发人员积极性,提高劳动生产率。
1、构建研发人员能力模型
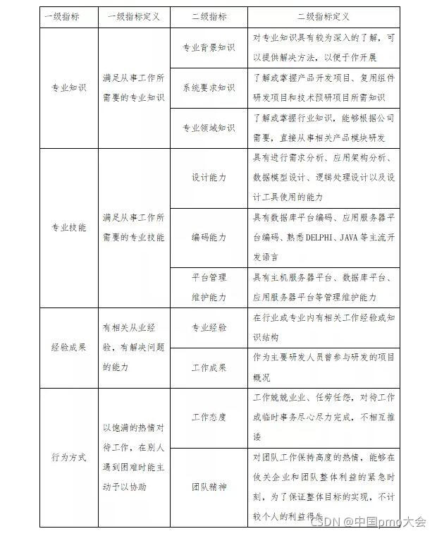
安徽航信将工程技术研究中心人员初步划分为高级软件工程师、中级软件工程师和初级软件工程师。按照能力层级不重叠、能区分、易理解的原则,将最具有代表性和最能反映研发人员能力的因素提炼出来,最终归纳出专业知识、专业技能、经验成果、行为方式四个一级指标和专业背景知识、系统要求知识、专业领域知识、设计能力、编码能力、平台管理维护能力、专业经验、工作成果、工作态度、团队精神十个二级指标。
能力模型如下图所示。
图1. 能力评价指标体系图
以上的能力评价指标是具有代表性和最能反映安徽航信研发人员能力的指标。以下对一级指标和二级指标进行了逐一的定义,如下表所示:
表1. 研发能力一级指标、二级指标定义
2、能力要素权重的确定
在能力模型建立后,运用层次分析法确定能力指标的权重,对各项能力评价指标的重要性进行排序,通过比较下层元素对于上层元素的相对重要性建立判断矩阵,采用Matlab编程计算各判断矩阵特征值的最大值及对所对应的特征向量,并同时进行一致性检验。以中级软件工程师为例,其能力评价指标权重如下表所示:
表2. 中级软件工程师能力评价指标权重

3、能力评价,划分能力层级
通过运用层次分析法得出安徽航信研发人员能力评价指标的组合权重,根据分析结果对各项能力指标设置分值范围。在实际考核过程中,采用360度评价的方式对研发人员的能力进行评价。通过无记名的方式,在上级、下级和同级之间征询对被测人员的意见,按一定要素评价或综合评价,360度评价的各个评价要素分别为专业背景知识、系统需求知识、专业领域知识、设计能力、编码能力、平台管理维护能力、专业经验、工作成果、工作态度和团队精神十个二级能力评价指标,按能力等级打分。上级所占权重为50%,同级所占权重为30%,下级所占权重为20%。各评价方在给出能力评价指标具体分数后,将其数值分别与相应的能力评价指标权重相乘,然后累加,最后根据各评价方所占权重加权求和,计算出该员工的总分数。
根据能力评价及得分结果,将安徽航信研发人员分为划分为高级软件工程师、中级软件工程师和初级软件工程师,每个职级各分三个层级,具体如下表所示:
表3. 研发人员能力等级表

4、能力与薪酬挂钩
以外部薪酬水平分析为依据,结合安徽航信企业文化,在将能力与薪酬挂钩时,选择宽带薪酬结构的模式进行。研发人员薪酬分布如下图所示:

图2. 研发人员薪酬分布图
从调整后的安徽航信研发人员薪酬分布图中可以看出,初级软件工程师人员带宽最窄,宽带内部的级差也最小。这主要是因为初级软件工程师大多刚从学校毕业不久,工作能力较弱,替代性强,所以,薪酬带宽设计最窄,级差最小是较为合理的。中级软件工程师是企业的核心竞争力,他们在工作中积累了相关的知识和经验,有较强的成就动机。为了留住这些人员,必须给他们提供有竞争性的薪酬,从而减少人员流失,降低研发风险,因此,进行薪酬设计时将中级软件工程师的薪酬带宽设计得比初级软件工程师的薪酬带宽更宽,宽带内部的级差也比初级软件工程师的级差明显增大。高级软件工程师是薪酬带宽最大的,同时,宽带内部的级差也比初级和中级软件工程师宽带内部的级差大幅提高。做出这样的调整是基于高级软件工程师对业务变革的创新力强,对业务运作的掌控能力强。用较宽的薪酬变化幅度激励高级软件工程师是非常重要的。总体薪酬带宽的趋势是随着研发人员的等级的提升而增大带宽。拓展了各个等级研发人员的薪酬范围,有利于各类人员充分发挥其特长。有利于引导员工提高研发效率与质量,实现对研发人员个人的激励,大幅提高研发人员劳动生产率。
(二)建立自由式研发项目组,实现跨部门无障碍管理
安徽航信原先采用职能式的产品开发模式,将产品开发任务按照职能分配到各个职能体系,没有明确的产品开发项目经理,或者最多指定一个协调人,由于项目成员沟通不顺畅,造成产品开发周期较长,质量无法有效保障,因此必须改变这种按职能模式进行产品开发的现状。
在此情况下,安徽航信建立自由式研发项目组,依据研发项目的类型、客户需求、技术指标、周期等要素、由研发项目经理和产品经理在不同部门间选择合适人选入驻项目组,组成项目研发团队,团队成员分为核心组和外围组,分别来自于市场、销售、财务、研发、技术支持等部门,他们在研发项目领导的带领下,共同完成下达的产品开发目标。
核心组成员主要为项目开发的需求分析人员、软件工程师、测试人员以及技术支持人员,针对研发项目的各类需求,在不同研发部门间抽调相关技术精通人员加入项目组,充分发挥不同研发人员的技术水平,做到人尽其用,大幅提高产品研发的质量与效率。
外围组成员主要包括为该项目辅助的市场、销售、财务等业务与职能管理部门,通过与核心组成员的有效沟通,为产品的顺利研发提供保障,同时能够在第一时间实现产品的市场推广。
通过自由式项目组的成立,团队成员在跨部门沟通协作上取得长足进步,在项目启动、策划、执行、结项以及监控过程中,均能够实现高效、便捷的无障碍跨部门沟通。
以安徽航信研发的网上办税平台为例,首先由项目经理建立网上办税平台项目组,包括各部门资深税务研发人员以及相应的业务、职能管理部门人员,其次,在研发过程中,各研发人员分别负责对应模块的设计,同时由需求方派驻代表入驻项目组,针对研发中的各类问题直接提出意见,研发人员及时反馈、修改,大大节省了相互沟通成本。再次,业务人员在研发过程中也全程参与各阶段的研发、展示,第一时间了解产品功能、创新点,为后续推广打下坚实的基础。
若按照以往的研发效率,网上办税平台的研发周期为六个月,通过自由式项目组的建立,在短短两个月时间内,安徽航信即完成网上办税平台的研发与上线,并在三个月内即完成了安徽省内二十多万户纳税人的推广使用,在节约成本的同时带来了非常可观的经济效益。
(三)开展项目组考核,进一步激励研发创新
安徽航信在建立自由式项目组的基础上,也需要对其进行相应的监控与考核措施,通过建立项目组考核制度,实现对研发项目的整体把控。
项目组考核运用平衡计分卡法对研发项目组绩效考核指标进行设计。从项目进度、项目成本、研发质量、客户满意度四类指标出发,依据研发人员的能力等级,在项目结项后核发绩效奖金。
表4. 项目组绩效考核指标及权重

根据四大类指标以及各指标权重可得项目组绩效考核得分,计算公式为:
项目组绩效考核得分=(Σ项目进度指标得分×指标权重+Σ项目成本指标得分×指标权重+Σ研发质量指标得分×指标权重+Σ客户满意度指标得分×指标权重) ×项目的难度系数
其中项目难度系数由项目经理建议,报部门经理评定。
(四)搭建研发项目管理体系框架,有序开展项目管理
研发项目管理体系整体框架如下图所示。由“启动”、“策划”、“执行”、“监控”、“结项”五个管理过程组成,项目管理过程活动按照这五部分有序开展。

图3. 研发项目管理体系整体框架
1.启动过程
立项评审并快速启动项目的管理过程,通过项目立项、项目经理选定、分配关键项目资源、项目启动、项目信息发布以确定并核准项目正式运行。
项目立项由各事业部主导申请,并组织相关人员进行项目成本初步估算,确定项目范围、目标及验收标准、里程碑计划、人力资源初步计划、可交付成果。技术委员会负责组织评审委员会进行立项审批。只有在立项审批通过或经过总经办特批后,才可以为项目分配项目号,只有分配了项目号后,研发部才可以调配开发所需要的人力及其它资源,进行后续成本核算和报销活动。
2.策划过程
项目经理领导核心人员确定及细化项目目标,并通过选择适合的开发生命周期模型、WBS(工作分解结构)制作、规模及资源估算、风险及问题识别等活动,从而能够定义出一个合适的项目管理计划,为项目实施和管理打下良好的基础。
项目策划中的生命周期模型选择需要根据项目的一些特性(如,工作量、需求明确度、产品规模、复杂度、团队规模等)来进行判断。同时生命周期是后续项目进行过程定义的前提基础。工作分解是对项目范围进行逐层分解,是进行项目工作量及进度估算的前提依据。
项目计划书是项目策划中较为重要的产出物。其中包括了项目范围、项目组织结构及职责、软硬件资源、风险管理、沟通管理以及一系列支持性计划(如:质量保证计划、测试计划、配置管理计划、度量计划等)。项目计划相关的一系列产出物需要得到管理部门及项目高层人员的评审通过后,才可以作为后续项目实施和管理的依据。
3.执行过程
研发实施过程,由需求开发、设计、编码与单元测试、测试、发布及验收等基本软件工程活动组成,这些活动有序分布在选定的软件开发生命周期模型上。需求开发活动是整个软件执行过程中最为重要的一个阶段。后续的工作都是围绕项目需求展开,需求调研及分析工作做的好,等于项目有了一个好的开端,为后续项目顺利进行打下了基础。同时对于项目进展过程中发生的需求变更,需要规范进行管理,以避免需求频繁变更引起的项目失控,减少不必要的返工工作量以及成本支出。
4.监控过程
按照项目计划对项目执行过程进行监控及管理,主要由以下几个部分组成:进度管理、成本控制、配置管理、风险管理、问题管理、评审管理。通过周期性地跟踪与监控这些过程管理要素,不断了解项目的进展情况,以便当项目实际进展状况显著偏离计划时能够及时采取纠正措施。质量保证人员定期收集项目进展过程中的数据,并协助项目经理进行数据分析,对出现异常的数据应及时分析原因并制定解决方案。
5.结项过程
分为项目总结及项目考核,项目总结阶段主要是系统交付用户并予以实施稳定后,在项目资源未完全释放前进行的项目总结及经验交流工作;项目考核是指用户验收完成后进行的项目考核及归档等工作。客户满意度调查是项目结项过程中的一项重要活动,由对应事业部负责进行满意度数据调查,同时对反馈过来的客户满意度数据进行汇总分析并与各事业部进行沟通,对没有达到事业部预定目标的项目,需要进行原因分析并制定解决措施。
(五)建立研发组织资产库,有效识别风险并改进
在研发创新过程中必然会产生各种成功与失败案例,只有通过不断的积累,才能进一步推动创新。
安徽航信在研发过程中建立研发组织资产库,是项目研发过程中所积累的无形资产,包含研发过程中的经验教训、最佳实践案例、组织培训库、风险库等,通过大量的经验教训积累与培训,在新项目的研发过程中能够借鉴参考,识别可能产生的各类风险,进而分析研发创新过程中的缺陷、漏洞,不断进行改进。
建立和维护一套有效的组织过程资产,可以使整个研发参照和维持一致的过程性能,使组织具有累积长期性效益的潜力。在组织过程资产库中,汇集的研发采用的标准和指南、最佳实践、历史数据等。这些内容在研发人员间进行分享,可最大程度的继承成功项目的经验和数据,从而改变精英工作模式,提高工作效率。
组织资产库的使用举例如下:
a. 研发人员根据项目的特点从资产库中选择生命周期类似的标准过程;
b. 按照裁剪指南进行裁剪,得到项目定义过程。这些项目定义过程和项目需求决定了项目计划的内容;
c. 按照项目计划模板确定项目将要进行的各种活动;
d. 在项目计划中规定的活动会产生相应的文档和数据,这些内容将被存入资产库中,成为项目历史数据,使之进一步更新资产库的内容,这一循环往复的过程促使资产库丰富,进一步提高产品研发效率,提高劳动生产率。

图4. 组织过程资产库结构图
(六)培养EPG 团队,建立高效的过程改进机制
在现代软件企业发展中,过程因素逐渐成为制约软件产品质量和生产效率的瓶颈,软件企业的软件过程决定了该企业的软件开发能力。大量的实践经验证明,在体现企业软件开发能力的因素中,技术或工具并不是第一位的。软件过程决定了软件产品质量的高低以及开发成本、进度的控制能力。软件企业只有对软件过程进行有效管理、将过程规范化并不断改进才能在预算的时间和成本下研发高质量的软件产品。
在此基础上,安徽航信运用软件能力成熟度模型,以研发项目为实践,建立强有力的过程改进机构(EPG),通过对研发过程诊断、过程改进方案制定以及实施,从组织层面上保障研发管理体系的长期有效的运行,对研发改进过程的各类管理进行了定性和定量分析,应用层次分析法建立评价指标体系、对组织标准过程进行持续的修订、完善、优化、培训、推广,通过建立和维护组织标准过程来进行企业研发的“立法”活动,从而保证企业研发工作从“人治”走向“法治”,进而实现“有法可依,有法必依,执法必严,违法必究”。
(七)引进先进研发管理工具,集成研发管理
安徽航信为适应业界研发竞争的需要,引进青铜器RDM研发项目管理系统软件,并与公司内部管理进行集成,实现产品管理、项目管理、研发绩效管理、研发部门管理、研发情境化知识管理、研发资源管理、研发需求测试工程管理、研发过程管理于一体,形成“IPD+CMMI+Scrum一体化研发管理解决方案”,通过建立严谨的项目管理方法、灵活的报表统计、权限的细分机研发管理系统上顺利进行,通过RDM的报表分析准确定位问题所在,自上而下的管理模式让领导从工作汇报中解脱出来。RDM成为一个信息透视系统,实现研发项目的立项、启动、计划、执行、监控到结束都可以一览全局,管理人员可以实时了解项目的进展,让项目能够准时顺利地进行;同时结合使用Subversion(SVN,版本控制系统)减少了各类纸质文件的流转,实现全面无纸化办公。
四、实施效果
(一)创新成果
自2015年开展“基于能力模型与薪酬考核激励的研发项目管理体系探索与实践”至今,安徽航信获得软件著作权42项,申请获得专利35项,其中发明专利21项,实用新型专利14项,同时制定企业产品标准5项;荣获安徽省新产品10项,安徽省科技进步三等奖1项(移动互联网络开票系统)、合肥市科学技术进步奖1项(基于云计算的网上办税平台系统研发),建立了“安徽省税务管控工程技术研究中心”、“安徽省企业技术中心”、“安徽省智能财税产品工程中心三大省级创新平台”。同时亦被成功认定为“中国服务外包成长型100强企业”、“中国服务外包技术创新企业”、“安徽省专精特新中小企业”、“安徽省两化融合示范企业”、“合肥市知识产权示范企业”、“合肥市大数据企业”等荣誉资质。安徽航信总经理李海波同志入选国家“万人计划”—科技创业领军人才、荣获安徽省创新争先奖状等。以上创新成果有效提升了安徽航信核心竞争力和品牌影响力,在同行企业中发挥了带头示范作用。代表性创新成果如下:
1、电子税务局系统
安徽航信积极拓展“互联网+税务”业务领域,及时研发推出电子税务局系统产品。电子税务局系统通过利用先进信息技术、顶层框架设计理念、现代化管理与服务理念构建新型互联网税务平台,最终实现涵盖税务登记、资格认定、发票办理、申报纳税、税收优惠办理、税银互动、网上学堂、涉税查询、咨询服务等14大类151个服务事项772项涉税业务网上办税功能,是税务机关和纳税人之间的重要桥梁。纳税人在互联网提交相应的申请,足不出户即可办理相关的业务,通过信息化手段,提高纳税服务水平,提升纳税人满意度和纳税遵从度。
该平台是“互联网+”在税务领域的一次有效运用,平台实现了纳税人足不出户就能办税,为企业、为税务机关节约了大量时间,满足了纳税人的个性化办税需求,提升了纳税服务满意度。目前网上办税平台系统已在安徽和江西推广,仅安徽用户数已达50万户,受到了各级税务部门和纳税人企业的普遍欢迎,应用前景非常广阔。2017年全年发生业务量1883万笔。同时,平台手机APP版本已推出,可让纳税人企业进一步享受到互联网带来的“手机办税”的服务便利。

图5. 电子税务局系统
2、智能财税共享平台
智能财税共享平台以智能化涉税业务办理为核心,整合财税记账、认证、申报、开票、风险预警等业务,首次实现智能纳税申报、一键批量零申报、财税风险预警、共享记账、共享开票,并在此基础上新增发票认证、个税、社保申报代理等功能,通过原始数据分布式采集、自动化归纳整理、凭证账簿自动生成、税务报表自动计算,批量生成纳税申报,为中小企业提供“一键式智能化财税解决方案”。

图6. 智能财税共享平台
(二)经济效益
安徽航信2018年实现年销售收入4.3亿元,利润9327万元,连续入选2016、2017年安徽省软件企业20强。通过基于能力模型与薪酬考核激励的研发项目管理体系探索与实践共计节约研发成本400余万元。
(三)社会效益
2018年7月,安徽航信顺利通过CMMI-5级的评审。通过评审,对项目全生命周期管理进行了制度化、流程化,量化管理,提高了质量保证、测试及配置管理能力,为产品研发提供了良好的质量保障体系,同时也大大提升了研发效率和品牌影响力。
通过上述一系列方法的实施,有效地促进研发人员积极性,提高了劳动生产率;直接提升研发管理水平及能力,能够大幅度缩短研发周期,降低研发成本;按期、保质完成研发任务,实现可量化的科研成果,较好地满足了客户需求;实现了税务信息化、公安信息化、企业信息化领域的技术储备、能力储备、资源储备和人才储备,为安徽航信创建全国一流的智慧互联网服务企业做出贡献。
五、未来发展思考
研发管理首要一点就是要根据公司业务的发展确定相应的研发体系结构,之后按照这种研发体系结构组件一支高水平的研发团队,设计高效合理的研发流程,借助合适的研发信息平台支持研发团队高效工作,以绩效管理调动研发团队的积极性,以风险管理控制研发风险,以成本管理使研发在成本预算范围内完成研发工作,以项目管理确保研发项目的顺利进行,而知识管理使得研发团队的智慧联网和知识沉淀。因此,研发管理体系的建设离不开几个关键要素:人员、技术、过程、资源,并在此基础上配以相应的管理手段以获得研发管理水平的提升。
(一)人员组织能力
人员组织能力提升主要在于两个关注点:一是团队的发展,二是个体的发展。这两者是相辅相成、互相融合促进的。综合来看,人员组织能力的提升主要在于设立与公司战略、业务、技术发展相适应的组织架构,并配以构建相对完整可行的岗位体系和对应的人员考核体系,同时在团队建设等方面持续改进与提升。
(二)技术研发能力
技术研发能力提升主要包括四个方面:一是技术预研,二是技术开发,三是产品开发,四是定制开发。
1、技术预研能力的提升在于为后续展开总体设计、详细设计指明了方向,也是持续积累公司技术能力、保持与新技术同步而不至于脱离轨道的方式之一。
2、技术开发能力的提升在于加强基础平台、公共组件、关键技术等方面的技术研发,是技术预研的延续,是在技术预研成果经论证的基础上开展的一系列能促进公司发展、业务发展、技术发展而开展的技术研发工作。
3、产品开发能力的提升在于建立一套完整可行的产品研发流程及最佳实践。
4、定制开发能力的提升在于提升基于客户需求的软件项目定制开发效率,以及包括基于产品衍生出来的定制化开发等。
(三)过程管理能力
过程管理能力提升主要包括项目管理、开发管理、质量管理和配置管理等几个方面,需要一套完整合理的流程贯穿整个过程。
1、项目管理能力的提升在于梳理当前项目管理体系的标准、规范、流程及相关实践,建立以过程为核心、以度量为基础、以人为本的可裁剪、受认可、能执行的信息集成项目管理体系,进一步规范公司的项目管理,提升项目群管理能力。结合项目管理的五大过程组(启动、计划、执行、监控、收尾),并结合敏捷迭代的思想,形成标准化项目管理与敏捷迭代相结合的具有实际指导意义的方法体系,同时将这套方法体系以指南性文件、规范性文件等形式传导到相关人员,确保可落地执行。此外,为加强过程管控、资源共享、工作协同,组建PMO团队,实现对项目群及重大项目的统一管控与决策支持。
2、开发管理能力的提升,一是要落实统一的软件开发规范,包括架构规范、设计规范、UI规范、编码规范、测试规范等。强化设计及开发关键环节的评审,包括对需求、概要设计、详细设计、UI设计等的设计方面的评审,对测试用例等方面的评审,对代码的评审检查及发布评审等。同时通过试点+逐步铺开的方式着力推进CI/CD的落地。
3、质量管理能力的提升在于进一步强化项目质量审计,逐步改进软件过程生产效能。而在配置方面,则加强对配置项的识别、配置空间的管理、变更控制等,规范开发过程,确保构建正确的系统。
提升过程管理能力就是要形成一套适用的软件研发管理流程,并配以相应的节点管控,让不同开发角色之间即各司其职又相互融合促进,从而促进软件开发自组织能力的逐步提升,充分调动软件开发人员的主动性和积极性。
(四)资源建设能力
资源建设是软件研发管理体系中的支撑体系。资源建设主要包括了一系列的制度规范、工具、模板、过程资料及交付物(例如项目文档、源代码等),以及相应的经验、知识沉淀等。资源建设能力提升,一是要适时梳理相应的制度、规程、标准、规范、文档模板等,形成标准化资源库;二是要对不同行业历年来的项目资料及源代码分门别类做好规划和归档管理,形成静态库(归档库)和活跃库,同时做好数据安全管理;三是要对软件研发人员及工作中的一些隐性知识转化为显性知识,并逐步构建软件研发的知识图谱,促进知识经验的持续积累与转化,并通过链条式、网状式等方式实现知识分享与传播,形成经验知识库。
面向未来,安徽航信将进一步加强研发能力体系的建设,结合以上探索与实践,从人员组织能力、技术研发能力、过程管理能力和资源建设能力四个方面进一步提升研发管理水平。
本成果为中国企业改革发展优秀成果2019(第三届)
成果创造人:李海波、陆 军、徐江凤、童 文(安徽航天信息科技有限公司)

安徽航天信息科技有限公司通过构建基于能力的研发人员薪酬体系、自由式研发项目组和项目组考核制度,提高研发效率和劳动生产率。他们还运用平衡计分卡法进行绩效考核,建立研发组织资产库,并引入青铜器RDM研发项目管理系统,实现研发管理的现代化和高效化。这一系列举措带来了显著的经济效益和社会效益,包括软件著作权、专利、荣誉资质的获取,以及研发成本的降低和研发周期的缩短。
1万+

被折叠的 条评论
为什么被折叠?



