waf入门
什么是waf
Web应用防护系统(也称为:网站应用级入侵防御系统。英文:Web Application Firewall,简称: WAF)。利用国际上公认的一种说法:Web应用防火墙是通过执行一系列针对HTTP/HTTPS的安全策略来专门为Web应用提供保护的一款产品。
waf专门为Web应用提供保护。
WAF全称叫Web Application Firewall,和传统防火墙的区别是,它是**工作在应用层的防火墙,主要对web请求/响应进行防护。**那么WAF有什么功能呢?
waf一般都有哪些功能
WAF功能介绍(入门扫盲篇)
参考URL: https://www.cnblogs.com/realjimmy/p/12937247.html
WAF具备限制对某些URI请求次数的能力和限制文件上传功能的能力。
WAF还必须具备IP黑名单的能力
有黑名单就有白名单,对于某些资源,如图像,影音,css,js文件,WAF对它们应用规则,只会浪费计算资源和降低服务的响应速度,所以,需要把一些资源URL放在白名单里。
关于IP黑名单,再从安全运维角度来看,如果是IP黑名单是通过手工输入,那么,当攻击者使用IP池攻击,可能会导致IP黑名单的防护攻击失效。那么,如果WAF是支持动态黑名单,就可以很好解决这个问题。如果是由WAF本身产生黑名单,会对WAF性能有很大影响,所以WAF需要能够对接实时计算平台,由实时计算平台产生黑名单回馈给WAF。那么WAF就必须支持与实时计算平台对接的能力。
总体来说,WAF功能有如下:
- 禁止HTTP协议的非安全方法
- 伪装Web服务的特征
- 防止API和命令注入
- 防止路径遍历和文件包含注入,对敏感的系统路径进行保护
- 防止sql注入
- 防止XSS攻击
- 防止网页挂马
- 防护CC攻击
- 文件上传的防护
- 动态IP黑名单
- 白名单
- 与实时计算平台对接
WAF部署模式
WAF一般是部署在防火墙(特别是高防DDOS设备)后面,基本架构如下图。
由于性能差异这么大,所以WAF和防火墙之间还会部署负载均衡设备。

WAF有下面四种部署方式:
1)作为WEB服务器的模块。
好处是,由于和WEB服务器结合紧密,对恶意请求的拦截准确率是最高,而且完全可以用ModSecurity或naxis。缺点是,过于分散,不好管理和部署。

2)作为一台反向代理服务器。好处是,部署方便简单,集中管理。缺点是,对恶意请求的误判率会上升。

3)作为一台路由器。好处是,部署方便简单,集中管理。缺点是,也有单点问题,需要双机,同时由于作为一个路由器,需要在用户态上实现协议栈(TCP/IP),维护路由信息,不占用域名,对性能要求更高;且对https支持难度高。因此整体实现难度很高。

4)作为一台交换机。好处是,部署方便简单,集中管理,不占域名,也不占用IP,也就是说,对攻击者来说,它完全是透明的。缺点是,也有单点问题,需要双机,作为一个交换机,也需要在用户态实现协议栈(链路,TCP/IP),维护转发表,也由于同时防护多个站点,对性能要求高;且对https支持难度高。

在实际应用中,第一种模式基本只是学习者使用,一般用开源的ModSecurity或Naxis较多。第三,第四种模式过于复杂,而且出问题会导致整个子网出问题,也基本没见到使用。第二种模式,基本主流的WAF产品都是采用这种模式。
WAF工作模式
由于WAF一般和业务系统是串联的,并且还是部署在业务系统前面。如果采用反向代理部署模式,假设WAF出现故障,那么会导致单个或者多个站点不可用。这意味着WAF的功能必须是随时可以关闭的。一个WAF往往需要同时防护多个站点,如果把整个WAF关闭,是会导致整体业务群都失去保护。所以,WAF的工作模式必须有对站点随时关闭的模式。
当WAF有新功能或者有新策略发布,是不可以立马把新功能或新策略对现有站点进行防护,需要一段时间来进行观察,看功能是否可用或策略的命中率,漏判率和误判率。如果贸然上线的话,很容易背锅走人的。所以,WAF的工作模式必须有监听模式。
不用说,WAF工作模式当然要有防护模式。这是WAF存在的意义。
那么,这些工作模式如何设计呢?
先从关闭模式看起,对某个站点使用关闭模式,到这个站点的流量就感受不到WAF的存在。一般的做法,是解绑域名,再到web服务上绑定该域名。
这种做法优缺点如下:
优点
- 由于web服务和WAF完全分享,WAF的故障不会影响到web服务。
- 少了WAF这个中间节点,web服务的响应速度不受影响。
缺点
- 解绑和重绑,涉及到接入备案过程,流程较长,生效时间较长。
- 原先隐藏在内网的web服务集群对公网开放,除了web应用本身的攻击面,还增加了主机层面的攻击面,增大了整体网络的攻击面。
关闭模式也有一种快速生效的实现方式。这种实现方式和监听,防护两种模式的实现很统一。
这种方式的优缺点如下:
优点
- 不需要进行域名解绑和重绑,生效时间快
- 不会增加整体网络的攻击面
缺点 - 流量还是要经过WAF,对web服务响应速度还是影响
- 流量要经过WAF,所以WAF的故障也会影响到web服务
由于一个IP可以对应多个域名,一个域名也可以对应多个IP,对针对每个域名来配置工作模式,WAF必须要获取到http请求的URL或头部的host字段。WAF解析完http/https,拿到了请求的域名,再根据域名的配置,决定是否送去过规则还是直接传递给web服务。所以,WAF的http/https模块解析要和规则引擎模块分开。
所以,WAF的关闭模式如下图:
同样,WAF的监听模式是既过规则,也会直接传递给web服务,大致如下图:
最后,WAF的防护模式是直接过规则,不会直接传递给web服务,大致如下图:
可见,这样的设计,会使得这三种工作模式在实现和原理上都非常统一。
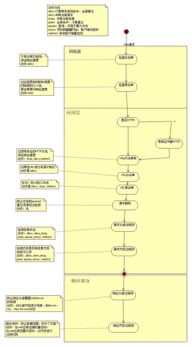
规则引擎原理
WAF无非就是拦截有害请求和伪装响应,出于性能考虑,拦截有害请求又分为两个层面,由网络层拦截和由应用层拦截,且任何请求应该先在网络层过滤再到应用层过滤。也就是说,规则引擎分为两块,对请求过滤和对响应过滤,而对请求过滤分为两大步,网络层过滤和应用层过滤。
原理图大致如下:

1)请求部分
网络层
- 白名单:很多时候部署在WAF后面的应用,需要测试接口对非法输入的处理,但又不想关闭对该站点的监控,为了防止WAF对测试活动的影响,对来源IP和目标IP设置白名单,绕过WAF的拦截。从性能角度来考虑,白名单过滤功能是不可能放在其它过滤功能后面,那么它应该是规则引擎在网络层过滤的第一步。
- 黑名单:同样,对于已知有害的来源IP,是越早拦截越好,出于性能考虑,黑名单拦截功能应该在网络层,那么它应该紧跟在白名单后面。
应用层
- https拆解:随着https越来越普及,WAF需要对https请求和响应进行检测和过滤,所以,WAF必须支持使用证书对https内容进行拆解。
- http方法防护:不少http方法是有安全风险的,如果webserver的配置有问题,如果不在这一步拦截掉,而url白名单的来源IP又可能被攻击,那么就可以存在站点沦陷的风险。一般是拦截除了HEAD,GET,POST之外的方法
- url白名单:由于某些接口(如请求某些静态资源)并不会存在漏洞,没必要对这些url进行规则过滤,或者防护站点某些url接口有所更新,需要特定的来源IP进行测试。应当存在url和来源IP对应的白名单
- url黑名单:同样由于某些接口的实现可能会涉及大量运算,可能需要对该url访问进行次数限制,需要存在一个url和次数的黑名单。
- http请求解码:http请求很多时候对头部和内容的数据往往会进行编码,如url编码,html编码,js编码,十六制编码,base64编码,主要是为了传输一些二进制数据,或攻击者用于绕过各种防护设备。只有对数据进行解码,才能够知道它真实的payload。所以需要对http请求进行解码。
- http请求头部过规则:GET,HEAD方法的参数都是紧跟URL,这个阶段就可以进行过滤,而且先对请求头部过滤,也是基于性能考虑。毕竟请求url参数和头部都是key-value方式,解析相对比内容要快。
- http请求内容过规则:POST方法的参数基本都是放在请求内容里。
2)响应部分
-
响应头部过规则:响应头部有不少字段会泄露背后服务的关键信息,如server会泄露webserver软件及版本,x-powered-by会泄露cgi语言和版本(PHP,Python,Perl,Ruby之类),Via和Max-Forward会泄露WebServer的拓扑。为了避免攻击者利用这些信息攻击,需要对响应头部某些字段进行屏蔽或伪装。
-
响应内容过规则:这一部分也叫做软补丁功能。为什么呢?如果webserver的应用服务抛异常了,并把异常信息显示在页面,这是一种常见的信息泄露。如果需要研发团队来修改和测试,运维团队对该服务进行打补丁上线,整个过程可能持续几周,存在很大的风险窗口。如果在WAF上,对这些信息进行伪装或屏蔽,就可以极大降低安全风险。更加不用那些会泄露用户信息,金融信息等服务。
WAF动作
WAF每条规则都会配置动作,对命中规则的请求进行对应的处理。
每个WAF产品对动作定义不大一样。
1)ModSecurity定义了allow, block, deny, drop, pass, pause, proxy, redirect
- allow: 命中了某条规则后,不需要对请求/响应应用其它规则,直接让请求通过。这个可以用于白名单。
- block: 并不是一个真正的动作,它的行为取决于配置的默认动作,如果默认动作更新,使用block的规则行为也随即改变。在安全响应方面,它可用于批量进行规则作为更新。
- deny: 中断规则处理,拦截请求/响应。在客户端的角度来说,这个动作会返回4xx或5xx的状态码(取决于规则定义status),但并没有中断当前的连接
- drop: 对当前tcp连接进行关闭操作,它和deny的不同是:deny之后,客户端仍然可以提交请求,但使用drop后,客户端只有重新连接才可以访问。这个动作可以节省后端服务的连接数
- pass: 命中某条规则继续匹配下一条规则。可用于对请求进行精细地过滤,但会对响应速度有较大影响。
- pause: 命中某条规则,对当前事务暂停指定的毫秒。一般用于防止登录爆破。如果遭受DDOS攻击,会恶化整个web服务的响应速度
- proxy: 把命中规则的请求转发到另外一个web服务去。这个功能类似反向代理。由于它对客户端完全来说,完全是无感知,可以用它导向请求到蜜罐系统。这个动作是一个非常优秀的动作。
- redirect: 当规则被命中,它会返回一个重定向,指示浏览器访问另外一个url。它和proxy的区别是,它对客户端是感知。可用于配置新上线接口或屏蔽某些有问题的接口。
2)Naxsi定义了accept, block, drop
- accept: 对应ModSecurity的allow, 一旦命中立马放行
- block: 对应ModSecurity的deny
- drop: 对应ModSecurity的drop
3)华为云WAF定义了allow, deny, redirect
- accept: 对应ModSecurity的allow, 一旦命中立马放行
- deny: 对应ModSecurity的deny, 默认返回418
- redirect: 对应Modsecurity的redirect
4)openresty lua WAF定义了allow, deny,drop, redirect
- accept: 对应ModSecurity的allow, 一旦命中立马放行
- deny: 对应ModSecurity的deny, 默认返回403
- drop: 对应ModSecurity的drop
- redirect: 对应Modsecurity的redirect
其中华为云WAF和openresty lua WAF,在实现pass动作,都是通过规则组来实现。
对于动作配置方面,有这样的建议:
- 在功能开发方面,drop最好能够先返回一个状态码再停止掉整个连接,drop, deny状态码尽量可以通过规则配置。
- 在配置规则时,对于drop, deny的状态码,每条规则或规则组都返回不同的状态码。
这样做的好处是:
- 有效隐藏WAF的特征,让攻击者无法确认是否有WAF存在
- 当出现规则误拦截时,可以根据返回码快速定位是哪条规则误拦截。这是从无数次背锅感悟出来的血的教训
WAF规则与报表
1)规则配置
首先,WAF规则的定义是什么?
从前面的内容可以看到,基本上,WAF处理http分为四个阶段:请求头部,请求内容,响应头部,响应内容。那么WAF规则就是,定义在某个阶段WAF对符合某种条件的http请求执行指定动作的条例。
根据这个,WAF规则必须要包含这些元素:过滤条件,阶段,动作。由于http消息在传输过程中会对数据进行某种编码,所以,WAF规则往往也需要定义解码器。同时为了审计作用,WAF规则往往定义id,是否对结果记录,以及字段抽取,命中规则的严重级别所以,一条WAF规则往往包含:id, 解码器,过滤条件,阶段,动作和日志格式,严重级别。
以一条ModSecurity规则为例:
SecRule REQUEST_FILENAME|ARGS_NAMES|ARGS|XML:/* "\bsys\.user_catalog\b" \ "phase:2,rev:'2.1.3',capture,t:none,t:urlDecodeUni,t:htmlEntityDecode,t:lowercase,t:replaceComments,t:compressWhiteSpace,ctl:auditLogParts=+E, \ block,msg:'Blind SQL Injection Attack',id:'959517',tag:'WEB_ATTACK/SQL_INJECTION',tag:'WASCTC/WASC-19',tag:'OWASP_TOP_10/A1',tag:'OWASP_AppSensor/CIE1', \ tag:'PCI/6.5.2',logdata:'%{TX.0}',severity:'2',setvar:'tx.msg=%{rule.msg}',setvar:tx.sql_injection_score=+%{tx.critical_anomaly_score}, \ setvar:tx.anomaly_score=+%{tx.critical_anomaly_score},setvar:tx.%{rule.id}-WEB_ATTACK/SQL_INJECTION-%{matched_var_name}=%{tx.0}"
看起来非常恐怖。翻译成XML就清晰多了
<rule>
<id>959517</id>
<version>2.1.3</version>
<description></description>
<severity>2</severity>
<phase>2</phase>
<decoder>none, urlDecodeUni,htmlEntityDecode,lowercase,replaceComments,compressWhiteSpace</decoder>
<condition>
<field>REQUEST_FILENAME|ARGS_NAMES|ARGS|XML:/*</field>
<operator>regex</operator>
<pattern>\bsys\.user_catalog\b</pattern>
</condition>
<action>block</action>
<tags></tags>
<log>
<format></format>
<varibles></varibles>
</log>
</rule>
2)规则陷阱
规则之间的关系非常复杂,特别过滤条件是使用正则表达式的,往往是会有包含关系,如[0-9]+包含了[1-2]+。那么,假设规则a先加入WAF,后面又新增了条规则b,在语法上,b的过滤条件包含了a,而且在配置上,不小心放在a前面,那么,就会出现误判的情况。
误判和漏判,是很常见的问题。但在严重程度上,却是不一样。
漏判,可能会造成恶意请求绕过WAF,跑到业务后台,但在业务后台加上其它安全措施,却可以缓解威胁。误判,则是直接在WAF把正常请求给拦截掉,影响正常的业务。曾经某大厂重要业务部门上WAF,由于误判,导致正常交易只有50%成功,几上几下之后,WAF团队的人基本干掉了。
所以,在测试环境,WAF规则要越严格越好。但在生产环境,对有把握的规则才维持原样,其它规则尽量放宽松一些。
虽然WAF规则可以设置一个id用于追溯,这远远不够,因为无法追溯是由哪个消息触发,规则对消息处理的顺序是怎样。所以,一个稳妥的规则引擎,应当在http消息接收时,在头部增加一个消息id,当消息离开WAF前,删除掉这个消息id。通过这种方式,可以很好追溯到每条消息会触发哪些规则,触发结果是怎样。当出现误判情况下,也可以立马知道是哪些规则有问题,顺序是怎样,规则定义是否合理。
3)报表
WAF报表除了是展示给用户看,还可以用于优化规则。如下面场景:
- 某些规则一直没有命中,配置起来只会浪费计算资源,影响用户体现。
- 某些规则虽然有命中,但命中率较低,应该是放置在后面,而命中率高的则应该调整在前面。
- 某些URL访问频率较高,且并非标准浏览器访问,需要进一步观察和分析,看是否会有漏判风险
那么,报表应该从哪些维度来展示呢?
先从语义来描述一下http消息流经waf的过程:
- 客户端A在物理地点B,使用IP地址C访问站点D,向URL地址E发起方法为F的HTTP请求G,命中了解码器为H,类型为I,风险级别为J,执行动作为K的规则L。
- 站点M向IP地址N返回响应O,命中了解码器为P,类型为Q,风险级别为R,执行动作为S的规则T。
- 站点M向IP地址N返回响应O,命中了解码器为P,类型为Q,风险级别为R,执行动作为S的规则T。
由语义来看,去重之后,报表的维度至少要包含:
- 客户端(user_agent)分布
- IP地址,甚至是IP段分布
- 物理地点分布
- 站点分布分布
- URL分布
- HTTP方法分布
- 请求分布(这个会比较困难,基于长度来看会比较好)
- 解码器分布
- 规则类型分布(一般是指针对的攻击类型)
- 风险级别分布
- 动作分布
- 规则ID分布
- 响应分布(和请求分布一样困难)
- 时间分布(任何事件只能在时间中进行)
- 总请求数
- 拦截数量
每个维度并不是孤立,还会相互影响,纯组合可以达到 2 16 = 65536 2^{16} =65536 216=65536种组合。
WAF特征
在渗透或安全测试过程中,总是会发现不少WAF的存在。有些是有意展示自己的存在,作为一种广告,如华为云WAF,CloudFlare之类,有些是开发者的意识懒惰或没时间。
-
检测WAF存在,一般是几种方法:
-
查看响应头部字段,是否有特征字段或不寻常字段或某些常见字段缺失
-
查看响应内容
-
尝试各种web攻击类型,和正常请求对比返回的状态码或返回内容。
-
尝试DOS攻击,超过一定次数后,看该IP的连接是否drop掉,再用另外一个IP查看,如果正常,说明触发了黑名单或CC防护。可以确认WAF存在
下面是业务常见的WAF特征:
1)360 Firewall:
拦截状态码是493
响应头部包含X-Powered-By-360WZB
拦截的返回内容
引用指向wangshan.360.cn
包含文本“Sorry! Your access has been intercepted because your links may threaten website security.”
2)阿里云盾:
拦截的状态码为405
拦截的返回内容
引用指向errors.aliyun.com
包含文本“Sorry, your request has been blocked as it may cause potential threats to the server’s security”
3)AWS (Amazon):
拦截状态码为403
响应内容头部server包含”AWS“
4)百度云加速:
server字段可能会为”Yunjiasu-nginx"或"Yunjiasu"
5)BitNinja:
拦截响应内容会包含“Security check by BitNinja”
6)思科ACE XML Gateway:
server字段有“ACE XML Gateway"
7)Cloudflare:
响应头部:可能有cf-ray字段;server字段包含”cloudflare";Set-Cookie包含"__cfuid=".
响应内容:可能包含“Attention Required!”或“Cloudflare Ray ID:”;请求无效URL会有“CLOUDFLARE_ERROR_500S_BOX”返回
8)飞塔FortiWeb:
响应头部:在恶意请求返回情况会有“FORTIWAFSID=”
拦截返回的响应内容:会引用“.fgd_icon"图标;页面内容会有”Server Unavailable!“
9)华为云WAF:
拦截状态码为418
响应头部server为HuaweiCloudWAF
第一次响应"Set-Cookie"包含”HWWAFSESID“和”HWWAFSESTIME“
10)IBM DataPower:
响应头部可能存在字段”X-Backside-Transport“,取值是”OK"或“FAIL"。
11)ModSecurity (Trustwave):
响应头部server可能会包含”Mod_Security“或”NYOB“
拦截的响应内容会包含”This error was generated by Mod_Security", “One or more things in your request were suspicious”, “rules of the mod_security module”, “Protected by Mod Security”
12)NAXSI (NBS Systems):
响应头部:server包含"naxsi/waf";可能存在“X-Data-Origin”字段,值包含“naxsi/waf"
响应内容:包含”This Request Has Been Blocked By NAXSI“
13)绿盟WAF
server字段包含”NSFocus“
14)OpenResty Lua WAF:
拦截状态码为406
响应头部:server包含”openresty/{version}"
拦截内容包含“openresty/{version}"
15)腾讯云WAF:
拦截状态码为405
拦截内容会指向waf.tencent-cloud.com
更多的WAF特征可以看一下sqlmap和wafw00f的代码。github上最新sqlmap代码,已经不包含了waf目录。
788

被折叠的 条评论
为什么被折叠?



