认识复位电路
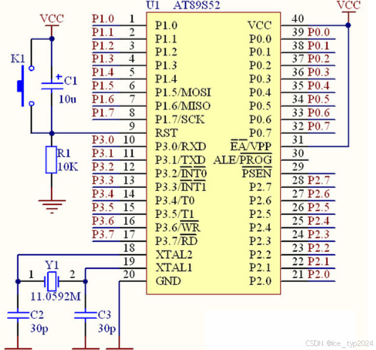
我们学51单片机总是要焊一块属于自己的最小系统板,其图入下
其中这个是
复位电路
vcc表示要连接到单片机的vcc引脚,c1是一个10uf的极性电容,R1是以个阻值为10k的电阻,至于下面的4条线是用来表示连接到单片机的gnd引脚
复位电路的原理
我们先来看51手册(学51单片机,你必须要学会自己看xingpian手册) 

复位的方式
在图中我们可以看到一共有四种复位的方式:外部RST引脚复位,软件复位,掉电复位,看门狗复位
外部RST引脚复位
这里我们主要学的是外部RST引脚复位,这是可以由我们自己打造的。
如图所示,我们要实现外部RST引脚复位,需要得到一定宽度的脉冲,而其本质上是靠RC充放电产生的一个复位脉冲,而且此脉冲要给RST引脚一个24个时钟周期(设晶振频率为12Mhz,2us)+10us的高电平。这就叫高电平复位。
#时钟周期=1/晶振频率;
这需要我们搭建一个能实现这个功能的电路。
这是实际电路
接下来时实际电路图
复位电路各元件的功能
电阻:
控制电流;
与电容一起控制充放电时间。t=1.2RC=0.00001*10000=0.12s>>12us
电容:
有充放电特性。
独立按键:
控制电容放电
电容的充放电过程


上电的一瞬间,独立按键未按下,电容相当于一根导线并开始充电,由0到5V;由于51单片机用的是直流电源,复位电路相当于断路。
独立按键按下,电容开始放电,由5V到0V。
然后松开按键,又开始充电.........
在我画的坐标系上,可以明了,这个过程可以产生一个一定宽度的脉冲用以施加给外部RST复位引脚。然后只要我们图中蓝色的部分时间超过我们上面得出的12us即可实现复位。而我们用RC控制的充放电时间是120000us,粗略算来蓝色的部分所占的时间是要远大于12us的。故而可以实现复位。
实际的电路图



(实际连接电路的时候,一时大意,导致连得有点复杂)
能看到这,说明你是个爱学习的人,如果我文章中有不旦之处,请私信作者,我会尽快改正,我会感谢您宝贵的意见。若这篇文章对您有些许的帮助,我会欣喜不已,也请您点赞收藏,让更多人看到这篇文章。
1万+

被折叠的 条评论
为什么被折叠?



