大家好,小编为大家解答大学python题库及答案解析的问题。很多人还不知道python期末编程题及答案,现在让我们一起来看看吧!

Source code download: 本文相关源码
一、单项选择题(每题 2 分,共 20 分)
1. 以下关于计算机和程序设计的说法错误的是( )。
A. 高级编程语言按照计算机执行方式可分为静态语言和脚本语言
B. 编译是将源代码转换成目标代码的过程
C. IPO 方法是一种按输入数据、处理数据和输出数据的程序运算模式
D. Python 3.x 能够向下兼容 2.x 系列程序
2. 下面不符合 Python 语言命名规则的变量名是( )python怎么画拱形。
A. monthly B. monthly3 C. 3monthly D. _Monthly3_
3.下列表达式值为 True 的是( )。
A. 5+4j > 2-3j B. 3 > 2 > 2 C. 1 == 1 and 2 != 1 D. not(1==1and 0!=1)
4. 表达式 eval('500/10')的结果是( )。
A. ‘500/10’ B. 500/10 C. 50 D. 50.0
5. 执行下列语句后显示的结果是( )。 >>> from math import sqrt >>> print( sqrt(3)*sqrt(3) == 3 ) A. 3 B. True C. False D. sqrt(3)*sqrt(3) == 3
6. 设 s = “Hello Python!”,则 s[3:8]的值是( )。
A. ’llo Py’ B. ’lo Py’ C. ’llo P’ D. ’lo Pyt’
7. 循环结构可以使用 Python 语言中的( )语句实现。
A . print B. while C. loop D. if
8. Python 提供的一个元素全为字符串的列表写入文件的函数是( )。
A . write B. writeall C. writelist D. writelines
9. 下面不是正确的字典创建方式的是( )。
A . d={1:[1,2],3:[3,4]} B. d={[1,2]:1,[3,4]:3} C. d={(1,2):1,(3,4):3} D. d={1:(1,2),3:(3,4)}
10. 以下选项中不是 Python 科学计算和数据分析的第三方库的是( )。
A . pandas B. numpy C. scipy D. requests
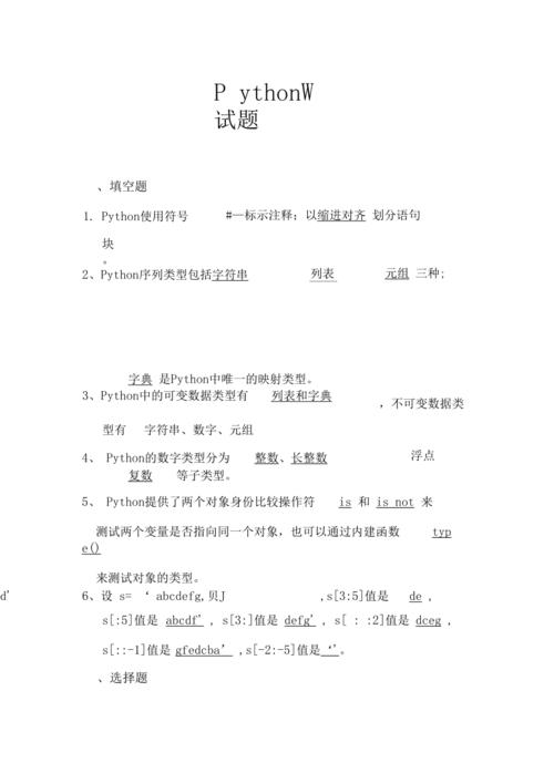
二、程序填空题(每空 2 分,共 10 分)
1、请写出计算 x = 2 10 -1 的 python 表达式__________
2、利用 Python 内置函数及 jieba 库中已有函数,计算字符串 s 的中文字符个数及中文词语 个数。
import jieba s = “中国举办冬奥会”
n = __________
m = __________
print("中文字符数为{},中文词语数为{}。".format(n, m))
3、变量 val = (3), 则 type(val)为__________
4、ls = list(range(5)),则 print(ls)的输出为__________
三、程序理解题(每题 6 分,共 30 分)
1、请写出下列程序的输出结果:
for s in “python”:
if s==”h”:
continue
print(s, end=””)
2、请写出下列程序的输出结果:
n = 1
def func(a, b):
n = b
return a*b
s = func(“Hello~”, 2)
print(s, n)
3、请写出下列程序的输出结果:
Dcountry = {“中国”:”北京”, ”美国”:”华盛顿”, ”法国”:”巴黎”}
for val in Dcountry:
print(val)
4、对于以下程序,请写出当从键盘输入为 5 时程序的输出结果。
try:
alp = “ABCDEFGHIJKLMNOPQRSTUVWXYZ”
idx = eval(input(“请输入一个整数:”))
print(alp[idx])
except NameError:
print(“print 1”)
else:
print(“print 2”)
finally:
print(“print 3”)
5、请写出下列程序的输出结果:
def func(s, i, j):
if i < j:
func(s, i+1, j-1)
s[i], s[j] = s[j], s[i]
def main():
a = [10,6,23,-90,0,3]
func(a, 0, len(a)-1)
print(a)
main()
四、Python 编程题(每题 10 分,共 40 分)
1、采用递归的方法编写函数 fact(n)计算 n 的阶乘并返回计算结果。
2、编写函数,输入任意大的自然数,输出各位数字之和。
3、编写程序统计文本文件 sample.txt(假设 sample.txt 与程序文件位于同一目录下)中最长 行的长度和该行的内容,并返回统计结果。
4、编写程序完成以下功能。 ①使用 numpy 库创建出一个 3 行 5 列的全 1 的数组 a; ②使用 numpy 库创建出一个 3 行 5 列的随机数组 b; ③使用 numpy 库计算数组 a 和数组 b 的和,并将结果保存到 a 中
答案
一、单项选择题
1-10: DCCDC BBDBD
二、程序填空题
1 、 x=2**10-1 或 者 x=pow(2,10)-1
2、len(s),len(jieba.lcut(s))
3.<class'int'>
4、[0, 1, 2, 3, 4]
三、程序理解题
1、 pyton
2、 Hello~Hello~ 1
3、 中国
美国
法国
4、 F print 2 print 3
5、 [3, 0, -90, 23, 6, 10]
四、Python 编程题
1、def fact(n):
if n == 0:
return 1
return n*fact(n-1)
2、def getSum(n):
s = str(n)
sum = 0
for x in s:
sum += eval(x)
return int(sum)
3.

4、
import numpy as np
a = np.ones((3, 5))
b = np.random.rand(3,5)
np.add(a, b, a)
文章详细解答了大学Python期末考试中的题目,包括单项选择、程序填空、程序理解以及编程题部分,涉及Python基础知识、递归、numpy库应用等内容。
178

被折叠的 条评论
为什么被折叠?



