电子游戏类型对外科技能发展的影响:一项可行性研究
1. 引言
电子游戏(VGs)已成为许多国家生活中永久的一部分。2014年,超过1.5亿美国人玩电子游戏,消费者在该行业花费超过220亿美元(娱乐软件协会2014年销售、人口统计和使用数据官方报告)。游戏通过二维屏幕操控三维物体,且除了其他技能外,还需要手部灵巧性。这一活动的特定组成部分引发了人们对玩电子游戏与外科技能之间关系的浓厚兴趣。
有充分证据表明,玩电子游戏可提高外科医生的腹腔镜和内窥镜技能[1e12]。已评估电子游戏使用所带来的高要求运动技能活动背后认知增强的一般理论基础的研究[3,13]认为,灵巧性、心理运动能力和视觉空间协调能力的提升使得操作错误减少且完成任务所需时间更短。
其他研究已表明,玩电子游戏与医学院学生的外科技术相关,并影响传统外科技能[8,12,14],如打结、切口制作、解剖和缝合[15], ,这些是个人发展外科技术的第一步。然而,在随机对照环境中,特定的电子游戏类型是否在外科初学阶段的发展中起作用仍有待确定。我们系统地研究了无外科经验的医学生在不同电子游戏类型下对基本外科技能学习曲线的影响。
2. 材料与方法
2.1. 背景
本研究在获得机构伦理委员会批准后,于巴西阿雷格里港南里奥格兰德联邦健康科学大学进行。巴西教育部认证的所有医学院课程学制均为6年,学生在完成高中后即被录取。因此,巴西的一年级医学生几乎不可能具备任何先前的外科经验。
2.2. 第一阶段
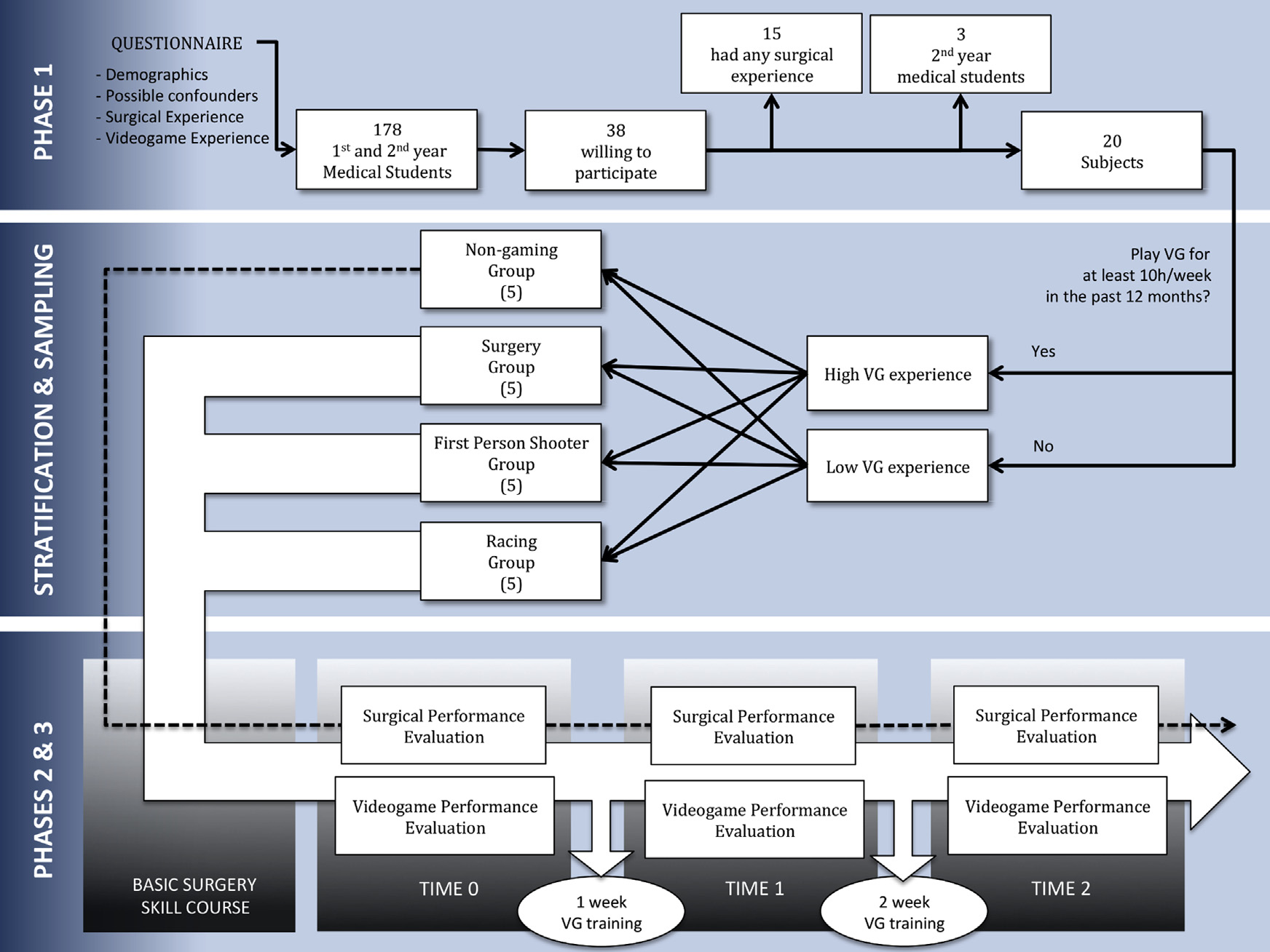
通过官方学术邮箱向本机构所有一、二年级医学生发送了一份在线问卷。未包含高年级学生,因为他们在核心课程的这一阶段已参加外科技能课程。通过问题[5,14,16]确定了人口统计数据和研究中可能的混杂因素(例如使用筷子、乐器演奏能力以及触键打字)。问卷还评估了既往电子游戏经验,并特别询问了既往外科经验,定义为具备打结或缝合知识、解剖学解剖、涉及外科技术的动物实验,或观察外科手术>4小时。同时询问学生是否愿意参加长时间电子游戏训练课程(每周至少3小时,持续3周),并在之后接受多项表现评估。
2.3. 分层和抽样
根据过去一年中是否平均每周玩游戏至少10小时[5],将学生分为低和高电子游戏经验组。这一分界值基于亚林克等人[2],的综述,其中对外科技能有积极影响的研究采用了每周3、7或10小时作为电子游戏经验的基准。选择较高的时长是为了提高敏感性。分层后,参与者被随机分为四组:一个非游戏对照组和三个电子游戏组,每个电子游戏组在研究的实验阶段将接受特定类型游戏的训练。
游戏类型和游戏名称的选择基于其对外科环境中重要技能(精细运动控制、视觉注意力处理、空间分布、反应时间、眼手协调、目标定位、非优势手训练以及二维深度感知补偿)发展的适用性[9]。同时,在选择时也考虑了这些游戏在市场上的接受度和可获得性。
任天堂Wii主机(任天堂株式会社,东京,日本)以及在该平台上可玩的各特定游戏类型的知名游戏名称被选中,而非其他平台和游戏,因为该系统已在先前的手术表现研究中使用过[6,7,9,11,17] ,并且其独特的控制器特性(单手手持设备、通过加速度计和光学传感器实现的动作感应技术)更能模拟外科环境[4]。参与研究的学生此前均未玩过本研究中使用的游戏。
实验组和游戏名称如下:
- 非游戏对照组(ContG)
- 外科游戏组(SurgG),玩《急救中心:新血》(Atlus USA,2007年)
- 第一人称射击游戏组(ShotG),玩《生化危机4》(卡普空,2005年)
- 赛车游戏组(RaceG),玩《极品飞车:碳素》(艺电公司,2006年)
2.4. 第二阶段
实验开始前,所有学生都参加了一次关于外科打结、缝合技术以及简单皮瓣练习的实践课程。课程使用猪蹄模型[18],并由一名认证外科医生指导。在课程期间,确保所有学生接受相同的指导,并完成相同量的训练。培训课程结束后(时间0),对所有学生进行手术表现测试,以获得其基线分数。视频游戏组的学生还接受了测试,以获取基线电子游戏表现数据。
视频游戏组的学生接受了关于任天堂Wii操作系统和控制器使用的简要介绍。此外,每个组都获得了有关游戏玩法和特定游戏目标的说明。在视频游戏表现测试前,提供了5分钟的辅导。
2.5. 第三阶段
一个房间配备了多个站点(电视 þ Wii主机),参与研究的学生可24小时使用。除对照组外,每名学生需每周至少玩分配给其所在组的游戏名称3小时。该时间量是基于先前的研究中采用强化视频游戏训练作为干预措施所获得的满意结果而确定的。视频游戏训练时间由玩家自我记录。作者负责提醒他们每周已玩游戏的小时数,以确保达到最低要求时间。然而,视频游戏组的学生被要求每周玩游戏不超过3小时,而对照组的学生在整个研究期间被禁止玩任何电子游戏。
首次手术表现评估(时间0)后,进行了1周视频游戏训练。此时(时间1),所有学生均重新评估了手术表现,视频游戏组成员还重新评估了视频游戏表现。两周后(时间2),再次进行了表现评估。
本研究的方法和时间线总结于图1。
2.6. 手术表现评估
学生们通过使用猪蹄模型进行标准化基础外科技能训练的视频录像,由两名独立的外科医生进行盲法评估。他们有30分钟时间完成一个推进皮瓣手术,用于修复一个 1 × 1 cm的缺损。作者在评估前为每个模型设计了皮瓣和缺损。皮瓣长3 cm,宽1 cm,使用10号刀片和4-0尼龙缝线制作。
为确保每个视频中的学生无法被识别,所有学生均穿着手术服和检查手套,并从锁骨以下进行拍摄,且位于桌子后方。在评估前,移除了所有手部和/或手腕饰品以及指甲油。视频经过编辑,去除了声音,并标记了编号ID。
外科医生使用了经过奇普曼和施密茨改编的客观结构化技术技能评估(OSATS)[19],,以评估五个标准:器械操作、缝合质量、组织保护、动作与流畅性以及总体表现。每个标准评分范围为1分(技术差,频繁出现不必要的动作和用力)到5分(技术优秀,细致,动作清晰且准确)。手术操作评分由各项标准得分相加得出。
2.7. 电子游戏表现评估
每次电子游戏评估包含由学生完成的两个预设关卡和/或竞速。整个研究过程中,每组均使用相同的关卡/竞速。每局游戏的得分在游戏结束后记录,包括奖励分数、特定得分、时间、圈位排名及其他数据。
视频游戏总分通过将正向得分相加,乘以奖励分数,再除以负分(例如,特定阶段剩余的时间)进行计算。所有总体得分均被转换为百分位数以实现标准化。
2.8. 统计分析
使用SPSS 21版(IBM公司,阿蒙克,纽约)进行统计分析。数据格式在每个表格/图注中均有说明。对所有组的人口统计学和电子游戏经验数据采用卡方检验(c2)和方差分析(ANOVA)进行分析。采用带格林豪斯-盖瑟校正的混合方差分析,比较视频游戏组在3周研究期间的视频游戏训练时间、电子游戏得分和手术表现得分。结果通过威尔科克森符号秩检验和邦弗罗尼校正进行事后分析。采用加权kappa法进行评分者间一致性可靠性分析。P值<0.05被认为具有统计显著性。
3. 结果
3.1. 问卷数据
尽管有178名医学生收到了问卷,但只有38人(21.34%)愿意参与该研究。其中,15人(39.5%)因有外科经验被排除;其余23人(60.5%)为无外科经验的学生。然而,为了获得一个同质样本(仅限一年级医学生),决定排除3名(7.89%)二年级医学生。
将20名参与者根据电子游戏经验分为高(12人,60%)和低(8人,40%)两组,使每个研究组中达到3:2的比例。大多数学生为右利手,对于是否追求外科职业尚属未决定,并且在年幼时(8岁前)便开始玩电子游戏。各组之间无统计学显著差异。表1显示了他们的人口统计学和电子游戏经验数据。
| 变量 | 总体 N 20 (100) | 对照组 N 5 (25) | 手术游戏组 N 5 (25) | 射击游戏组 N 5 (25) | 赛车游戏组 N 5 (25) | P值 |
|---|---|---|---|---|---|---|
| Age | 19.65 ± 1.90 | 20.60 ± 1.82 | 18.8 ± 1.09 | 19 ± 2.24 | 20.20 ± 2.17 | 0.377 |
| 性别(男性) | 8 (40) | 3 (60) | 1 (20) | 1 (20) | 3 (60) | 0.343 |
| 利手(右) | 18 (90) | 4 (80) | 5 (100) | 5 (100) | 4 (80) | 0.528 |
| 筷子使用 | 12 (60) | 2 (40) | 3 (60) | 4 (80) | 3 (60) | 0.644 |
| 乐器演奏能力 | 6 (30) | 2 (40) | 1 (20) | 1 (20) | 2 (40) | 0.813 |
| 计划追求外科职业 Yes | 7 (35) | 1 (20) | 1 (20) | 2 (40) | 3 (60) | 0.514 |
| No | 1 (5) | 0 (0) | 1 (20) | 0 (0) | 0 (0) | |
| 未决定 | 12 (60) | 4 (80) | 3 (60) | 3 (60) | 2 (40) | |
| 触键打字 | 15 (75) | 2 (40) | 4 (80) | 4 (80) | 5 (100) | 0.167 |
| 电子游戏开始玩的年龄(岁) 0-5 | 5 (25) | 0 (0) | 2 (40) | 2 (40) | 1 (20) | 0.512 |
| 6-8 | 11 (55) | 3 (60) | 2 (40) | 2 (40) | 4 (80) | |
| 9-11 | 2 (10) | 1 (20) | 0 (0) | 1 (20) | 0 (0) | |
| 12-15 | 0 (0) | 0 (0) | 0 (0) | 0 (0) | 0 (0) | |
| >15 | 1 (5) | 1 (20) | 0 (0) | 0 (0) | 0 (0) | |
| N.A. | 1 (5) | |||||
| 当前电子游戏玩家 | 11 (55) | 2 (40) | 3 (60) | 3 (60) | 3 (60) | 0.895 |
| 电子游戏经验 * Low | 12 (60) | 3 (60) | 3 (60) | 3 (60) | 3 (60) | d |
| High | 8 (40) | 2 (40) | 2 (40) | 2 (40) | 2 (40) | |
| 最熟悉的游戏类型 冒险/角色扮演游戏 | 8 (40) | 3 (60) | 1 (20) | 2 (40) | 2 (40) | 0.322 |
| FPS | 3 (15) | 1 (20) | 1 (20) | 0 (0) | 1 (20) | |
| 赛车 | 3 (15) | 0 (0) | 1 (20) | 2 (40) | 0 (0) | |
| 体育 | 2 (10) | 0 (0) | 0 (0) | 0 (0) | 2 (40) | |
| None | 4 (20) | 1 (20) | 2 (40) | 1 (20) | 0 (0) | |
| 最喜欢的游戏类型 冒险/角色扮演游戏 | 10 (50) | 3 (60) | 1 (20) | 4 (80) | 2 (40) | 0.394 |
| FPS | 4 (20) | 2 (40) | 1 (20) | 0 (0) | 1 (20) | |
| 赛车 | 2 (10) | 0 (0) | 1 (20) | 1 (20) | 0 (0) | |
| 体育 | 3 (15) | 0 (0) | 1 (20) | 0 (0) | 2 (40) | |
| N.A. | 1 (5) |
数据以计数(%)或均值 ± 标准差表示。*分层标准。
3.2. 视频游戏训练时间
学生在训练的第0周到第1周显著减少了训练时间(P = 0.021),但在第1周和第2周之间未见显著减少(P = 0.221)。视频游戏组与训练周之间的交互效应不显著[F(4, 24) = 0.981,P = 0.436],表明各组在视频游戏训练分钟数随时间的减少方面无差异。然而,在分析中视频游戏组的主效应显著(P = 0.045),说明不同视频游戏组之间的游戏时长(分钟)均值存在差异:[F(2, 12) = 4.071,r = 1.19]。种族组的平均训练时间比手术游戏组长(P = 0.045)。射击游戏组的平均训练时间与种族组(P = 0.133)或手术游戏组(P = 0.806)相比均无显著差异。
各游戏类型的平均视频游戏训练时间(分钟)如表2所示。研究期间3周内各电子游戏组的视频游戏训练时间评估结果见图2。
| 表2 按类型划分的平均视频游戏训练时间(单位:分钟) | |||
|---|---|---|---|
| Week | 总体组 | 手术游戏组 | 射击游戏组 |
| 1 | 258.47 ± 39.148* | 240 ± 25.209 | 255.4 ± 20.574 |
| 2 | 220.67 ± 27.958* | 201 ± 21.909 | 225 ± 32.596 |
| 3 | 204 ± 18.822 | 206 ± 13.874 | 187 ± 8.367 |
数据以均值 ± 标准差表示。第1周和第2周之间显著降低(P值 = 0.021)。y组间差异显著(P = 0.045)。
3.3. 电子游戏表现
各电子游戏组在三次绩效评估中的总体视频游戏得分(以百分比表示)如图3所示。学生在评估0到评估1期间的平均得分显著提高(分别为1.646 与 5.830;P值 < 0.001),以及从评估1到评估2(分别为5.830 与 12.792;P值 = 0.01)。
视频游戏组与平均绩效评估分数之间存在显著的交互效应[F(2.498,14.986) = 4.711; P = 0.020],表明不同视频游戏组在评估过程中平均得分的增长方式上存在差异。如图3所示,从评估0到评估1,射击游戏组得分的增长斜率较手术游戏组和种族组更为平缓;而从评估1到评估2,情况相反,射击游戏组的平均得分增长速率快于其他两个组。种族组得分的增长速率在各次评估中相对稳定。
电子游戏组之间无显著效应(P = 0.983),表明各视频游戏组的总体电子游戏得分相似[F(2, 12) = 0.017],即与其他类型相比,某种类型并未倾向于产生更高或更低的得分。
3.4. 手术表现
3.4.1. 外科医生的评估
各手术表现标准的评分者间信度如表3所示。所有标准均得到无统计学显著性的(P > 0.05)卡帕系数,表明外科医生之间具有一致性。
| 表3 外科医生间的信度用于手术绩效评估 | |||
|---|---|---|---|
| 绩效标准 | 绩效评估0 | 绩效评估1 | 绩效评估2 |
| K* P值 (95%置信区间) | K* P (95%置信区间) | k* P (95%置信区间) | |
| 器械操作 | -0.154 0.190 (-0.527 到 0.219) | 0.231 0.198 (-0.157 到 0.618) | 0.561 0.136 (0.295–0.828) |
| 缝合质量 | 0.204 0.170 (-0.129 到 0.536) | 0.143 0.178 (-0.207 到 0.492) | 0.612 0.154 (0.311–0.914) |
| 对组织的尊重 | -0.125 0.202 (-0.522 到 0.272) | 0.421 0.184 (0.060–0.783) | 0.784 0.122 (0.545–1.000) |
| 动作与流畅性 | -0.092 0.186 (-0.457 到 0.272) | 0.280 0.179 (-0.071–0.632) | 0.746 0.113 (0.524–0.967) |
| 总体表现 | -0.188 0.063 (-0.312 到 0.064) | 0.403 0.163 (0.084–0.722) | 0.740 0.123 (0.500–0.981) |
*加权卡帕系数。
3.4.2. 对照组与游戏组
非游戏玩家(对照组)和所有游戏组的平均手术表现评分在整个研究过程中有所不同。评估时间与手术表现得分之间的交互作用具有统计学显著性[F(2,36) = 4.344,P = 0.020,partialh2 = 0.194]。因此,在为期3周的研究中,各组的评分变化方式存在差异。
在时间0和时间1,各组的手术表现得分差异无统计学意义[t(18) = 0.440,P = 0.665,以及t(18) = 1.684,P = 0.109];而在时间2,视频游戏组与对照组之间的差异具有统计学意义[t(18) = 3.485;P = 0.003,(95%置信区间 = 4.434–1.099)]。游戏组的平均得分(均值 = 18.467,标准误 = 1.55)高于对照组(均值 = 15.7,标准误 = 1.48)。
3.4.3. 电子游戏类型分析
每次评估的手术表现均值分数列于表4中。研究期间3周内各电子游戏组的分数如图4所示。
电子游戏组与手术操作评分评估时间之间的交互作用具有统计学显著性[F(6,32) = 3.980,P = 0.011,partial h2 = 0.427],表明不同电子游戏组在均值得分随研究过程的变化趋势上存在差异。在评估时间0和1时,各电子游戏组的手术表现评分之间无统计学显著差异[F(3, 16) = 1.127,P = 0.368,partial h2 = 0.174 和 F(3, 16) = 1.765,P = 0.194,partial h2 = 0.249,分别对应]。然而,在时间2[F(3, 16) = 7.634,P值 = 0.002,偏η2 = 0.589]时,视频游戏组的手术操作评分差异具有统计学显著性。射击游戏组(均值 = 3.9,标准误 = 0.86,P值 = 0.002)和手术游戏组(均值 = 2.8,标准误 = 0.86,P = 0.022)高于对照组得分。相比之下,在此评估时间点,种族组与对照组得分之间无统计学显著差异(均值 = 1.6,标准误 = 0.86,P = 0.279)。
3.4.3.1. 对照组
时间对对照组的表现评估分数具有统计学显著效应[F(2, 8) = 33.857, P < 0.005, partial h2 = 0.894]。该组在评估0和评估1之间的分数增加(均值 = 4.6, 标准误 = 0.48, P = 0.002),但在评估1和评估2之间无显著变化(均值 = 3.1, 标准误 = 0.99, P = 0.106)。评估0与评估2之间的差异也具有统计学显著性(均值 = 7.7, 标准误 = 1.2, P = 0.009)。
3.4.3.2. 射击游戏组
时间对射击游戏组的表现评估分数具有统计学显著效应[F(2, 8) = 251.782,P值 < 0.005,偏η²2 = 0.984]。射击游戏组在评估0与1之间(均值 = 5.2,标准误 = 0.46,P值 = 0.001)、1与2之间(均值 = 5.9,标准误 = 0.58,P值 = 0.002)以及0与2之间(均值 = 11.1,标准误 = 0.43,P值 < 0.005)的表现评估分数均显著提高。
3.4.3.3. 种族组
时间对种族组的表现评估分数具有统计学显著效应[F(2, 8) = 202.486,P值 < 0.005,偏η²2 = 0.981]。种族组的分数在评估0与1之间(均值 = 6.6,标准误 = 0.29,P值 < 0.005)、1与2之间(均值 = 3.2,标准误 = 0.46,P值 = 0.007)以及0与2之间(均值 = 9.8,标准误 = 0.66,P值 < 0.005)均显著增加。
3.4.3.4. SurgG
时间对SurgG组绩效评估分数的影响也具有显著性[F(2, 8) = 114.115,P值 < 0.005,偏η2 = 0.966]。该组在评估0到1之间的绩效评估分数增加(均值 = 4.1,标准误 = 0.53,P值 = 0.005),1到2之间(均值 = 5.5,标准误 = 0.59,P值 = 0.002)和0与2(均值 = 9.6,标准误 = 0.76,P值 < 0.001)。
| 表4 — 按表现评估划分的平均手术表现评分 | ||||
|---|---|---|---|---|
| 表现评估 | 对照组 | 手术游戏组 | 射击游戏组 | 赛车游戏组 |
| 0 | 8.0 ± 1.27 | 8.9 ± 1.67 | 8.5 ± 1.12 | 7.5 ± 0.93 |
| 1 | 12.6 ± 1.29 | 13.0 ± 1.22 | 13.7 ± 1.25 | 14.1 ± 0.65 |
| 2 | 15.7 ± 1.48*,** | 18.5 ± 1.46* | 19.6 ± 0.74** | 17.3 ± 1.56 |
数据以均值 ± 标准差表示。斜体数值表示整体组间比较具有统计显著性。*, **组间存在统计学显著差异。
4. 讨论
发现不同电子游戏类型对外科初学者医学生的外科技能基础发展具有不同的影响。相较于更具“可玩性”的赛车游戏,即使玩得较少,但包含更多需要掌握元素的更复杂游戏(如第一人称射击或手术模拟游戏)仍能提升表现。射击游戏比手术类游戏更难掌握,且对资深玩家的吸引力大于休闲玩家。外科受训者是时间有限的忙碌学生,可用于玩电子游戏的时间不多[12]。手术游戏似乎是促进外科技能发展的合适辅助手段。已有不止一项研究[2,3,20]建议将电子游戏作为培训外科初学者基本腹腔镜技能课程的一部分。事实上,电子游戏已被用于将认知增强特性迁移到日常任务中。在之前的一项研究中[21],接受太空堡垒电子游戏训练10小时的学员,其教官评分高于对照组。鉴于目前许多医学培训项目中外科训练时间减少,以及迫切需要识别新的外科教学范式以真正影响临床实践,电子游戏对外科技能的影响正受到广泛关注。本研究是首个受控且一项随机研究,旨在评估电子游戏以及特定的电子游戏类型对外科技能发展的效果。不同类型的电子游戏可能对技能发展产生不同影响,这一发现尚未在其他研究中被报道。
4.1. 游戏与非游戏
我们的结果与关于电子游戏对外科技能影响的数据一致,在这些数据中,玩虚拟游戏被证明可以提高外科技能[1e12]。综合分析显示,在经过3周系统的Wii训练后,本研究中的视频游戏组在外科评估中的得分显著高于对照组。尚无其他研究证实电子游戏与开放手术方式(即非腹腔镜也非内窥镜)之间存在显著正相关。在唯一一项研究传统外科技能的研究中[15],,玩电子游戏并非外科技能得分的显著预测因素。然而,该研究的参与者是具有先前外科经验的兽医学生(他们在使用各种缝合垫的训练过程中已掌握了软组织外科技能)。这可能解释了该系列研究中改善不显著的原因,因为当任务的专业水平已经较高时,电子游戏的影响可能较小。此外,该研究中使用的游戏均为任天堂Wii的奥运会模拟系列中的小游戏(飞碟射击、射箭和靶场射击)。这些直观的单目标游戏不同于本研究中使用的电子游戏。
Harper等[14]研究表明,电子游戏玩家掌握机器人缝合技术的速度比掌握内窥镜技术的速度更慢。同一项研究发现,既往乐器演奏史以及体育锻炼经历与>4年。自报电子游戏经验(小时数)被作为主要变量,样本量仅为10名学生,这可能影响了统计效力。
4.2. 可玩性
在先前的研究中,发现参与者在1周内每周训练180分钟电子游戏后,腹腔镜技能呈现出改善的趋势[6]。在本研究中,电子游戏训练时间为3周内每周约230分钟,因此与那些在3周内每周训练150至300分钟[1]或在2周内每周训练75至270分钟[12]的研究具有可比性。我们关于电子游戏训练时间的数据表明,不同电子游戏类型在外科学生中的接受程度存在差异。另一个重要观察结果是,无论游戏类型如何,学生在第1周之后的游戏时间均显著减少。这一点由组与时间之间的非显著交互效应所证实,表明各组之间训练时间的下降幅度基本相同。然而总体而言,赛车游戏的游玩时间多于其他游戏,可能是因为赛车游戏本身更具“可玩性”,其需要掌握的元素较少、目标更易区分且操作更简单。尽管无统计学显著性,但从第2周到第3周,手术游戏的游玩频率有所增加。当被问及学生们表示,在了解了每种外科手术器械的用途、每种器械在控制器上的操作方式以及每个关卡的目标后,游戏变得“更有趣”,这解释了他们在过去一周内游戏时间增加的原因。这表明,尽管手术游戏比赛车游戏更复杂,但仍保持了其可玩性。而射击游戏(如本研究中使用的这款,包含更复杂的故事情节、多种投射物类型以及除单纯的“瞄准和射击”之外的不同场景探索)属于掌握难度较高且较为复杂的游戏类型,更适合有经验的电子游戏玩家。
4.3. 复杂性
Schlickum 等人指出,只有认知负荷较高的游戏(如电脑虚拟象棋游戏)对腹腔镜模拟具有积极的迁移效应,这表明仅靠虚拟认知训练就足以影响手术表现。认知要求更高(即更复杂)的游戏可能会带来进一步的提升。在本研究中,学生每周的电子游戏得分均有所提高。这种得分的提升因电子游戏类型而异。从评估0到评估1,射击游戏组的提升较差,尤其是与手术游戏组和种族组相比。在接下来的阶段(评估1和评估2之间),提升模式有所不同:手术游戏组的表现提升趋于平稳,而射击游戏组的得分则出现了三倍的增长。手术游戏可能在本研究的3周内就被掌握了。种族组的得分在各次评估中保持稳定增长。要充分探讨每种电子游戏类型的复杂性模式,需要更长的视频游戏训练时间和更详细、集中的分析。然而,从外科手术学习的角度已经可以得出一些见解,如文中所述。
4.4. 类型分析
支持我们的假设,不同的电子游戏类型对提升手术表现的潜力具有不同影响。四组的基础手术得分相同,经过1周训练后,各组之间仍无显著差异。因此,仅1周的Wii训练不足以显著影响外科技能的发展。在Boyle等人的研究[6],中,经过相同的干预后也仅发现表现改善的趋势。在本研究中,经过3周的电子游戏训练后,电子游戏玩家组与对照组之间的手术表现得分存在差异。玩外科手术游戏和第一人称射击游戏的学生在手术表现评估中的得分高于对照组。种族组平均得分高于对照组,但差异不显著;尽管在三种游戏类型中,赛车游戏被玩的频率最高。因此,相对于游戏的“可玩性”,游戏的复杂性对手术技能发展的影响更大。这可能归因于更复杂的游戏需要更高的“注意权重”[3], ——一种知觉学习机制。因此,复杂游戏更频繁且更强烈地要求玩家提高对关键要素的意识任务以及降低对无关因素的注意力。关于射击游戏组和手术游戏组的训练时间,尽管两者对外科表现的影响模式相似,但手术模拟游戏似乎总体上更受医学生欢迎。像本研究中使用的这类以手术为主题的游戏更容易被情境化,因此可能对新手外科医生更具吸引力[20]。我们的数据表明,与《生化危机》等第一人称射击游戏相比,《创伤中心》等手术游戏在促进外科技能发展方面可能更为有效。也许后者对经验丰富的游戏玩家更有益处。然而,我们的研究表明,电子游戏可以为外科教育提供无害且具有成本效益的提升。
4.5. 局限性
尽管我们的结果指出了让医学生接触电子游戏以提升其外科技能的潜在益处,但本研究仍存在若干局限性。我们的参与率较低(21.34%),这可能是因为我们在学期末临近学生期末考试时发放了问卷。样本量较小限制了在多变量分析中作为协变量使用的问卷数据量。评分者在研究开始前未接受评估工具的培训,这可能解释了为何两位评分者之间的可靠性在每次后续评估中逐渐提高。此外,较差的评分者间信度是一个重要的限制因素。由于这些局限性,我们将本研究称为一项可行性研究。然而,本研究所采用的严谨方法论及其提供的数据足以支持进一步的研究。未来的研究应关注玩电子游戏与外科技能之间关系的不同方面,因为这可能提供高效且具有成本效益的外科培训选择。
5. 结论
不同的电子游戏类型对缺乏经验的医学生外科技能的发展产生了不同影响。更复杂的游戏,如外科手术和第一人称射击游戏,尽管游玩时间较少,但仍提升了手术表现。而赛车游戏虽然更具“可玩性”,但其对手术表现得分的提升并未显著优于非游戏玩家组。尽管仍需进一步研究,但我们的结果表明,具有复杂性和可玩性的外科手术类电子游戏可作为提升医学生手术表现的适当辅助手段。
563

被折叠的 条评论
为什么被折叠?



