前言
在什么阶段才能访问并操作DOM呢?遇到这个问题我们首先想到的是钩子函数,只有能清楚的了解钩子函数的执行顺序,才能够把握访问的节点。
1.生命周期函数(钩子函数)
本文章不是详细讲解生命周期的,故不太会详细的讲解生命周期函数,如果想详细了解声明周期的,请单独查阅其他博客文章。
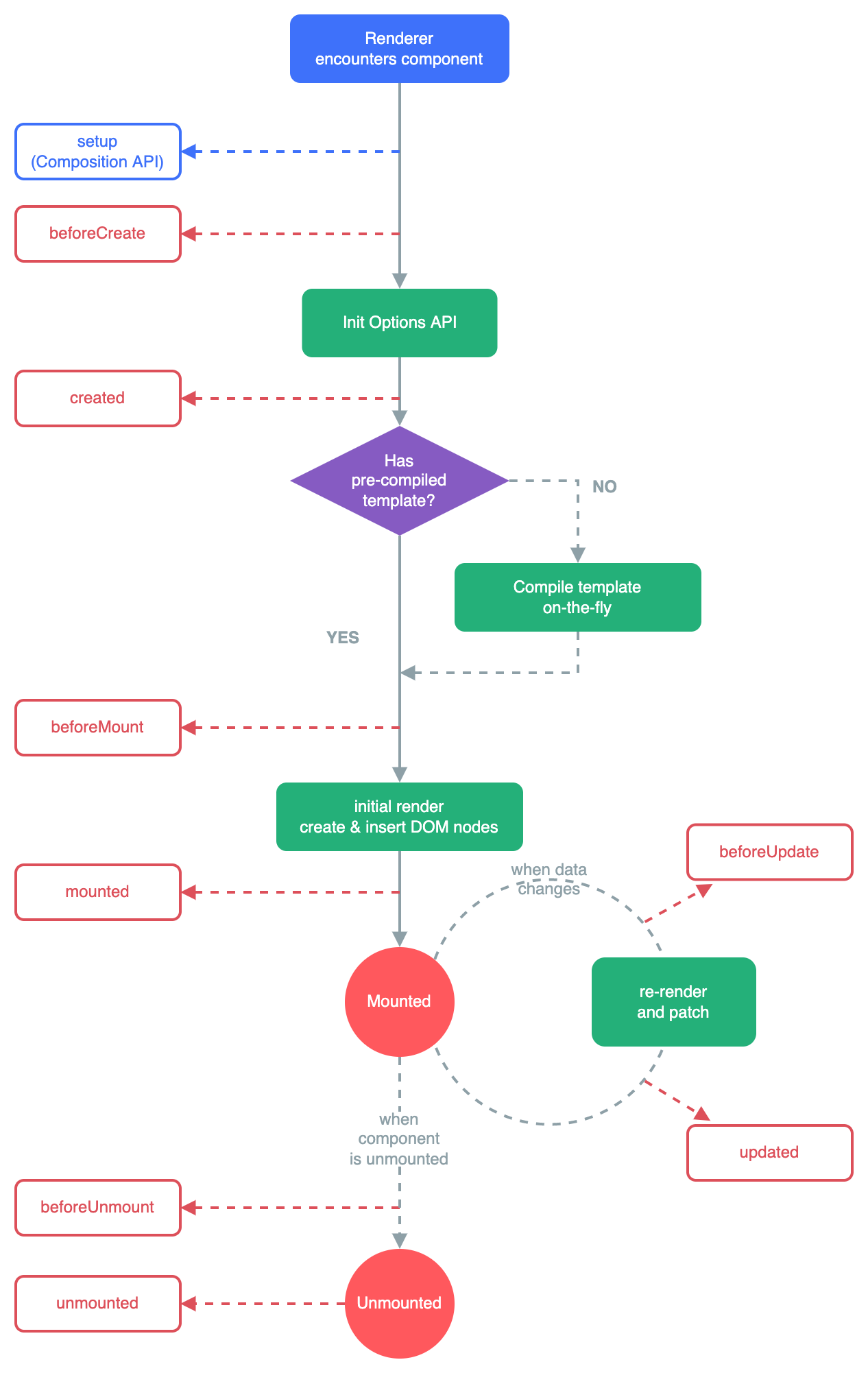
Vue实例有一个完整的生命周期,也就是说从开始创建、初始化数据、编译模板、挂在DOM、渲染-更新-渲染、卸载等一系列过程,我们成为Vue 实例的生命周期,钩子就是在某个阶段给你一个做某些处理工作设定。
生命周期图:

2.什么阶段才能调用DOM?
在此处要提一个钩子函数,那就是beforeMount函数,编译好的模板挂在开始之前被调用,相关的render函数首次被调用(虚拟DOM),实例已完成以下的配置: 编译模板,把data里面的数据和模板生成html,完成了el和data 初始化,注意此时还没有挂在html到页面上。
当钩子函数执行mounted的时候,编译好的模板挂在完成,也就是模板中的HTML渲染到HTML页面中,此时一般可以做一些ajax操作,mounted只会执行一次。
在钩子函数 mounted 被调用前,Vue 已经将编译好的模板(在此之前为虚拟模板)挂载到页面上,所以在 mounted 中可以访问操作 DOM。
博客围绕Vue展开,探讨在什么阶段可访问并操作DOM。提到需了解钩子函数执行顺序来把握访问节点,介绍了实例的生命周期,还指出特定钩子函数在编译模板挂载前后的情况,以及不同阶段对DOM操作的可行性。
1394

被折叠的 条评论
为什么被折叠?



