第三方支付:又称为第三方支付服务商,是指具备一定实力和信誉保障的独立机构,采用与各大银行签约的方式,为商户与消费者提供与银行支付结算系统接口的交易支持平台的网络支付模式。
三方支付服务:第三方支付服务商通过和银行、运营商、认证机构等合作,并以银行的支付结算功能为基础,向企业和个人用户提供个性化的支付结算服务和营销增值服务。

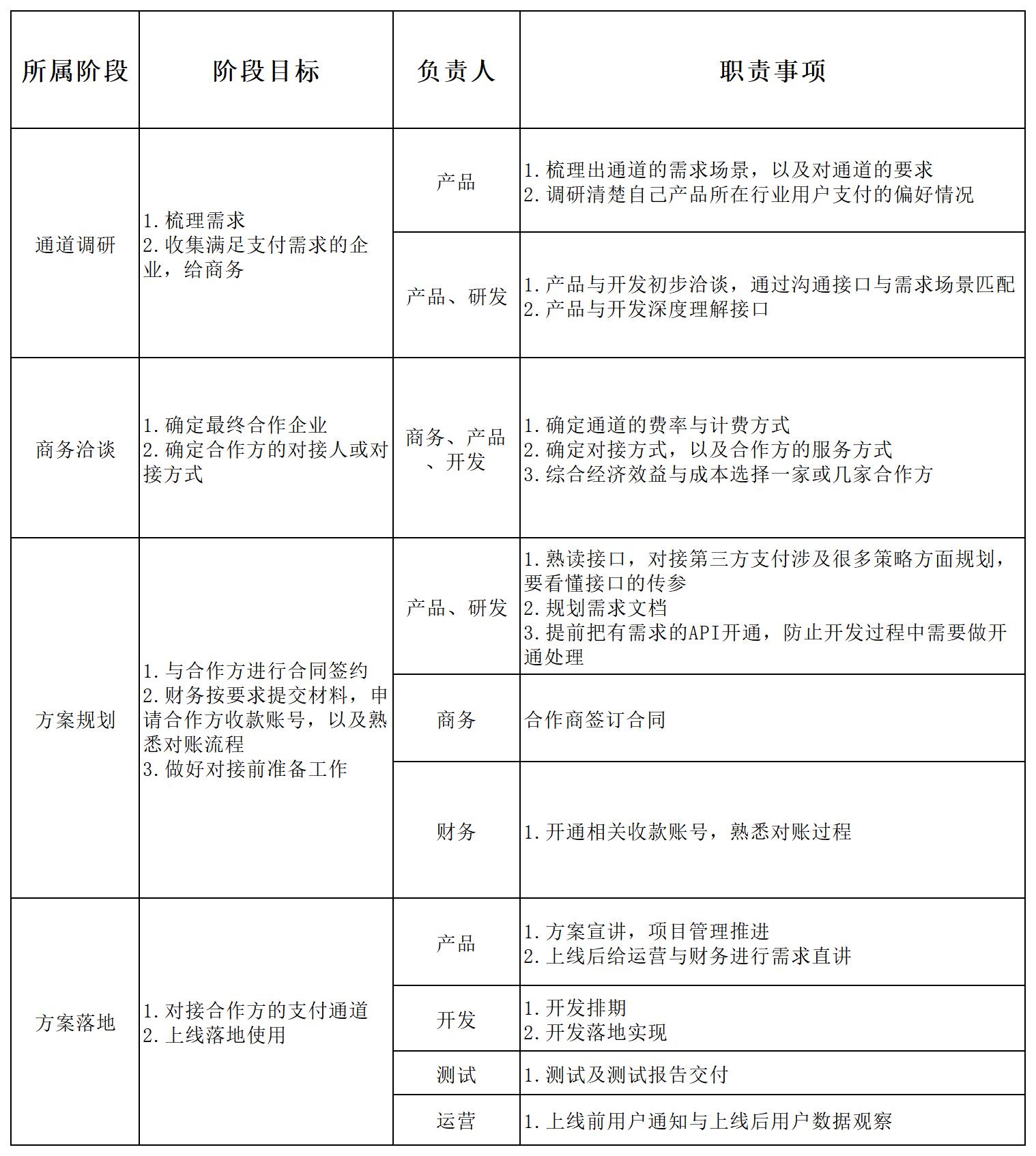
1.对接第三方支付的需求场景
1.1 支付场景
支付接口:在支付场景中调用此接口完成收款。
支付状态查询接口:在发起支付前一般调用此接口,查看该订单是否正在支付或者已经支付完成,防止产生重复支付。
1.2 售后场景
退款接口:在当交易发生之后一段时间内,由于买家或者卖家的原因需要退款时,卖家可以通过退款接口将支付款退还给买家。
退款状态查询接口:在发起退款前一般调用此接口,查看该订单是否已完成退款,防止产生重复退款。
1.3 分账场景(涉及二清)
分账接口:订单支付成功后,商户发起分账请求,将结算后的资金分到分账接收方。
查询分账结果:在发起分润前一般调用此接口,查看该订单是否已完成分润,防止产生重复分润。
请求分润退回:有一些业务场景下,用户支付后商户直接将收到的钱按比例分给到了第三方,但是后续用户如果退款的话,就需要将已分账的资金从分账接收方的账户回退。
下载账单接口:为方便商户快速查账,支持商户通过本接口获取商户离线账单下载地址,下载账单进行对账。
支付撤销(关闭)接口:系统下单后,用户支付超时,系统退出不再受理,避免用户继续下单。申请调用关单接口
2.如何选择第三方支付产品

3.选择支付产品时注意事项
3.1 支付手续费在对接之前要详细沟通
很多项目、公司在对接第三方支付时,由于第三方签约的流程比较简单,没有让商务介入,进行通道费率的洽谈,就自己开通对接,结果第三方直接按照 0.6%的手续计算,而且手续费都是按年签约的,后续想降低手续费比较麻烦。
另外,如果本身平台流水比较大的话,按照 0.6%的费率进行抽点, 一年几十万到几百万的通道费还是很高的;通常通道手续费在0.3%-0.6%之间,特别是平台流水量比较大的情况下通道手续费是可以谈到很低的。因此为了公司内部成本考虑需要让商务介入进行洽谈。
3.2 聚合支付(四方)or 三方支付?
关于选聚合支付(第四方支付)还是选择第三方支付(微信、支付宝)的问题:
(1)聚合支付(四方支付)
概述:聚合支付是融合了支付宝、微信支付、花呗、翼支付等多种支付方式的一种“包容性”支付工具。
对于消费者来说:无论是使用支付宝还是微信支付,或者其他支付工具,都可以进行支付。
对于收款方来说:不必担心消费者的支付工具与自己的收银工具冲突,而且也可以了解每个支付工具的数据(如下图):

(2)选择区别
如果公司或平台比较大,而且对于数据的安全性,系统稳定性要求很高的建议直接对接第三方支付。
如果是中小企业,为了提升接入效率(如果需要多家第三方支付时,不需要一一对接),降低通道费率,建议选择聚合支付,因为一般聚合支付的通道费率比直接对接三方的要便宜。
(3)选择聚合支付时要注意:一定要选择钱直接到账的聚合支付直接到账的方案:

非直接到账方案:

4.说在最后
对接支付是一个比较复杂的事情,若不考虑细致,会对后续支付运营造成麻烦。感谢您的耐心阅读,愿您支付无忧~
1679

被折叠的 条评论
为什么被折叠?



