最近在研究Excel数据处理,感觉能面对大数据量的挑战是一件很愉悦的事情,:)下面是批量创建商品处理流程设计图:
一个商品会包含很多属性,比如商品编号,商品名,商品简介,单价,库存,图片(图片链接,多个链接用逗号分隔)等。如何用UI引导用户创建商品见我的另一篇文章”企业应用之分多步创建商品”。我们可以用Excel中的一行来描述一个商品,比如:
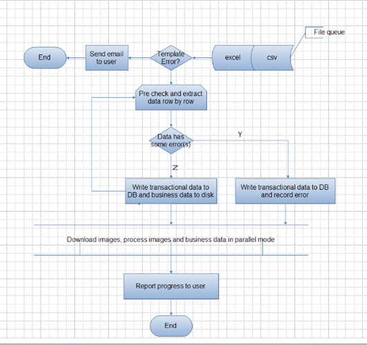
流程设计:
1) 用户上传Excel文件到FTP
2) 程序下载Excel文件到本地
3)检查Excel文件,看是否有格式错误,版本号支持等错误,如果有即时通知用户
4)检查Excel文件通过后循环将每一行数据提取出来,将行号,文件号,业务检查(比如ItemName,UnitPrice,Inventory等必填,Inventory必须大于零等)结果等事务型数据存储到数据库,如果没有任何业务异常将业务数据以XML实例的形式存储到磁盘上,等待处理。
5)循环处理第四步产生的XML实例,用以逗号分隔的图片链接下载图片,将图片放大缩小成预定义的各种格式,然后上传到图片服务器并得到真实可访问的图片链接,用以写入数据库。图片处理完成后,将业务数据写入数据库。
6)创建一批(比如总量的三分之一)商品完成后,即时通知用户当前处理进度。
为了得到好的性能可以引入多线程机制。具体实现后面再单独讨论。:)
本文介绍了一种使用Excel批量创建商品的流程设计。该流程包括用户上传Excel文件、程序进行文件验证、数据提取及存储、图片处理等步骤,并考虑了性能优化方案。


被折叠的 条评论
为什么被折叠?



