黑客入门教程(非常详细)从零基础入门到精通,看完这一篇就够了
这篇文章没有什么套路。就是一套自学理论和方向,具体的需要配合网络黑白去学习。毕竟是有网络才会有黑白! 有自学也有培训!
黑客进阶资源资料包
1.打死也不要相信什么分分钟钟教你成为大黑阔的,各种包教包会的教程,就算打不死也不要去购买那些所谓的盗号软件之类的东西。
2,我之前让你们在没有目的的时候学习linux,在学习LINUX的同时你第一个遇到的问题就是命令。作为一个黑客入门着来说你必须要懂什么是命令化系统,什么是图形化系统。
3.在你学习黑客之前你的pc肯定是windows操作系统。你需要对windows系统进行初步的了解。只是初步的了解没必要精通,因为如果你想精通我估计能累死你。注释:CMD都有哪些功能,环境变量有什么作用,注册表之类,图形化操作系统的优势,等常见的问题。
4.在接触linux和windows系统后找出自己喜欢的编程语言进行学习。比如:Clent/Server解释:客户端/服务器.Brows/Server解释:浏览器端/服务器端,我个人觉得难的是写服务器端,简单的就是浏览器端。
5.入门语言,推荐C有不推荐C,C没有毅力的人是没办法学好,因为C写出东西是比较困难的,很多人都是学一半都放弃了。这里还是推荐C++或者是JAVA。用这两个进行入门吧!因为java10年来在计算机行业都很吃香。所以今天的文章编程都会偏向java。
6.一切选择好以后开始学习基础的语法:数据类型,变量,常量,表达式,流程控制语句等,后期常用的APL等,对于这些网络上大部分教程都是英文的,希望大家可以把自己的英文能力提起来。
7.深入学习:了解你所选择的语言的编写思路和编程技巧,对象,封装,继承,多态等特性,还需要去了解设计的思路,方法的组织与调用,类之间的组织与调用等。然后自己无聊的时候可以写出一些小程序,能多写就多写。
8.会写自己的小软件的时候,这个时候就开始学习数据库,数据库不管你是干嘛的这个是必学的部分。如兴趣的话你只需要简简单单的学增 删 改 查。想要深入学习:数据库储存过程,事件处理,数据库设计示范,什么的!
黑客进阶资源资料包
9.学了数据库以后还要把数据库与WEB结合来使用。不要问为什么,因为我感觉是必须的。
10.以上东西都基本会了你就算是个WEB初级了。然后开始学习写动态WEB程序,不过HTML不支持动态。反正就是开始学:ASP PHP .NET JSP/Servlet 等代码。个人感觉需要重视的就是jsp的9大内置对象。Servlet的存货周期。了解常用的写法与技巧。反正你需要的就是实战各种实战。
如何学习网络安全
给你一个忠告,如果你完全没有基础的话,前期最好不要盲目去找资料学习,因为大部分人把资料收集好之后,基本上都是放在收藏夹吃灰,同时资料收集的多了,
学起来就会迷茫,也会让自己很有压力。
优快云大礼包:《黑客&网络安全入门&进阶学习资源包》免费分享
磨刀不误砍柴工,如果你是准备自学的话,要分步骤去进行:
- 第一步:搭建自学知识框架,具体怎么搭建学习框架,在后面我会讲;
- 第二步:按照学习框架给自己定制阶段性的学习计划和目标,最好是按周自我反馈和调整;
- 第三步:针对每周的学习计划寻找合适的自学资源,注意,只找当前需要的,不要贪多
- 第四步:找几个懂得人,和他们处理好关系,后面学习过程中遇到问题还能有人给你解答;
这些都要一步一步来,不要想着一口气吃成一个大胖子。
搭建学习框架也是有诀窍的,比如我常用的三种方式:
1.和牛人成为朋友,身边的朋友或公司的同事都可以,但要注意,记得请人家吃饭联络好感情,不然到关键时刻,很少有人会去帮你;
2.从各个博客网站上面搜索想了解的知识点路线图,然后找高赞的博文,基本上不会差,但要注意辨别真伪;
3.多找几个培训机构,看他们整理的课程大纲是什么样的,涉及哪些知识点,然后做归类汇总,具体的我就不说了,免得让大家认为我在给培训机构打广告;
废话不多说,先上一张图镇楼,看看网络安全有哪些方向,它们之间有什么关系和区别,各自需要学习哪些东西

【黑客进阶资源资料包】
在这个圈子技术门类中,工作岗位主要有以下三个方向:
安全研发
安全研究:二进制方向
安全研究:网络渗透方向
怎么入门?
聊完宏观的,我们再落到具体的技术点上来,给你看看我给团队小伙伴制定的网络安全学习路线,整体大概半年左右,具体视每个人的情况而定。
如果你把每周要学的内容精细化到这种程度,你还会担心学不会,入不了门吗,其实说到底就是学了两个月,但都是东学一下,西学一下,什么内容都是浅尝辄止,没有深入进去,所以才会有学了2个月,入不了门这种感受。
(友情提示:觉得有帮助的话可以收藏一下本篇文章,免得后续找不到)
优快云大礼包:《黑客&网络安全入门&进阶学习资源包》免费分享
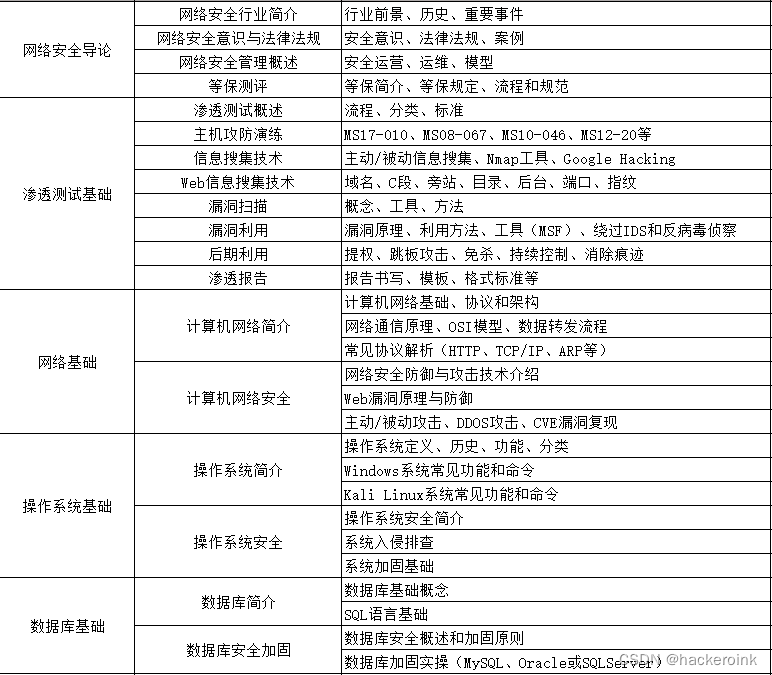
1、网络安全理论知识(2天)
①了解行业相关背景,前景,确定发展方向。
②学习网络安全相关法律法规。
③网络安全运营的概念。
④等保简介、等保规定、流程和规范。(非常重要)
2、渗透测试基础(一周)
①渗透测试的流程、分类、标准
②信息收集技术:主动/被动信息搜集、Nmap工具、Google Hacking
③漏洞扫描、漏洞利用、原理,利用方法、工具(MSF)、绕过IDS和反病毒侦察
④主机攻防演练:MS17-010、MS08-067、MS10-046、MS12-20等
3、操作系统基础(一周)
①Windows系统常见功能和命令
②Kali Linux系统常见功能和命令
③操作系统安全(系统入侵排查/系统加固基础)
4、计算机网络基础(一周)
①计算机网络基础、协议和架构
②网络通信原理、OSI模型、数据转发流程
③常见协议解析(HTTP、TCP/IP、ARP等)
④网络攻击技术与网络安全防御技术
⑤Web漏洞原理与防御:主动/被动攻击、DDOS攻击、CVE漏洞复现
5、数据库基础操作(2天)
①数据库基础
②SQL语言基础
③数据库安全加固
6、Web渗透(1周)
①HTML、CSS和JavaScript简介
②OWASP Top10
③Web漏洞扫描工具
④Web渗透工具:Nmap、BurpSuite、SQLMap、其他(菜刀、漏扫等)

恭喜你,如果学到这里,你基本可以从事一份网络安全相关的工作,比如渗透测试、Web 渗透、安全服务、安全分析等岗位;如果等保模块学的好,还可以从事等保工程师。薪资区间6k-15k
到此为止,大概1个月的时间。你已经成为了一名“脚本小子”。
优快云大礼包:《黑客&网络安全入门&进阶学习资源包》免费分享
7、脚本编程(初级/中级/高级)
在网络安全领域。是否具备编程能力是“脚本小子”和真正黑客的本质区别。在实际的渗透测试过程中,面对复杂多变的网络环境,当常用工具不能满足实际需求的时候,往往需要对现有工具进行扩展,或者编写符合我们要求的工具、自动化脚本,这个时候就需要具备一定的编程能力。在分秒必争的CTF竞赛中,想要高效地使用自制的脚本工具来实现各种目的,更是需要拥有编程能力.
零基础入门,建议选择脚本语言Python/PHP/Go/Java中的一种,对常用库进行编程学习; 搭建开发环境和选择IDE,PHP环境推荐Wamp和XAMPP, IDE强烈推荐Sublime; ·Python编程学习,学习内容包含:语法、正则、文件、 网络、多线程等常用库,推荐《Python核心编程》,不要看完; ·用Python编写漏洞的exp,然后写一个简单的网络爬虫; ·PHP基本语法学习并书写一个简单的博客系统; 熟悉MVC架构,并试着学习一个PHP框架或者Python框架 (可选); ·了解Bootstrap的布局或者CSS。
8、超级黑客
这部分内容对零基础的同学来说还比较遥远,就不展开细说了,贴一个大概的路线。

优快云大礼包:《黑客&网络安全入门&进阶学习资源包》免费分享视频配套资料&国内外网安书籍、文档&工具
当然除了有配套的视频,同时也为大家整理了各种文档和书籍资料&工具,并且已经帮大家分好类了。

1521

被折叠的 条评论
为什么被折叠?



