
在法律领域,ChatGPT 为律师、法官和法律专业学生提供广泛的支持。它能够帮助律师进行案件研究和法律文献查阅,自动化合同审查和起草,并根据案情协助法官进行司法裁决,从而提高工作效率和服务质量。
👉 GPT功能:
- GPT-4o知识问答:支持1000+token上下文记忆功能
- 最强代码大模型Code Copilot:代码自动补全、代码优化建议、代码重构等
- DALL-E AI绘画:AI绘画 + 剪辑 = 自媒体新时代
- 私信哪吒,直接使用GPT-4o

一、法律研究
ChatGPT 能协助律师进行法律研究,快速扫描和处理大量法律文本数据,提供与主题相关的信息和法律概念的解读。在理解法律原则和判例的基础上,ChatGPT 提供洞见和见解,帮助深入分析。同时,它还能根据律师需求,提供定制化解决方案,适应各种法律场景。
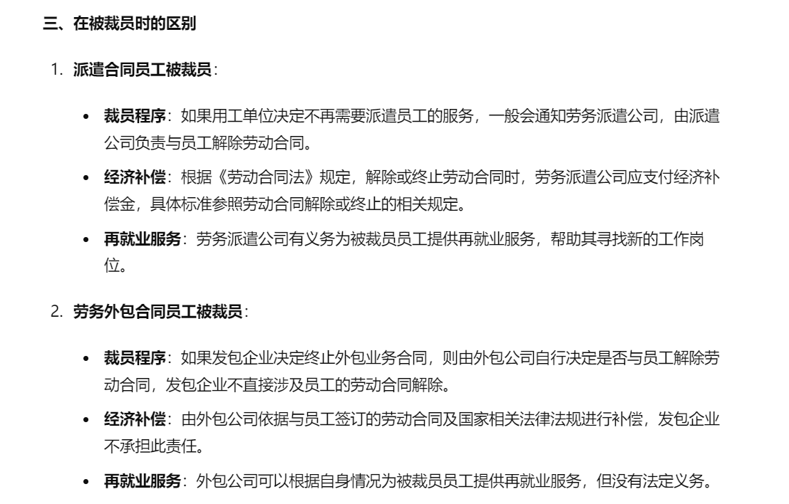
Prompt:派遣合同和劳务外包合同有什么区别?详细说一下在被裁员时的区别?

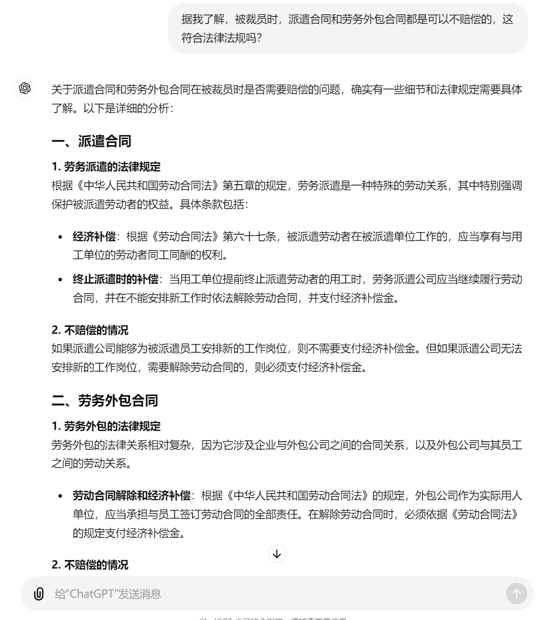
Prompt:据我了解,被裁员时,派遣合同和劳务外包合同都是可以不赔偿的,这符合法律法规吗?


二、法律条文检索
法律检索对律师至关重要,帮助他们更好地理解法律问题,为客户提供优质服务。ChatGPT 提供关键词搜索法律文件、案例、法律条款和法规的功能,快速找到所需信息;用户输入问题或查询语句,ChatGPT 从法律数据库中检索相关信息,并分析和归纳大量法律文本,如分类相关案例和提取常见法律观点等。
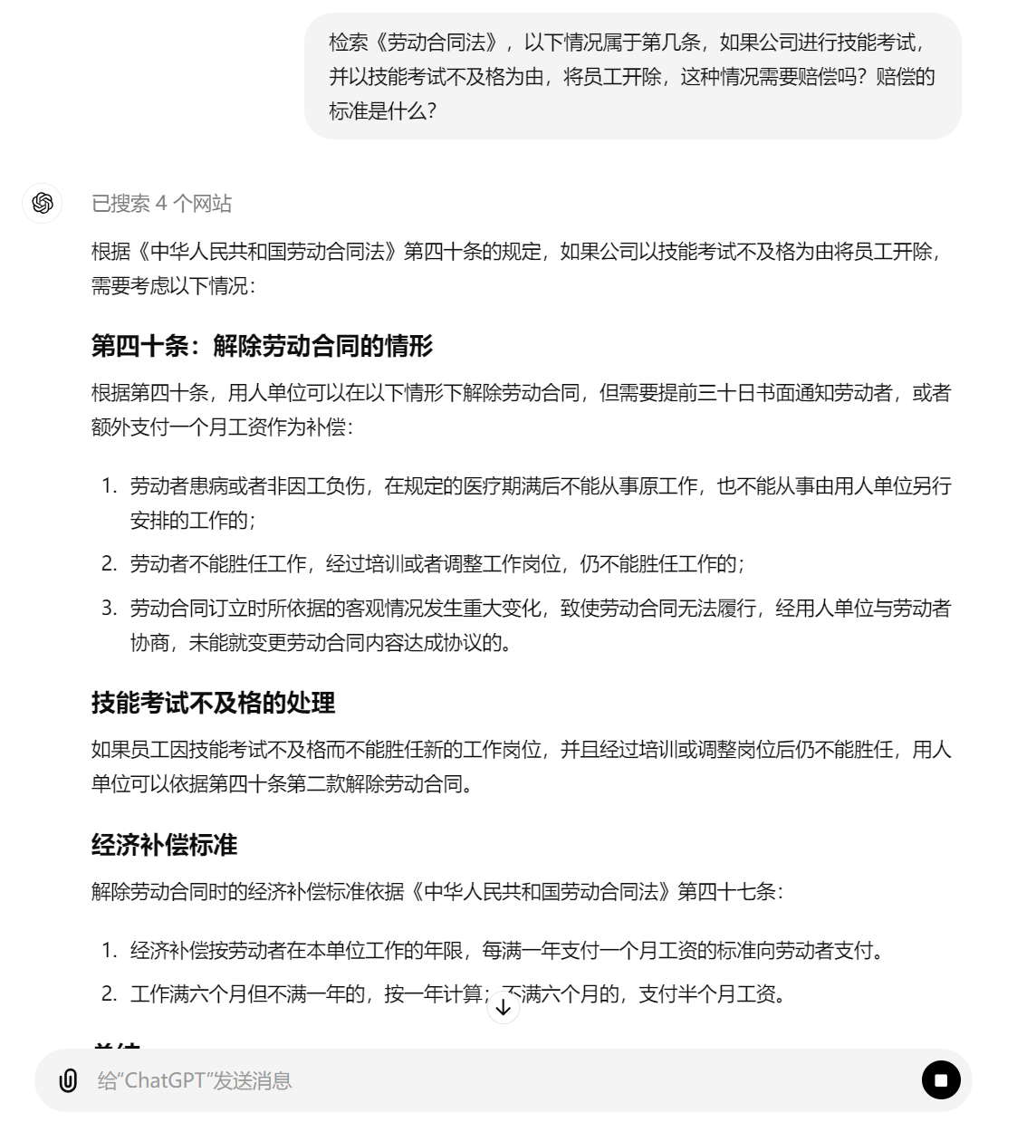
Prompt:检索《劳动合同法》,以下情况属于第几条,如果公司进行技能考试,并以技能考试不及格为由,将员工开除,这种情况需要赔偿吗?赔偿的标准是什么?

总结:
如果公司以员工技能考试不及格为由将其开除,需检查是否符合《劳动合同法》规定的合法解除劳动合同的情形。
如果不符合合法解除情形,用人单位需支付经济补偿,标准为每工作一年支付一个月工资,未满一年按相应比例支付。
用人单位应确保规章制度的合法性和公示,并严格按照法定程序解除劳动合同,以避免法律风险。
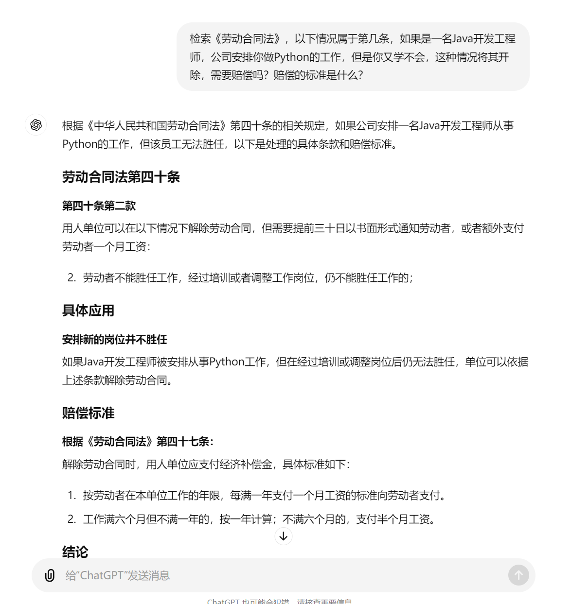
Prompt:检索《劳动合同法》,以下情况属于第几条,如果是一名Java开发工程师,公司安排你做Python的工作,但是你又学不会,这种情况将其开除,需要赔偿吗?赔偿的标准是什么?

总结
- 岗位调整的合法性:公司调整岗位应经过员工同意或符合公司规章制度的规定,并经过合理的培训程序。
- 未能胜任新岗位的处理:如果员工经过培训或再次调整岗位仍不能胜任,公司可以解除劳动合同,但应支付经济补偿。
- 经济补偿的标准:每工作一年支付一个月工资,未满一年按相应比例支付。
- 员工权利保护:员工可以通过劳动仲裁或诉讼维护自身合法权益。
Prompt:检索《劳动合同法》,未能胜任新岗位的处理的规范是第几条

三、编写法律文书
法律专业人员可以利用 ChatGPT 起草各类法律文件的初稿,如合同、法律意见书、起诉状、答辩状和专利申请书等,从而节省大量时间和精力。
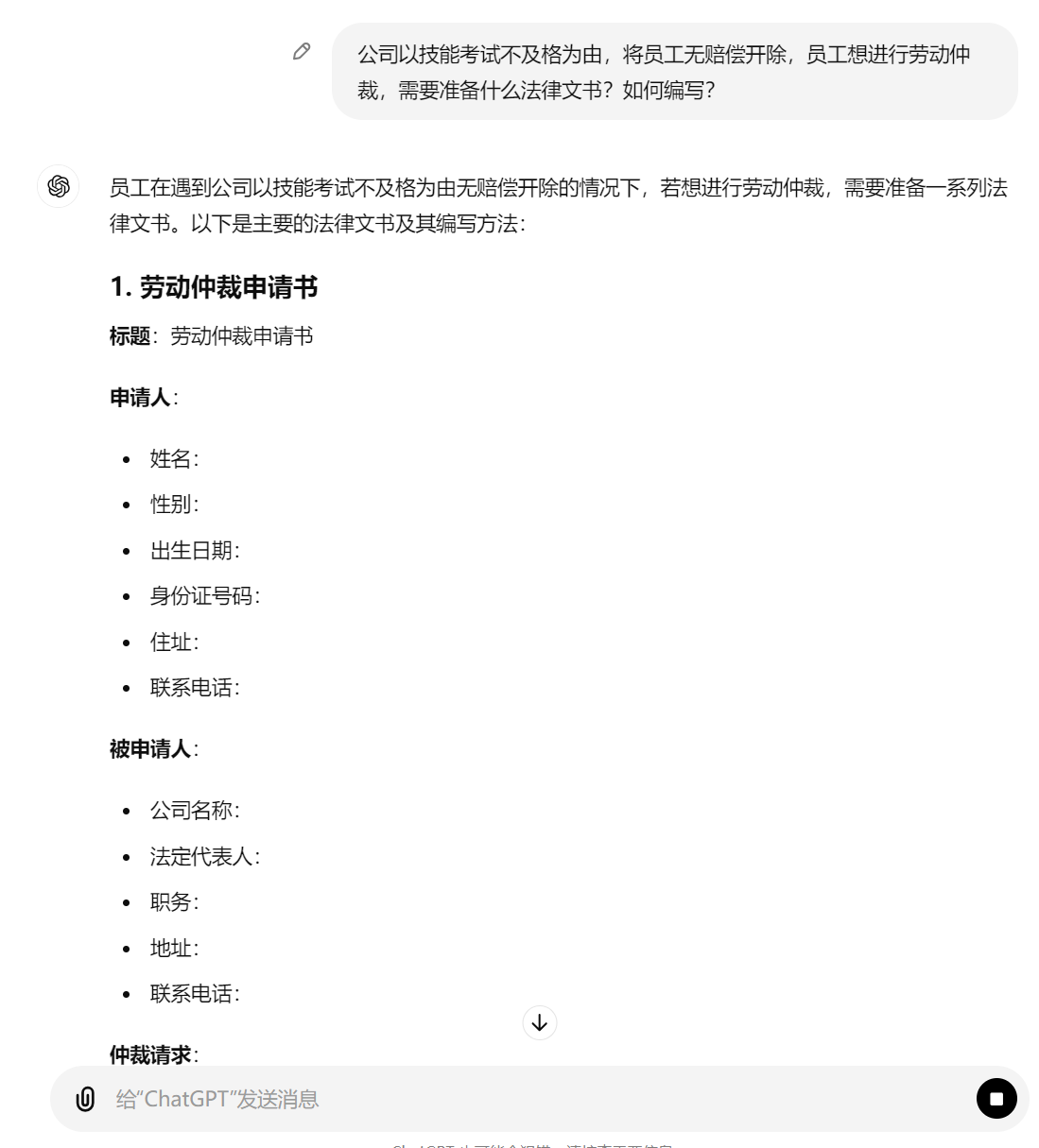
Prompt:公司以技能考试不及格为由,将员工无赔偿开除,员工想进行劳动仲裁,需要准备什么法律文书?如何编写?

证明材料清单:

四、审核法律文书
ChatGPT 能协助律师和法务人员快速审查法律文件,包括合同、起诉状和申请书等。通过识别法律文件中的法律风险和漏洞,ChatGPT 帮助工作人员提高审查效率和质量,进而为客户提供更专业、全面和准确的法律服务。
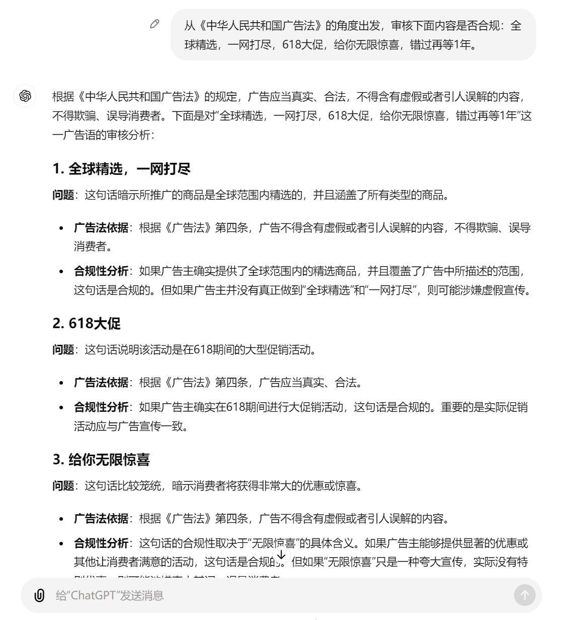
Prompt:从《中华人民共和国广告法》的角度出发,审核下面内容是否合规:全球精选,一网打尽,618大促,给你无限惊喜,错过再等1年。

总体而言,如果广告主能够确保宣传内容与实际情况一致,并能够提供相应的证据支持,这些广告语是可以合规的。但如果有任何夸大或误导消费者的成分,则可能涉嫌违反《中华人民共和国广告法》。
建议在发布广告前,仔细核实每一条宣传语的真实性,并确保能够提供相关证据支持,以避免法律风险。
五、提供法律咨询服务
ChatGPT 为公众提供法律咨询服务,解答常见法律问题,如民法典、劳动法、刑法和宪法,提供基本法律建议。对需初步了解特定法律问题或获取一般法律知识的人,这项服务非常有用。
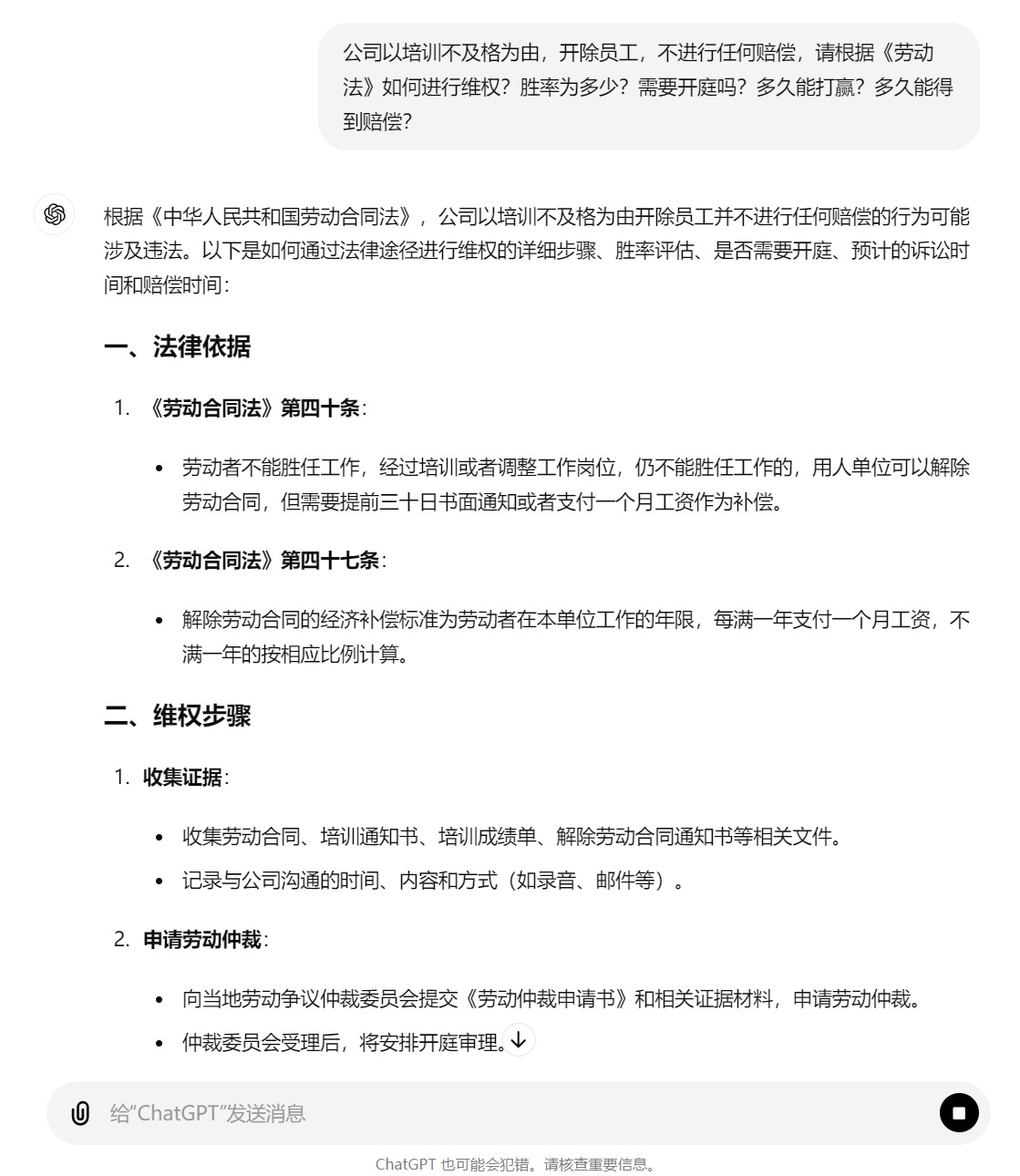
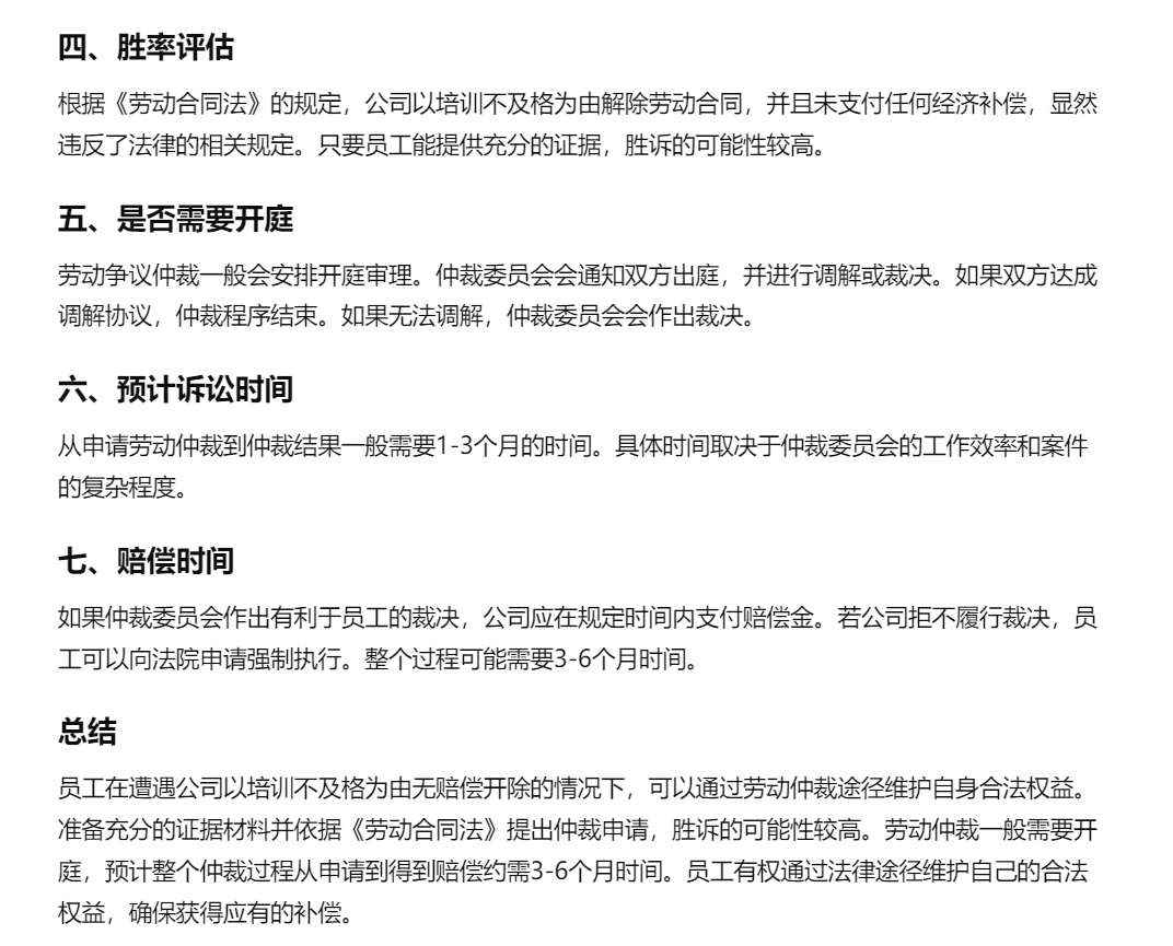
Prompt:公司以培训不及格为由,开除员工,不进行任何赔偿,请根据《劳动法》如何进行维权?胜率为多少?需要开庭吗?多久能打赢?多久能得到赔偿?



六、辅助司法判决
法律适用并非简单的引用法条,不同案件需要结合具体情况进行深入的分析和调整。在实际的司法裁判中,法官不仅要归纳出案件的焦点问题,还需要对这些问题进行全面而深入的分析,最终才能做出公正的判决。现代科技的发展,特别是人工智能技术的进步,为司法实践提供了新的工具和方法。
ChatGPT 作为一种先进的人工智能技术,可以结合案件的具体事实,分析在不同情形下需要考虑的法律因素。通过综合分析各种法律条文和相关案例,ChatGPT 能够提供有价值的法律建议,帮助法官更好地理解案件的复杂性和细节,从而做出更加公正合理的判决。
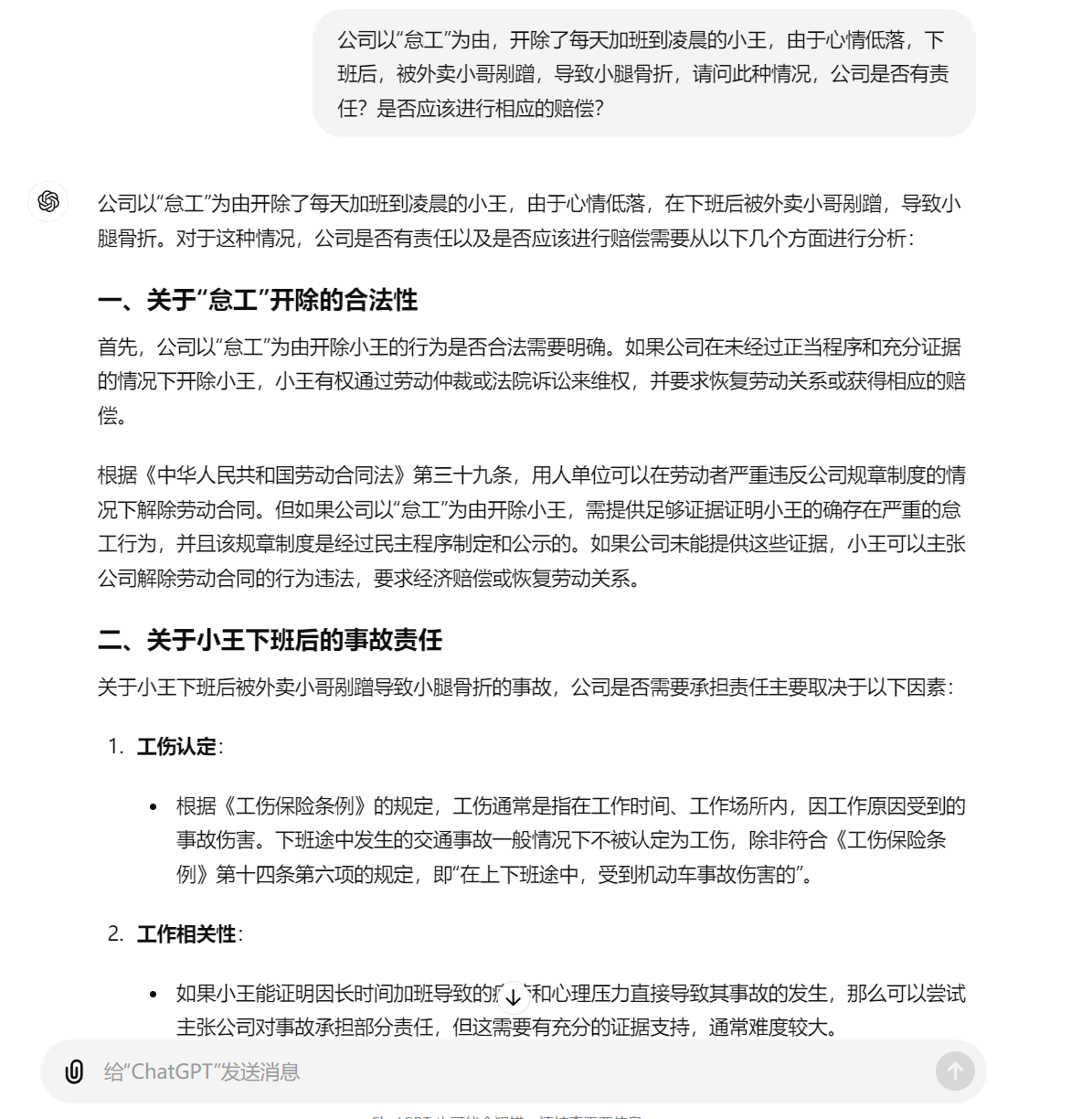
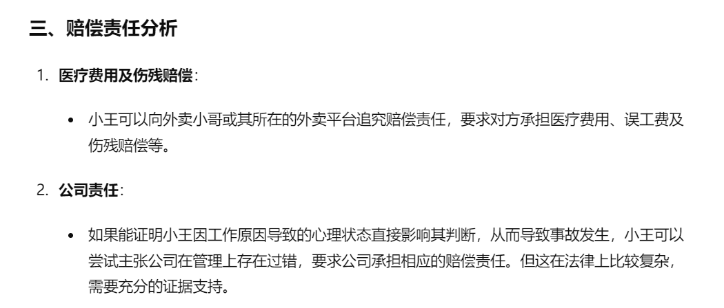
Prompt:公司以“怠工”为由,开除了每天加班到凌晨的小王,由于心情低落,下班后,被外卖小哥剐蹭,导致小腿骨折,请问此种情况,公司是否有责任?是否应该进行相应的赔偿?


👉 GPT功能:
- GPT-4o知识问答:支持1000+token上下文记忆功能
- 最强代码大模型Code Copilot:代码自动补全、代码优化建议、代码重构等
- DALL-E AI绘画:AI绘画 + 剪辑 = 自媒体新时代
- 私信哪吒,直接使用GPT-4o






