一、确定结论:一个为目标服务的结论

二、包装主题:一个打动人心的主题
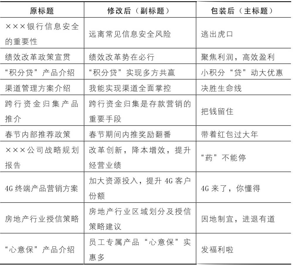
SPA主题确认法
确定主题,让表达观点明确,如果我们自己要写报告,就需要思考两个问题:
- 你要说服对方接受你什么观点;
- 如何对这个观点进行包装,让观点更有吸引力。
SPA 就是包装主题的三个基本原则,Simple【简单】、Profit【利益】、Accurate【准确】:

选题矩阵
| 包装主题 | 简单 | 准确 | 利益 | 总分 |
| 今天你赚了吗?——调绩效,促发展 | 7 | 7 | 7 | 21 |
| 大家好才是真的好——绩效考核体系的构建目标 | 7 | 7 | 6 | 20 |
| 祝您致富——绩效考核政策解读 | 6 | 7 | 7 | 20 |
本文探讨了如何运用SPA原则(Simple、Profit、Accurate)包装报告主题,以提高其吸引力。通过选题矩阵展示了如何将观点「调绩效,促发展」、「绩效考核体系构建」和「绩效考核政策解读」进行评分和包装,以实现简单、准确并具有利益导向的表达。文章旨在帮助读者理解如何构建有影响力的绩效考核相关报告。
1388

被折叠的 条评论
为什么被折叠?



