GIT的定义
定义:Git 是一个快速、可扩展的分布式版本控制系统,它具有极为丰富的命令集,对内部系统提供了高级操作和完全访问。
Git是一个开源的分布式版本控制系统,不必服务器端软件支持,使源代码的发布和交流极其方便。用以有效、高速的处理从很小到非常大的项目版本管理。
当用户从远端GIT仓库下载一个工程(project)时,这个工程的所有文件,包括版本历史,文件改动都会下载下来,这时候本地GIT就演变成了一个服务器,所有的提交(check-in)、提出(check-out)都会在这个本地服务器上执行,当你确定一项修改之后,可以再和远端仓库进行合并和同步(merge)。所以,GIT的安装和配置步骤无论在本机还是服务器上都是完全一样的。
GIT与CVS的区别
Git最大的优势在于两点:易于本地增加分支和分布式的特性。
* 分支更快、更容易。
* 支持离线工作;本地提交可以稍后提交到服务器上。
* Git 提交都是原子的,且是整个项目范围的,而不像 CVS 中一样是对每个文件的。
* Git 中的每个工作树都包含一个具有完整项目历史的仓库。
* 没有哪一个 Git 仓库会天生比其他仓库更重要。


Git本身关心档案的整体性是否有改变,但多数的CVS或Subversion系统则在乎档案内容的差异。因此Git更像一个档案系统,直接在本机上取得资料,不必连线到host端取资料回来。
GIT的工作原理
1.分布式,每个克隆或更新远程仓库的用户都拥有一份最新的完整的仓库。
2.分支结构,不要直接操作remote的远程分支,应该首先checkout一份到本地分支。远程分支是指与远程仓库上同步的分支,而你所有的操作应该是在你的本地分支上操作。
3.时刻记得你在那个分支下工作,因为你切换到任何分支都不会改变本地目录。(无论是建立新的branch,还是在branch之间切换都一条命令完成,不需要建立多余的目录。)
4.“origin”代表远程仓库,为默认的远程仓库别名。
5.git的分支仅仅是一个提交的标记,而不是目录。与svn的目录式分支结构不同。(branch之间merge(合并)时,不仅代码会merge在一起,check in历史也会保留,这点非常重要。)
6.仓库的意义是整个代码仓库,本地分支/远程分支,都是你本地仓库中的分支。
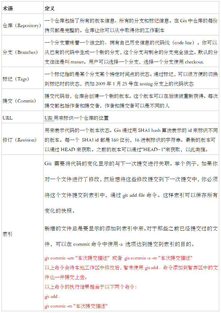
GIT的基本术语

Git是一个快速、可扩展的分布式版本控制系统,强调本地工作流程和离线提交。其主要优势在于分支管理和分布式特性,如易于创建和切换分支、离线提交及原子性操作。与CVS等传统版本控制系统相比,Git更注重整体档案的变更,而非单个文件的差异。Git的工作流程包括本地仓库的使用、远程仓库的交互以及通过分支进行开发。关键词包括:Git、版本控制、分布式、分支、CVS区别、工作原理。

被折叠的 条评论
为什么被折叠?



