文章目录
1、星巴克咖啡订单项目
星巴克咖啡订单项目(咖啡馆):
- 1)咖啡种类/单品咖啡:Espresso(意大利浓咖)、ShortBlack、LongBlack(美式咖啡)、Decaf(无因咖啡)
- 2)调料:Mik、Soy(豆浆)、Chocolate
- 3)要求在扩展新的咖啡种类时,具有良好的扩展性、改动方便、维护方便
- 4)使用 OO 的来计算不同种类咖啡的费用:客户可以点单品咖啡,也可以单品咖啡+调料组合
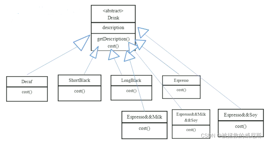
2、方案 1-解决星巴克咖啡订单项目(较差的方案)

方案 1-解决星巴克咖啡订单问题分析
- 1)Drink 是一个抽象类,表示饮料
- 2)description 就是对咖啡的描述,比如咖啡的名字
- 3)cost 方法就是计算费用,Drink 类中做成一个抽象方法
- 4)Decaf 就是单品咖啡,继承 Drink,并实现 cost
- 5)Espresso && Milk 就是单品咖啡+调料,这个组合很多
- 6)问题:这样设计,会有很多类。当我们增加一个单品咖啡,或者一个新的调料,类的数量就会倍增,出现类爆炸
3、方案 2-解决星巴克咖啡订单项目(好点的方案)
前面分析到方案 1 因为咖啡单品+调料组合会造成类的倍增,因此可以做改进,将调料内置到 Drink 类,这样就不会造成类数量过多。从而提高项目的维护性(如图)

说明:Milk、Soy、Chocolate 可以设计为 Boolean,表示是否要添加相应的调料
方案 2-解决星巴克咖啡订单问题分析
- 1)方案 2 可以控制类的数量,不至于造成很多的类
- 2)在增加或者删除调料种类时,代码的维护量很大
- 3)考虑到用户可以添加多份调料时,可以将 hasMilk 返回一个对应 int
- 4)考虑使用装饰者模式
4、装饰者模式
定义
1)装饰者模式:动态地将新功能附加到对象上。在对象功能扩展方面,它比继承更有弹性,装饰者模式体现了开闭原则(OCP)
2)这里提到的动态的将新功能附加到对象和 OCP 原则,在后面的应用实例上会以代码的形式体现,请同学们注意体会
原理
- 1)装饰者模式就像打包一个快递
- 主体:比如陶瓷、衣服(Component)
- 包装:比如报纸填充、塑料泡沫、纸板、木板(Decorator)
- 2)主体(Component):比如前面的 Drink
- 3)具体的主体(ConcreteComponent):比如前面的各个单品咖啡
- 4)装饰者(Decorator):比如各调料
- 4)Component 与 ConcreteComponent 之间,如果 ConcreteComponent 类很多,还可以设计一个缓冲层,将共有的部分提取出来,抽象成一个类

5、装饰者模式解决星巴克咖啡订单项目

说明
- 1)Drink 就是抽象类 Component
- 2)ShortBlack 单品咖啡就是具体的主体
- 3)Decorator 是一个装饰类,含有一个被装饰的对象(Drink)
- 4)Decorator 的 cost 方法进行一个费用的叠加,递归地计算价格
装饰者模式下的订单:2份巧克力 + 一份牛奶的 LongBlack

说明
● 1)Milk 包含了 LongBlack
● 2)一份 Chocolate 包含了 Milk + LongBlack
● 3)一份 Chocolate 包含了 Chocolate + Milk + LongBlack
● 4)这样不管是什么形式的单品咖啡 + 调料组合,通过递归方式可以方便的组合和维护
UML类图

核心代码
// 抽象主体
public abstract class Drink {
private String desc;
private Float price;
public String getDesc() {
return desc;
}
protected void setDesc(String desc) {
this.desc = desc;
}
public Float getPrice() {
return price;
}
protected void setPrice(Float price) {
this.price = price;
}
public abstract Float cost();
}
// 具体主体
public class Coffee extends Drink {
@Override
public Float cost() {
return super.getPrice();
}
}
public class Decaf extends Coffee {
public Decaf() {
setDesc("无因咖啡");
setPrice(20.0f);
}
}
public class Espresso extends Coffee {
public Espresso() {
setDesc("意大利浓咖");
setPrice(30.0f);
}
}
public class ShortBlack extends Coffee {
public ShortBlack() {
setDesc("短黑咖啡");
setPrice(40.0f);
}
}
public class LongBlack extends Coffee {
public LongBlack() {
setDesc("美式咖啡");
setPrice(50.0f);
}
}
//装饰者
public class Decorator extends Drink {
private Drink drink;
public Decorator(Drink drink) {
this.drink = drink;
}
@Override
public Float cost() {
return super.getPrice() + drink.cost();
}
}
public class Milk extends Decorator {
public Milk(Drink drink) {
super(drink);
setDesc("牛奶");
setPrice(3.0f);
}
}
public class Soy extends Decorator {
public Soy(Drink drink) {
super(drink);
setDesc("豆浆");
setPrice(4.0f);
}
}
public class Chocolate extends Decorator {
public Chocolate(Drink drink) {
super(drink);
setDesc("巧克力");
setPrice(5.0f);
}
}
// 调用者
public class CoffeeBar {
public static void main(String[] args) {
Drink drink = new Espresso();
System.out.println("意大利浓咖:" + drink.cost() + "美元"); // 意大利浓咖:30.0美元
drink = new Milk(drink);
System.out.println("意大利浓咖 + 1份牛奶:" + drink.cost() + "美元"); // 意大利浓咖 + 1份牛奶:33.0美元
drink = new Chocolate(drink);
System.out.println("意大利浓咖 + 1份牛奶 + 1份巧克力:" + drink.cost() + "美元"); // 意大利浓咖...:38.0美元
drink = new Chocolate(drink);
System.out.println("意大利浓咖 + 1份牛奶 + 2份巧克力:" + drink.cost() + "美元"); // 意大利浓咖...:43.0美元
}
}
6、JDK 源码分析
Java 的 IO 结构,FilterlnputStream 就是一个装饰者
核心代码
// 是一个抽象类,即Component
public abstract class InputStream implements Closeable {}
// 是一个装饰类,即Decorator
public class FilterInputStream extends InputStream {
protected volatile InputStream in;
protected FilterInputStream(InputStream in) {
this.in = in;
}
}
// FilterInputStream子类,也继承了被装饰的对象 in
public class DataInputStream extends FilterInputStream implements DataInput {
public DataInputStream(InputStream in) {
super(in);
}
分析
- 1)InputStream 是抽象类,类似我们前面讲的 Drink
- 2)FileInputStream 是 InputStream 子类,类似我们前面的 DeCaf、LongBlack
- 3)FilterInputStream 是 InputStream 子类,类似我们前面的 Decorator,修饰者
- 4)DataInputStream 是 FilterInputStream 子类,类似前面的Milk,Soy等,具体的修饰者
- 5)FilterInputStream 类有protected volatile InputStream in;,即含被装饰者
- 6)分析得出在 JDK 的 IO 体系,就是使用装饰者模式
173

被折叠的 条评论
为什么被折叠?



