摘要: 针对传统的水质检测仪器存在因体积过大使用不便,检测参数单一以及不能对水质进行实时监控显示的问题,设计了一款便携式水质在线检测仪。设计以STC8A8K64S4A12单片机为控制器,由温度采集模块、pH测量模块、TDS检测模块等完成水质的温度、pH及TDS参数的检测;通过esp8266无线模块、手机App模块的设计与应用,实现手持式监测功能,结合C语言程序设计,最终实现了一种智能型便携式的水质检测仪。测试结果表明,该系统操作简单方便,准确度较好,具有广泛的应用前景。
引言
在日常生活中,对日常普通人来说,这样的工作是不现实的。中国在多参数水质检测仪技术开发和产品生产方面成果较好,可自动检测pH、溶解氧、水温、浊度和导电率等5种参数,但是价格较高,不适宜在民用生活中使用。[6-7]。为了保证饮用水的水质安全,不仅需要在水源处对水质检测进行把关,还需要将水质检测工作落实到千家万户中去,这样才能真正的保证饮用水的安全。作为民用产品,便携式及低廉的产品价格是基本要求,满足这一要求的水质测试仪应具有小型、低成本、便捷和实用性特点,因此,本设计以单片机技术为基础,采用内嵌式AD转换模块实现模数的转换,从而实现小型便携式的智能水质检测器。
1,系统硬件电路设计
系统主要以STC8A8K64S4A12单片机为主控芯片,围绕单片机设计了电源模块、温度采集模块、pH值采集模块、TDS采集模块、WiFi通信模块、OLED显示模块等,其系统结构框图如图1所示。

图1系统结构框图
1.1主控制器的选型
拟采用STC8系列的单片机。由于STC8系列MCU使用了比现有的8051快12倍的超高速8051核心[8-9]。不需要外部晶振和外部复位电路,减小体积的同时,也极大地方便了设计。内置15通道的12bits高精度ADC,速度最快可达800K,对于水质检测仪中模拟量输出的传感器具有良好的采集能力[10]。所有的GPIO均支持4种模式,分别为高阻输入、开漏输出、强推挽输出和准双向口。在数字信号采集和处理中有速度和稳定性的双重优势。故本设计选择型号为STC8A8K64S4A12的单片机作为主控芯片。
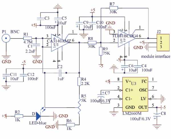
1.2pH检测电路设计
pH检测模块电路设计如图2所示,pH电极测量后产生的mV信号通过BNC接口输出,输出到pH模块通过电路来实现信号的滤波放大,将极小的mV电压信号放大为0~5V电压信号,放大后的信号由J2端口输出到单片机[11]。

图2 PH 检测电路
其中LM2 660M为开关电容转换器[12],可将输出电压稳定在1.5~5.5V范围内,这是电压信号的最佳状态。CA3104AMZ运算放大器可以将微弱的mV电压信号放大,它是结合了高压PMOS晶体管和高压双极晶体管在单片芯片上优点的产品,可以给电路提供一个特别高的输入阻抗以及特别低的输入电流,同时它还有特别高的效率。
输出信号的比值关系为59.16 mV/pH,在25℃时0V单片机接收到的pH为7。pH探头输出的信号大小与温度成比例关系,液体温度越高影响越大,R6电阻的作用是温度补偿。从pH=7开始,集成放大器CA3104AMZ将接收到的探头信号放大,输出电压为正负100 mV/pH的信号。然后第2级反相和偏置运放TL081BCDG4的作用是调整探头输出信号,使信号在一个有效的区间内,使输出信号能一直与pH成比例关系。D1是静电保护二极管也是通电指示灯,R5的作用是在温度补偿不足时根据标准液手动调节输出大小。pH值检测电路由J2端口输出电压Vout为:

式中:Vin为pH电极的输出信号即BNC端口电压信号,VD1为D1的稳定电压均值。
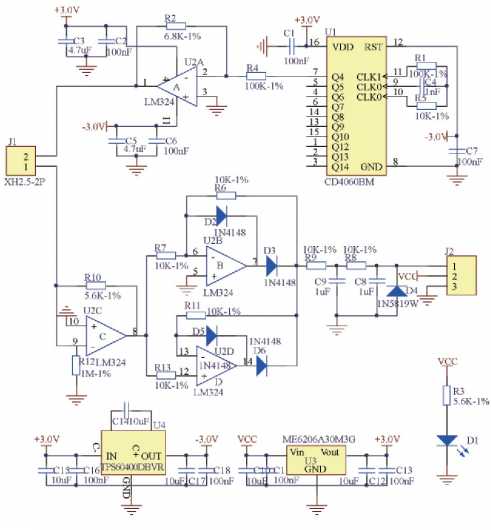
1.3TDS检测电路设计
本文设计采用数字TDS水质传感器,其电路原理图3所示,内部集成高精密放大电路、温度测量校准电路和低压差线性稳压电路。温度一直是影响pH值测量的重要因素,pH的精度和测量长期稳定性大部分是由温度决定的,因此本设计在AD采集电路中设计了预处理电路,具有低温漂、高稳定性和高精度的特点。
采用的是低偏置电流、低失调漂移信号放大器LMV324,LMV324四路低电压轨至轨输出运算放大器是专门为低压操作而设计的,它有4个频道数,典型偏移量5μV,输入偏置电流最大值250 000pA,共模抑制比65dB。TPS60400DBVR电荷泵为放大电路提供负输入电压,它可以将1.6~5.5V的输入电压直接转置为固定的负输出电压[13]。
由于它可以接受输入电压范围较大,一般只要有5或3.3V的预置整理电源供电,本文设计直接由模块上的VCC供电。ME6206A30M3G是一种低压差线性稳压芯片,它具有高精度、低功耗的特点,它能提供具有显著小电压降的电流,它将输入的5V电压降为3V后线性稳定输出给放大电路。探针的信号由J1端口流入,信号放大整理后J2端口输出到单片机。
2,系统软件程序设计
主程序部分采用顺序结构,程序启动后进行初始化,然后通过串口迅速进行温度采集,温度返回后数字型数据采集模块pH模块、TDS模块开始检测,随后进行AD采样变换为模拟输入量,并进行标度变换对数据做进一步处理。数据采集处理结束后将数据显示到OLED屏幕,然后将数据暂存到数据发送寄存器中,通过ESP8266模块WiFi信号发送至手机App。主程序流程如图4所示。

图3 TDS检测电路

图4系统主流程
2.1延时子程序设计
由于TDS和pH采样需要温度补偿,之后还要进行ADC采样及标度变换,所以在系统采集到温度之后需要一定的延时来等待TDS和pH的显示,因此设计了延时子程序来缓冲等待这一过程。24 MHz主频下在示波器上看一个语句的时间大概是0.8μs,本设计首先设了0.8μs的倍数4μs,再用函数将其增加至1ms,最终延时1s。在系统供电之后直接读取温度,延时1s后读取ADC采样数据。
2.2OLED显示程序设计
本文设计使用的是OLED显示器,与单片机的接口采用了I2C连接方式,在设计程序时需要根据连接方式进行。在程序开始执行之后首先初始化屏幕,然后开始写入数据或命令,数据标志表示为0,命令的标志表示为1。而后开始读取数据,数据读取之后还要设置以下显示参数:页地址、显示位置列低和列高地址、起点坐标、显示模式等。显示完成后关闭OLED进入清屏函数,清屏完成后屏幕是黑色的,和未通电点亮时一样。
2.3无线通信设计
为了实现最终的智能化水质检测,使人们在手机上能对日常用水的水质实时了解,采用无线通信的方式完成手机App在线监测。本设计采用专用的ESP8266模块实现联网与云端进行数据传输[14-15],由机智云平台可以提供手机端App的设计。
首先要在机智云开发者中心注册一个机智云的开发者账号,注册完成后选择个人项目创建一个新产品,填写一些基本的信息,产品的名称是“智能水质检测仪”,技术方案为WiFi/移动网络方案,保存之后就会产生项目的基本信息;其次,创建数据节点,考虑到主要检测水质的3个参数,本设计创建了3个数据点,设置3个节点名称分别是温度、pH和TDS;
再次,在手机上安装机智云通用版本的App,安装完成后登陆个人账号,在机智云官网下载ESP8266模块专用固件,专用固件在数据节点创建创建完成后即可下载使用,固件下载完成后,使用串口调试器将WiFi模块连接到电脑上,使用固件自带的下载程序刷新固件,并对机智云固件进行装载,装载完成后,WiFi成为基于机智云手册的无线透传模块;最后,设备与App通信时,需要先连接到机智云服务器,等待服务器传输回来的数据,当产品配置完成后,发送生成的PK代码和密钥,服务器对产品进行检测后,系统可以传输温度、pH、TDS等信息来实现数据上传,上传完成后接入网络的手机App即可读取数据。
3,硬件调试结果
为了验证上述设计的正确性和可行性,搭建硬件调试平台。为了防止硬件损害和测试的方便性,系统上电调试时将DS18B20、pH电极和TDS探针都插入了自来水溶液中,如图5(a)所示,水质温度、TDS及pH参数值分别为22.3、99和6.85,从中可知,生活中的自来水温度、TDS及pH值参数在人们健康范围内,是达标的;当改变水质pH值,再次测量,结果如图5(b)所示,水质参数分别为22.2、102及8.95,由于无预热及制冷,水温基本没有发生变化,但是水质的pH值明显发生了改变,从而引起了水质TDS的变化。
由显示结果可知,该系统测试结果准确;最后,为了实现可手持监测,通过WiFi模块联网与手机端App同步显示,即在手机接入系统WiFi之后打开手机App,通信结果如图6所示。经过实际的操作验证,本设计实现了硬件系统与手机App同步显示测量结果,与市场现有水质测试仪相比,该测试仪体积小、操作简单、成本低,且迎合当前用户潮流需求,将测试结果由手机APP进行实时查看,实现了线下线上同时监测,满足用户对智能型水质检测仪的需求。

图5 系统测试

图6手机app
4,结论
本文阐述了一种便携式智能水质检测仪的设计。介绍了pH检测电路、TDS检测电路等主要硬件的结构、工作原理,及软件程序设计中的核心子程序,最后通过硬件平台的测试,验证了该检测仪具有体积小、成本低、可携带、实时显示等多种功能,从实时应用角度出发,方便了人们对水质状况的实时在线检测需求,具有广泛的市场应用前景。
针对传统水质检测仪存在的问题,设计了一款基于STC8A8K64S4A12单片机的便携式水质在线检测仪。该检测仪集成了温度、pH值和TDS检测模块,并通过esp8266无线模块和手机App实现了手持式监测功能。测试结果显示,该系统操作简便、准确度高,适用于家庭日常水质监测。
4495

被折叠的 条评论
为什么被折叠?



