本文由开发者分享的一款基于机智云开发设计的智能语音鱼缸。
最终实现的功能有:
1、采用高精度智能AI语音模块设计
2、实现语音控制换水,喂食,清洗操作
3、实现手机APP远程监测控制,
4、完全无人自动控制
5、实现温度,水位,浊度,光强的测量
6、实现定时换水,定时喂食,定时补氧,自动加热,自动换水
7、温度过高自动换水
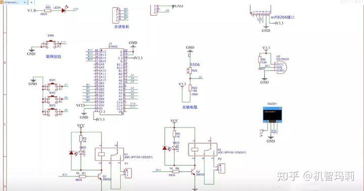
本视频以智能语音鱼缸,按照如下图所示的文件内容目录,详细讲解机智云代码,如主要文件、相关函数、功能定义与数据点的关系、鱼缸电路图详解等内容,方便新手快速入门。



如果更倾向于阅读文字版本代码详解,则可参考机智云官方文档。

本文通过一个基于机智云开发的智能语音鱼缸实例,详细讲解了如何实现高精度AI语音控制、手机远程监测、自动化鱼缸管理等功能。涉及内容包括关键文件、函数解释、电路图分析,适合新手快速学习智能硬件开发。
1万+

被折叠的 条评论
为什么被折叠?



