用于低功率应用的降压型开关电容转换器的设计与分析
摘要
一种用于输入为1.8伏电池供电设备的高效电容式转换器。该开关电容降压转换器采用二进制分辨率技术,可在不同输出侧负载电压下保持高效率,即使电压低至200毫伏以下,仍能维持高效率。为了支持0.18–0.8伏的亚阈值输出电平,所提出的电路被设计成多个层级。所提出的开关电容变换器通过遵循特定的开关机制,帮助我们获得诸如G= 1/3、1/2、2/3、1、1/4等增益比。该提出电路构建于常规的低功耗180纳米CMOS技术中。仿真输出显示了开关电容降压转换器的增益优化效果。本文中,开关电容变换器启动了一项环形振荡器应用。
引言
在数字系统中,通过使用集成直流‐直流转换器可以将功耗降至最低。
该直流‐直流转换器通过接收直流输入电压来产生直流输出电压。直流‐直流转换器的输出电压与其输入电压不同。根据用于能量存储和能量传输操作的元件,直流‐直流转换器主要有两种重要方法:基于电感器的转换器和开关电容转换器。在大多数应用中,基于电感器的转换器通过添加电感器作为能量存储和传输模块,成为电源的唯一解决方案。近年来,便携式电子设备的尺寸不断缩小,同时负载电流和供电电压等参数也有所降低[1]。因此,在紧凑空间应用中,对于负载电流处于10毫安至500毫安范围的情况,通常采用不使用电感器的转换器。这些无电感器转换器可封装在微型封装中,并可在最小静态电流下运行。
DC‐DC转换器通过提供可变亚阈值负载电压来降低超低功耗系统中的功耗。当能量从电源传输到负载时,电容器被用作临时能量存储元件,通过开关电容变换器实现该功能。飞跨电容器通过升压和降压操作完成能量传输。这种能量传输是通过开关实现的。基于开关电容的降压转换器的作用是将输入电压Vin转换为期望的输出电压Vo,并通过开关和电容器向负载提供输出功率。
在电池供电系统中,通过使用开关电容变换器可以减少片外设备的数量。开关电容变换器在开关和电容器的尺寸设计方面也具有灵活性。
降压型DC‐DC转换器或基于降压的DC‐DC转换器在工业中被用作负载转换器[2]。与其他所有转换器相比,降压型降压转换器的结构非常简单。它还具备成熟的电源方法以实现必要的降压转换。高密度电源和电路的效率主要被考虑应用于现代电子设备中。通过提高开关频率,可以减小磁性元件和储能电容器的尺寸。
这里采用了9开关降压型开关电容变换器和10开关降压型开关电容转换器[3]。它基于开关技术工作。该降压型开关电容变换器根据1/3,1/2,2/3,3/4,1,1/4等增益比工作。根据增益比进行开关操作,以获得期望的输出[4]。在1.8伏输入下,所获得的输出落在0.1至1.2伏范围内。
2. 架构
图1 表示一个包含9个MOS晶体管(用作开关)和两个用于充放电的飞跨电容器的电路 [5]。此处,MOS晶体管通过直流电压控制其导通或关断。当直流电压为高电平时,PMOS处于关闭时,它充当开路。当直流电压较低时,PMOS导通并充当短路。当直流电压较高时,NMOS导通并充当短路[6]。当直流电压较低时,NMOS关闭并充当开路。从该电路可获得以下增益比:1, 1/2, 2/3, 3/2 图2‐11。
3. 提出的开关电容变换器
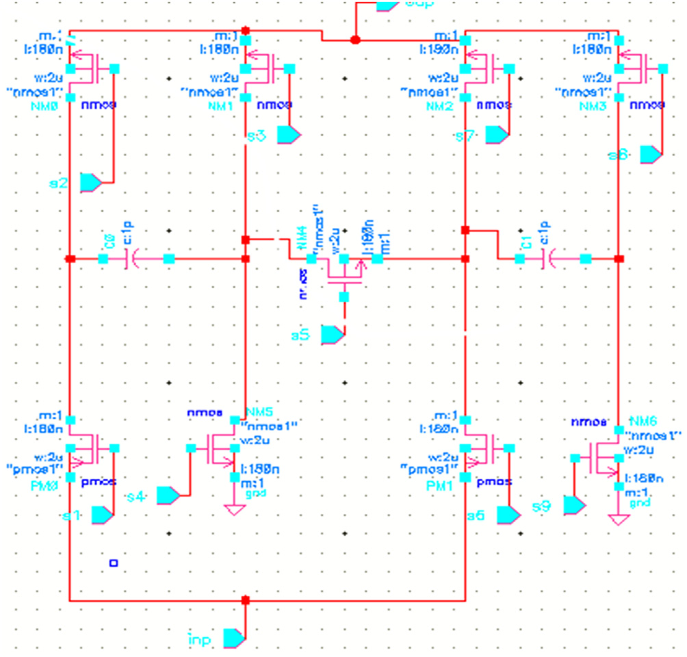
提出的10开关SCC包含十个作为开关的MOS晶体管,同时还包含两个用于充放电目的的飞跨电容器。通过遵循开关机制,可以获得不同的增益比。该提出的SCC帮助我们实现另一个增益比1/4。
上图表示开关电容变换器的符号形式,即9开关SCC和10开关SCC [7]。在9开关SCC具有9个开关以及输入电压Vin和输出电压Vout。10开关SCC具有10个开关以及输入电压Vin和输出电压Vout。这些符号用于各种应用[8]。
4. 应用
开关电容变换器用于环形振荡器应用中。环形振荡器只是将奇数个反相器连接成闭合回路并带有反馈。采用三级环形振荡器电路来估算振荡频率。在基本的三态环形振荡器中,由于使用了奇数级,第三级输出会发生反转,并将该输出反馈至第一级[9]。因此,第三级的输出在每个周期后持续变化,从而产生振荡。
9开关SCC或10开关SCC用于通过输入1.8V生成最小电压。该最小输出电压用于启动环形振荡器应用[10]。
5. 结果与讨论
上图表示在不同增益比下获得的输出电压。增益可使用以下公式计算
增益 = Vout / Vin (1)
对于增益1/3:Vin = 1.8 V,Vout = 0.6 V
增益 = 0.6 / 1.8 = 0.333 V (2)
对于增益1/2:Vin = 1.8 V,Vout = 0.85 V
增益 = 0.85 / 1.8 = 0.47 V (3)
对于增益2/3:Vin = 1.8 V;Vout = 1.2 V
增益 = 1.2 / 1.8 = 0.66 V (4)
对于增益1:Vin = 1.8 V;Vout = 1.76 V
增益 = 1.76 / 1.8 = 0.97 V (5)
对于增益1/4:Vin = 1.8 V;Vout = 0.4 V
增益 = 0.4 / 1.8 = 0.22 V
图12 表示由开关电容变换器启动的环形振荡器应用的输出 图13。
6. 结论
两级降压开关电容转换器通过应用开关机制来降低电压。该开关电容变换器输入为1.8 V,并产生范围从0.1到1.2V的输出电压。通常在使用开关电容变换器时可以获得不同的增益比。提出的开关电容变换器有助于我们获得增益比1⁄4。所提出的SCC采用Cadence 180nm技术设计。
除了环形振荡器应用外,未来还可以基于FinFET模型开发其他多种亚阈值应用。
2070

被折叠的 条评论
为什么被折叠?



