点击上方“Github爱好者社区”,选择星标
回复“资料”,获取小编整理的一份资料

作者:GG哥,来源:GitHub爱好者社区
这是GitHub爱好者社区第 31 篇原创文章
Hello,大家好,我是GG哥!
最近有不少老铁和GG哥反馈,有没有GitHub上比较好的前端学习路线,那自然不得不提世界排名前几的developer-roadmap仓库:https://github.com/kamranahmedse/developer-roadmap,它是国外的一个大佬整理和总结的。目前标星有112k+,但是由于都是英文,对于很多英文不好的老铁来说,读起来很费劲。GG哥给大家寻觅了一个中文版本,非常全,目前标星也有5K+。作者:部落格,是一个中国台湾人。
“2019 年成為 Web 開發人員的路線圖
在下方,你會看到一系列的圖表,展示為了成為前端、後端或 DevOps 開發人員,你可以採取的路徑和你會想採用的技術。我為我的一位老教授做了這些圖表,他想和大學生分享一些東西,給他們一個觀點;在這裡分享它們以幫助社群。
“這些路線圖的目的是給你一個輪廓,並在你困惑接下來該學什麼的時候指導你。而不是鼓勵你學習很潮很流行的東西。你應該要更加了解,為什麼某個工具會比其他的工具更適合用在一些情況,並記住潮和流行,從來就不代表它是最適合完成任務的工具。
台灣正體中文翻譯
譯者前言
從 2017 年開始注意到這個 repo 覺得獲益良多,所以就試著翻譯看看,分享給更多需要的人。由於這裡是翻譯 repo,關於內容的任何建議,推薦你直接回饋給 kamranahmedse/developer-roadmap,當然需要我協助也是可以的 :D
這裡的中文都盡量使用 台灣用語及術語,資訊相關的術語都會在翻譯旁保留原文供參考。
這是我第一次翻譯,難免有疏漏、語意不順、用詞不精準及翻譯錯誤的地方,如果有任何可以改進之處,都非常歡迎開 issue 或 PR!
當然,若原作有更新,也歡迎開 issue 告知,或 PR 協助翻譯,謝謝!
介紹

前端 Frontend 路線圖

後端 Back-end 路線圖

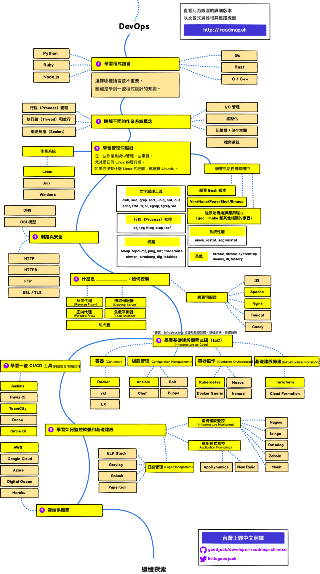
DevOps 路線圖

???? 總結
如果你認為路線圖有可以改進的地方,歡迎在 issue 中討論。另外,我也會繼續改進這個專案,所以你可能會想要 watch 這個專案或訂閱 以便再來觀看。
感兴趣的,可以去GitHub:https://github.com/goodjack/developer-roadmap-chinese
好了...
现在是真的结束了...
我已经夸不动了...
千言万语化成一句,这么优秀的仓库,大家多多给仓库创建者 star 支持,你们的 star 是万千开源者源源不断创作的动力!
当然还有多多对我的在看转发支持啦,你们的“在看转发”也是我源源不断创作的动力呀...
好啦,今天的分享就到这儿啦,我们下次见啦~
GitHub原创推荐• 超酷炫!GitHub热榜:一款Flutter仿微博客户端开源啦!这个功能真是绝了!• 牛逼了!DeepFake变脸再次来袭,强势霸屏GitHub热榜!偏门应用“美女脱衣”还会再出现么?• 卧槽!还有这种事!马斯克的SpaceX-API 竟然开源了!登顶GitHub热榜!• 牛!Google 开源的这份工程实践,GitHub标星14.4k,果然大厂出品,必是精品!关注「Github爱好者社区」加星标,每天带你逛Github好玩的项目
本文介绍了一个详尽的前端学习路线图,由国外开发者整理并由台湾译者翻译成中文,适合初学者和进阶者参考。
7600

被折叠的 条评论
为什么被折叠?



