scala中的大部分集合类位于scala.collection、scala.collection.immutable、scala.collection.mutable中。
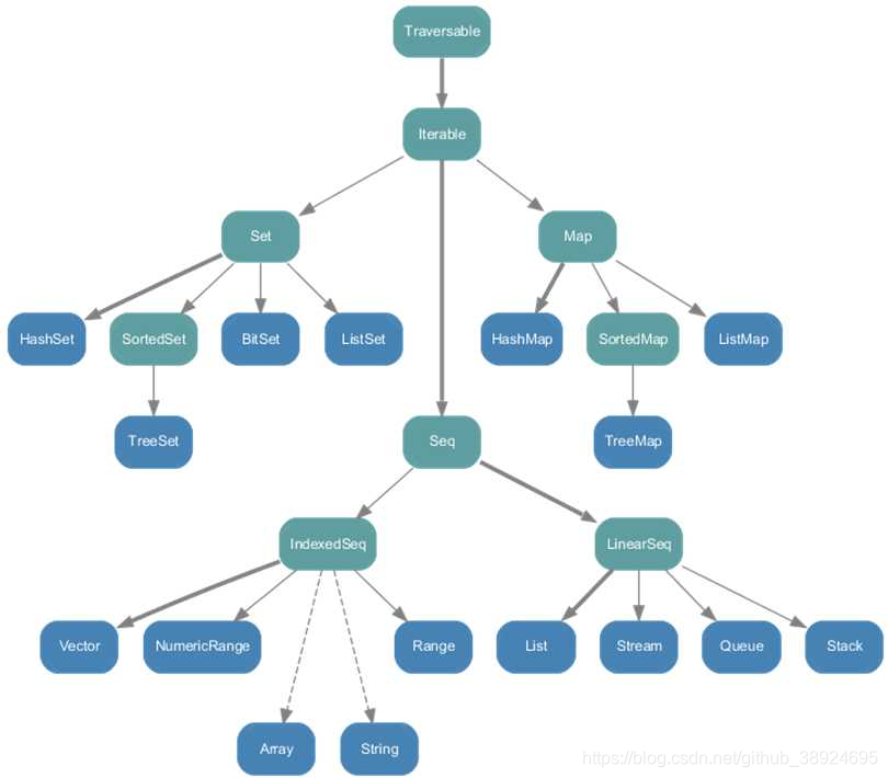
immutable中的类关系图如下:

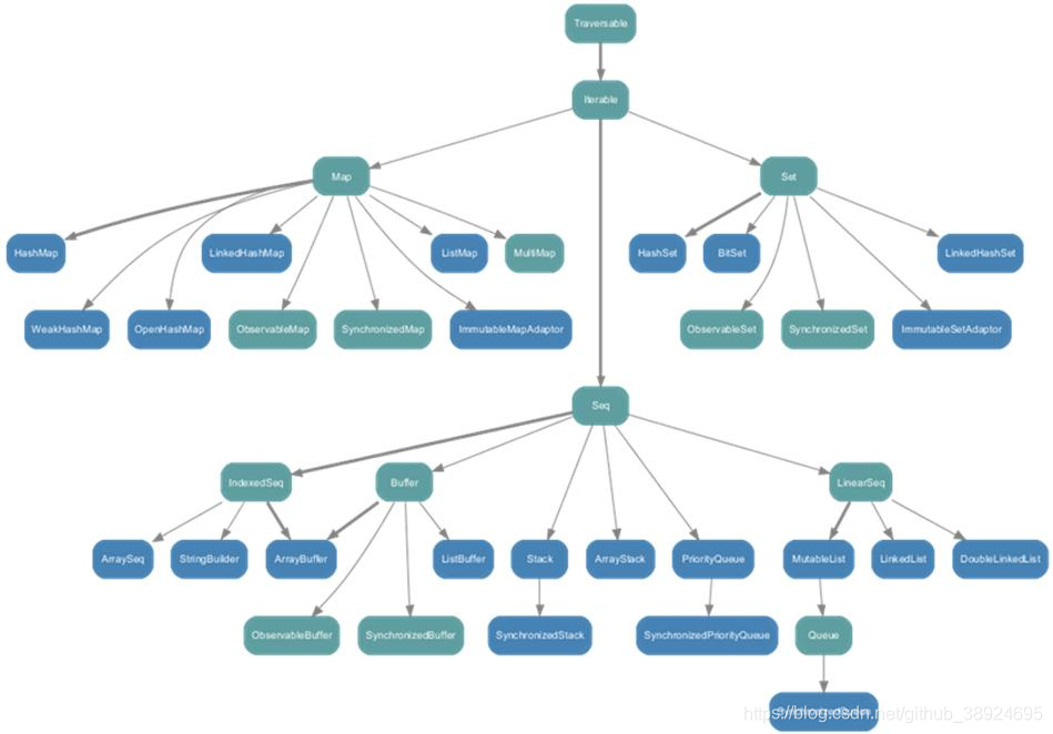
mutable中的类关系图如下:

1.Array
scala数组支持变长和不可变长数组;
1.1 不可变长度数组创建如下:
//创建空数组
val arr = new Array[String](2)
//创建数组时直接赋值数组元素
val arr1 = Array("1","2","3")
//更新数组元素
arr1.update(1, "+")
println(arr1(1))
//获取除了前n个元素之外的数据
arr1.drop(2)
arr.update(0, "4")
arr(1) = "5"
//合并两个数组的数据
var arr3 = concat(arr, arr1)
println()
for (x <- arr3){
print(" " + x)
}
//创建某个范围内的数组(参数分别为开始数字,结束数字,距离差,距离差不传默认为1)
val arrRange = range(5, 20, 2)
println()
for (x <- arrRange){
print(" " + x)
}
其中range和concat方法需要引入Array._依赖。结果输出如下:
+
4 5 1 + 3
5 7 9 11 13 15 17 19
1.2 可变数组的创建ArrayBuffer
使用ArrayBuffer需要引用scala.collection.mutable.ArrayBuffer包
val arr2 = ArrayBuffer(1,2,6)
//向数组中添加一个元素
arr2 += 5
//删除一个元素
arr2 -= 1
//追加一个数组
arr2 ++= Array(4,8,9)
//删除一个数组
arr2 --= Array(4, 8)
//删除 remove(从第几个开始,删除几个);remove(从第几个开始)
arr2.remove(1, 1)
//添加 insert(从第几个开始,插入的数据),插入的数据可以是多个
arr2.insert(3,1,7,9)
//获取最大值
println("max:" + arr2.max)
//获取最小值
println("min:" + arr2.min)
//获取和
println("sum:" + arr2.sum)
//遍历数组方式1
println("遍历数组方式1:")
for (i <- arr2) {
print(i)
}
println("\n遍历数组方式2:")
//遍历数组方式2
for (i <- 0 to arr2.length-1) {
print(arr2(i))
}
println("\n遍历数组方式3:")
//遍历数组方式3
for (i <- 0 until arr2.length) {
print(arr2(i))
}
//遍历数组方式4(indices(表示数组的下标))
println("\n遍历数组方式4:")
for (i <- arr2.indices) {
print(arr2(i))
}
输出结果:
max:9
min:1
sum:45
遍历数组方式1:
25417989
遍历数组方式2:
25417989
遍历数组方式3:
25417989
遍历数组方式4:
25417989
如果数组中的元素均为自然数,可以使用sorted函数进行排序,使用reverse进行倒序。
2.Set
set集合中的元素不可以重复。immutable中有HashSet,TreeSet,BitSet,ListSet,SortedSet,以及mutable.LinkedHashSet。当然也可以直接使用Set。可以使用的方法有:
| 代码 | 释义 |
|---|---|
| xs contains x | 测试 x 是否是 xs 的元素。 |
| xs(x) | 与 xs contains x 相同。 |
| xs subsetOf ys | 测试 xs 是否是 ys 的子集 |
| xs + x | 包含 xs 中所有元素以及 x 的集合 |
| xs + (x, y, z) | 包含 xs 中所有元素及附加元素的集合 |
| xs ++ ys | 包含 xs 中所有元素及 ys 中所有元素的集合 |
| xs - x | 包含 xs 中除x以外的所有元素的集合 |
| xs - x | 包含 xs 中除去给定元素以外的所有元素的集合 |
| xs – ys | 集合内容为:xs 中所有元素,去掉 ys 中所有元素后剩下的部分 |
| xs.empty | 与 xs 同类的空集合 |
| xs & ys | 集合 xs 和 ys 的交集 |
| xs intersect ys | 等同于 xs & ys |
| xs | ys | 集合 xs 和 ys 的并集 |
| xs union ys | 等同于 xs |
| xs &~ ys | 集合 xs 和 ys 的差集 |
| xs diff ys | 等同于 xs &~ ys |
mutable.Set中的Set操作:
| 代码 | 释义 |
|---|---|
| xs += x | 把元素 x 添加到集合 xs 中。该操作有副作用,它会返回左操作符,这里是 xs 自身 |
| xs += (x, y, z) | 添加指定的元素到集合 xs 中,并返回 xs 本身。(同样有副作用) |
| xs ++= ys | 添加集合 ys 中的所有元素到集合 xs 中,并返回 xs 本身。(表达式有副作用) |
| xs add x | 把元素 x 添加到集合 xs 中,如集合 xs 之前没有包含 x,该操作返回 true,否则返回 false。 |
| xs -= x | 从集合 xs 中删除元素 x,并返回 xs 本身。(表达式有副作用) |
| xs -= (x, y, z) | 从集合 xs 中删除指定的元素,并返回 xs 本身。(表达式有副作用) |
| xs --= ys | 从集合 xs 中删除所有属于集合 ys 的元素,并返回 xs 本身。(表达式有副作用) |
| xs remove x | 从集合 xs 中删除元素 x 。如之前 xs 中包含了 x 元素,返回 true,否则返回 false |
| xs retain p | 只保留集合 xs 中满足条件 p 的元素 |
| xs.clear() | 删除集合 xs 中的所有元素 |
如果我们需要创建有序集合,可以使用SortedSet或者immutable中的Treeset。
另外scala中还有一种BitSet,它是由单字或多字的紧凑位实现的非负整数的集合。其内部使用 Long 型数组来表示。第一个 Long 元素表示的范围为0到63,第二个范围为64到127,以此类推。
3.List
scala中支持的List有:List,LinkedList,其都属于LinearSeq的子类。操作的方法与Set基本差不多。
4.map
scala中支持的map有:map,HashMap,SortedMap,ListMap等。创建及常见方法实例如下:
var map = Map('1' -> 3, '3'->4)
//向map中添加元素
map += ('5'-> 3)
//根据key获取元素
map.get('5')
//判断value = 4 在map中是否存在
map exists( x => x._2 == 4)
//判断key = '1' 在map中是否存在
map exists(x => x._1 == '1')
//获取所有的key
val keys = map.keySet
5.其他集合操作
5.1 exists
exists用于判断某个元素在集合中是否存在;
//判断key = '1' 在map中是否存在
val existiMap = map exists(x => x._1 == '1')
//判断'4'是否在集合中存在
val existiList = list.exists(x => x =='4')
其中x指代集合中的元素,如果是map类型,x._1代表key,x._2代表value;如果集合中的元素为对象,还可以通过x._2.属性获取对象的具体属性。
5.2 filter
filter通过过滤来选择指定的元素,其使用语法与exists类似,只是关键字不一样。
//过滤掉值为'4'的元素
list.filter(x => x =='4')
5.3 take
take用于获取集合中的第几个元素
5.4 groupBy
groupBy用于按照特定分区函数将某一个集合进行区分。
本文详细介绍了Scala中不可变集合如Array、HashSet等的操作,以及可变集合如ArrayBuffer、mutable.Set的增删改查。涵盖了数组的变长和不可变,Set的集合运算,以及List和Map的基本用法和示例。
5572

被折叠的 条评论
为什么被折叠?



