摘要: 原创出处 http://www.iocoder.cn/MyCAT/two-table-share-join/ 「芋道源码」欢迎转载,保留摘要,谢谢!
本文主要基于 MyCAT 1.6.5 正式版

������关注微信公众号:【芋道源码】有福利:
1. RocketMQ / MyCAT / Sharding-JDBC 所有源码分析文章列表
2. RocketMQ / MyCAT / Sharding-JDBC 中文注释源码 GitHub 地址
3. 您对于源码的疑问每条留言都将得到认真回复。甚至不知道如何读源码也可以请教噢。
4. 新的源码解析文章实时收到通知。每周更新一篇左右。
> 5. 认真的源码交流微信群。
1. 概述
MyCAT 支持跨库表 Join,目前版本仅支持跨库两表 Join。虽然如此,已经能够满足我们大部分的业务场景。况且,Join 过多的表可能带来的性能问题也是很麻烦的。
本文主要分享:
- 整体流程、调用顺序图
- 核心代码的分析
前置阅读:《MyCAT 源码分析 —— 【单库单表】查询》。
OK,Let’s Go。
2. 主流程
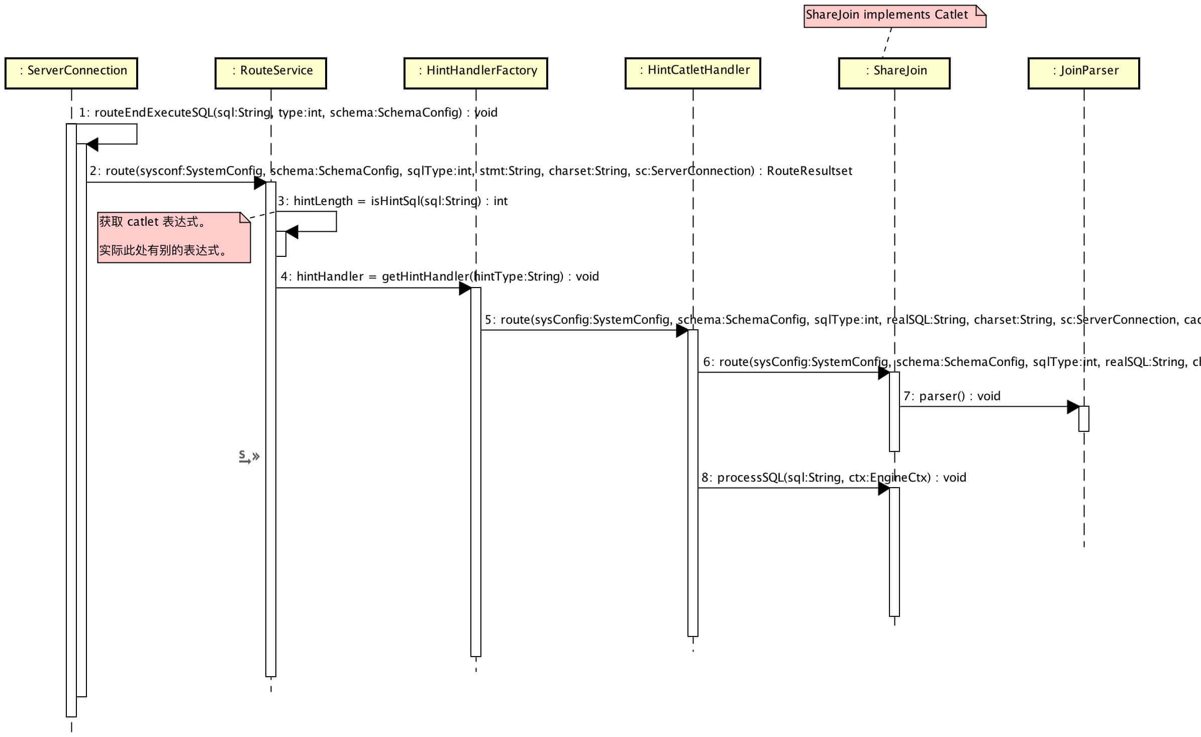
当执行跨库两表 Join SQL 时,经历的大体流程如下:

SQL 上,需要添加注解 /*!mycat:catlet=io.mycat.catlets.ShareJoin */ ${SQL} 。RouteService#route(...) 解析注解 mycat:catlet 后,路由给 HintCatletHandler 作进一步处理。
HintCatletHandler 获取注解对应的 Catlet 实现类,io.mycat.catlets.ShareJoin 就是其中一种实现(目前也只有这一种实现),提供了跨库两表 Join 的功能。从类命名上看,ShareJoin 很大可能性后续会提供完整的跨库多表的 Join 功能。
核心代码如下:
// HintCatletHandler.java
public RouteResultset route(SystemConfig sysConfig, SchemaConfig schema,
int sqlType, String realSQL, String charset, ServerConnection sc,
LayerCachePool cachePool, String hintSQLValue, int hintSqlType, Map hintMap)
throws SQLNonTransientException {
String cateletClass = hintSQLValue;
if (LOGGER.isDebugEnabled()) {
LOGGER.debug("load catelet class:" + hintSQLValue + " to run sql " + realSQL);
}
try {
Catlet catlet = (Catlet) MycatServer.getInstance().getCatletClassLoader().getInstanceofClass(cateletClass);
catlet.route(sysConfig, schema, sqlType, realSQL, charset, sc, cachePool);
catlet.processSQL(realSQL, new EngineCtx(sc.getSession2()));
} catch (Exception e) {
LOGGER.warn("catlet error " + e);
throw new SQLNonTransientException(e);
}
return null;
}
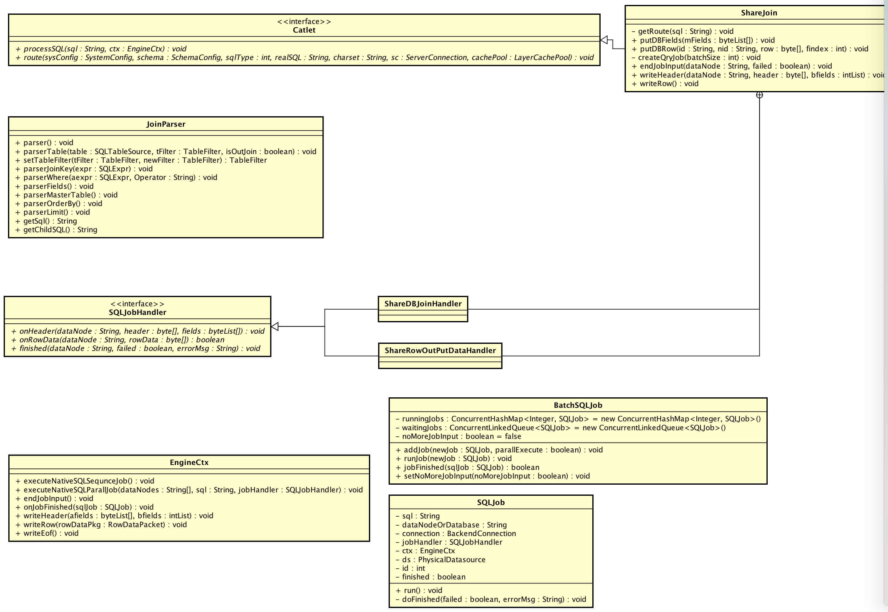
3. ShareJoin
目前支持跨库两表 Join。ShareJoin 将 SQL 拆分成左表 SQL 和 右表 SQL,发送给各数据节点执行,汇总数据结果进行合后返回。
伪代码如下:
// SELECT u.id, o.id FROM t_order o
// INNER JOIN t_user u ON o.uid = u.id
// 【顺序】查询左表
String leftSQL = "SELECT o.id, u.id FROM t_order o";
List leftList = dn[0].select(leftSQL) + dn[1].select(leftSQL) + ... + dn[n].select(leftsql);
// 【并行】查询右表
String rightSQL = "SELECT u.id FROM t_user u WHERE u.id IN (${leftList.uid})";
for (dn : dns) { // 此处是并行执行,使用回调逻辑
for (rightRecord : dn.select(rightSQL)) { // 查询右表
// 合并结果
for (leftRecord : leftList) {
if (leftRecord.uid == rightRecord.id) {
write(leftRecord + leftRecord.uid 拼接结果);
}
}
}
}
实际情况会更加复杂,我们接下来一点点往下看。
3.1 JoinParser
JoinParser 负责对 SQL 进行解析。整体流程如下:

举个例子,/*!mycat:catlet=io.mycat.catlets.ShareJoin */ SELECT o.id, u.username from t_order o join t_user u on o.uid = u.id; 解析后,TableFilter 结果如下:

- tName :表名
- tAlia :表自定义命名
- where :过滤条件
- order :排序条件
- parenTable :左连接的 Join 的表名。
t_user表 在join属性 的parenTable为 “o”,即t_order。 - joinParentkey :左连接的 Join 字段
- joinKey :join 字段。
t_user表 在join属性 为id。 - join :子 tableFilter。即,该表连接的右边的表。
- parent :和
join属性 相对。
看到此处,大家可能有疑问,为什么要把 SQL 解析成 TableFilter。JoinParser 根据 TableFilter 生成数据节点执行 SQL。代码如下:
// TableFilter.java
public String getSQL() {
String sql = "";
// fields
for (Entry entry : fieldAliasMap.entrySet()) {
String key = entry.getKey();
String val = entry.getValue();
if (val == null) {
sql = unionsql(sql, getFieldfrom(key), ",");
} else {
sql = unionsql(sql, getFieldfrom(key) + " as " + val, ",");
}
}
// where
if (parent == null) { // on/where 等于号左边的表
String parentJoinKey = getJoinKey(true);
// fix sharejoin bug:
// (AbstractConnection.java:458) -close connection,reason:program err:java.lang.IndexOutOfBoundsException:
// 原因是左表的select列没有包含 join 列,在获取结果时报上面的错误
if (sql != null && parentJoinKey != null &&
!sql.toUpperCase().contains(parentJoinKey.trim().toUpperCase())) {
sql += ", " + parentJoinKey;
}
sql = "select " + sql + " from " + tName;
if (!(where.trim().equals(""))) {
sql += " where " + where.trim();
}
} else { // on/where 等于号右边边的表
if (allField) {
sql = "select " + sql + " from " + tName;
} else {
sql = unionField("select " + joinKey, sql, ",");
sql = sql + " from " + tName;
//sql="select "+joinKey+","+sql+" from "+tName;
}
if (!(where.trim().equals(""))) {
sql += " where " + where.trim() + " and (" + joinKey + " in %s )";
} else {
sql += " where " + joinKey + " in %s ";
}
}
// order
if (!(order.trim().equals(""))) {
sql += " order by " + order.trim();
}
// limit
if (parent == null) {
if ((rowCount > 0) && (offset > 0)) {
sql += " limit" + offset + "," + rowCount;
} else {
if (rowCount > 0) {
sql += " limit " + rowCount;
}
}
}
return sql;
}
- 当
parent为空时,即on/where 等于号左边的表。例如:select id, uid from t_order。 - 当
parent不为空时,即on/where 等于号右边的表。例如:select id, username from t_user where id in (1, 2, 3)。
3.2 ShareJoin.processSQL(…)
当 SQL 解析完后,生成左边的表执行的 SQL,发送给对应的数据节点查询数据。大体流程如下:

当 SQL 为 /*!mycat:catlet=io.mycat.catlets.ShareJoin */ SELECT o.id, u.username from t_order o join t_user u on o.uid = u.id; 时,
sql = getSql() 的返回结果为 select id, uid from t_order。
生成左边的表执行的 SQL 后,顺序顺序顺序发送给对应的数据节点查询数据。具体顺序查询是怎么实现的,我们来看下章 BatchSQLJob。
3.3 BatchSQLJob

EngineCtx 对 BatchSQLJob 封装,提供上层两个方法:
- executeNativeSQLSequnceJob :顺序(非并发)在每个数据节点执行SQL任务
- executeNativeSQLParallJob :并发在每个数据节点执行SQL任务
核心代码如下:
// EngineCtx.java
public void executeNativeSQLSequnceJob(String[] dataNodes, String sql,
SQLJobHandler jobHandler) {
for (String dataNode : dataNodes) {
SQLJob job = new SQLJob(jobId.incrementAndGet(), sql, dataNode,
jobHandler, this);
bachJob.addJob(job, false);
}
}
public void executeNativeSQLParallJob(String[] dataNodes, String sql,
SQLJobHandler jobHandler) {
for (String dataNode : dataNodes) {
SQLJob job = new SQLJob(jobId.incrementAndGet(), sql, dataNode,
jobHandler, this);
bachJob.addJob(job, true);
}
}
BatchSQLJob 通过执行中任务列表、待执行任务列表来实现顺序/并发执行任务。核心代码如下:
// BatchSQLJob.java
/**
* 执行中任务列表
*/
private ConcurrentHashMap runningJobs = new ConcurrentHashMap();
/**
* 待执行任务列表
*/
private ConcurrentLinkedQueue waitingJobs = new ConcurrentLinkedQueue();
public void addJob(SQLJob newJob, boolean parallExecute) {
if (parallExecute) {
runJob(newJob);
} else {
waitingJobs.offer(newJob);
if (runningJobs.isEmpty()) { // 若无正在执行中的任务,则从等待队列里获取任务进行执行。
SQLJob job = waitingJobs.poll();
if (job != null) {
runJob(job);
}
}
}
}
public boolean jobFinished(SQLJob sqlJob) {
runningJobs.remove(sqlJob.getId());
SQLJob job = waitingJobs.poll();
if (job != null) {
runJob(job);
return false;
} else {
if (noMoreJobInput) {
return runningJobs.isEmpty() && waitingJobs.isEmpty();
} else {
return false;
}
}
}
- 顺序执行时,当
runningJobs存在执行中的任务时,#addJob(...)时,不立即执行,添加到waitingJobs。当SQLJob完成时,顺序调用下一个任务。 - 并发执行时,
#addJob(...)时,立即执行。
SQLJob SQL 异步执行任务。其 jobHandler(SQLJobHandler) 属性,在 SQL 执行有返回结果时,会进行回调,从而实现异步执行。
在 ShareJoin 里,SQLJobHandler 有两个实现:ShareDBJoinHandler、ShareRowOutPutDataHandler。前者,左边的表执行的 SQL 回调;后者,右边的表执行的 SQL 回调。

3.4 ShareDBJoinHandler
ShareDBJoinHandler,左边的表执行的 SQL 回调。流程如下:

#fieldEofResponse(...):接收数据节点返回的 fields,放入内存。#rowResponse(...):接收数据节点返回的 row,放入内存。#rowEofResponse(...):接收完一个数据节点返回所有的 row。当所有数据节点都完成 SQL 执行时,提交右边的表执行的 SQL 任务,并行执行,即图中#createQryJob(…)。
当 SQL 为 /*!mycat:catlet=io.mycat.catlets.ShareJoin */ SELECT o.id, u.username from t_order o join t_user u on o.uid = u.id; 时,
sql = getChildSQL() 的返回结果为 select id, username from t_user where id in (1, 2, 3)。
核心代码如下:
// ShareJoin.java
private void createQryJob(int batchSize) {
int count = 0;
Map batchRows = new ConcurrentHashMap();
String theId = null;
StringBuilder sb = new StringBuilder().append('(');
String svalue = "";
for (Map.Entry e : ids.entrySet()) {
theId = e.getKey();
byte[] rowbyte = rows.remove(theId);
if (rowbyte != null) {
batchRows.put(theId, rowbyte);
}
if (!svalue.equals(e.getValue())) {
if (joinKeyType == Fields.FIELD_TYPE_VAR_STRING
|| joinKeyType == Fields.FIELD_TYPE_STRING) { // joinkey 为varchar
sb.append("'").append(e.getValue()).append("'").append(','); // ('digdeep','yuanfang')
} else { // 默认joinkey为int/long
sb.append(e.getValue()).append(','); // (1,2,3)
}
}
svalue = e.getValue();
if (count++ > batchSize) {
break;
}
}
if (count == 0) {
return;
}
jointTableIsData = true;
sb.deleteCharAt(sb.length() - 1).append(')');
String sql = String.format(joinParser.getChildSQL(), sb);
getRoute(sql);
ctx.executeNativeSQLParallJob(getDataNodes(), sql, new ShareRowOutPutDataHandler(this, fields, joinindex, joinParser.getJoinRkey(), batchRows, ctx.getSession()));
}
3.5 ShareRowOutPutDataHandler
ShareRowOutPutDataHandler,右边的表执行的 SQL 回调。流程如下:

#fieldEofResponse(...):接收数据节点返回的 fields,返回 header 给 MySQL Client。#rowResponse(...):接收数据节点返回的 row,匹配左表的记录,返回合并后返回的 row 给 MySQL Client。#rowEofResponse(...):当所有 row 都返回完后,返回 eof 给 MySQL Client。
核心代码如下:
// ShareRowOutPutDataHandler.java
public boolean onRowData(String dataNode, byte[] rowData) {
RowDataPacket rowDataPkgold = ResultSetUtil.parseRowData(rowData, bfields);
//拷贝一份batchRows
Map batchRowsCopy = new ConcurrentHashMap();
batchRowsCopy.putAll(arows);
// 获取Id字段,
String id = ByteUtil.getString(rowDataPkgold.fieldValues.get(joinR));
// 查找ID对应的A表的记录
byte[] arow = getRow(batchRowsCopy, id, joinL);
while (arow != null) {
RowDataPacket rowDataPkg = ResultSetUtil.parseRowData(arow, afields);//ctx.getAllFields());
for (int i = 1; i < rowDataPkgold.fieldCount; i++) {
// 设置b.name 字段
byte[] bname = rowDataPkgold.fieldValues.get(i);
rowDataPkg.add(bname);
rowDataPkg.addFieldCount(1);
}
// huangyiming add
MiddlerResultHandler middlerResultHandler = session.getMiddlerResultHandler();
if (null == middlerResultHandler) {
ctx.writeRow(rowDataPkg);
} else {
if (middlerResultHandler instanceof MiddlerQueryResultHandler) {
byte[] columnData = rowDataPkg.fieldValues.get(0);
if (columnData != null && columnData.length > 0) {
String rowValue = new String(columnData);
middlerResultHandler.add(rowValue);
}
//}
}
}
arow = getRow(batchRowsCopy, id, joinL);
}
return false;
}
4. 彩蛋

如下是本文涉及到的核心类,有兴趣的同学可以翻一翻。

ShareJoin 另外不支持的功能:
- 只支持 inner join,不支持 left join、right join 等等连接。
- 不支持 order by。
- 不支持 group by 以及 相关聚合函数。
- 即使 join 左表的字段未声明为返回 fields 也会返回。
恩,MyCAT 弱XA 源码继续走起!

������关注微信公众号:【芋道源码】有福利:
1. RocketMQ / MyCAT / Sharding-JDBC 所有源码分析文章列表
2. RocketMQ / MyCAT / Sharding-JDBC 中文注释源码 GitHub 地址
3. 您对于源码的疑问每条留言都将得到认真回复。甚至不知道如何读源码也可以请教噢。
4. 新的源码解析文章实时收到通知。每周更新一篇左右。
5. 认真的源码交流微信群。
209

被折叠的 条评论
为什么被折叠?



