👉 这是一个或许对你有用的社群
🐱 一对一交流/面试小册/简历优化/求职解惑,欢迎加入「芋道快速开发平台」知识星球。下面是星球提供的部分资料:
《项目实战(视频)》:从书中学,往事上“练”
《互联网高频面试题》:面朝简历学习,春暖花开
《架构 x 系统设计》:摧枯拉朽,掌控面试高频场景题
《精进 Java 学习指南》:系统学习,互联网主流技术栈
《必读 Java 源码专栏》:知其然,知其所以然

👉这是一个或许对你有用的开源项目
国产 Star 破 10w+ 的开源项目,前端包括管理后台 + 微信小程序,后端支持单体和微服务架构。
功能涵盖 RBAC 权限、SaaS 多租户、数据权限、商城、支付、工作流、大屏报表、微信公众号、CRM 等等功能:
Boot 仓库:https://gitee.com/zhijiantianya/ruoyi-vue-pro
Cloud 仓库:https://gitee.com/zhijiantianya/yudao-cloud
视频教程:https://doc.iocoder.cn
【国内首批】支持 JDK 21 + SpringBoot 3.2.2、JDK 8 + Spring Boot 2.7.18 双版本
来源:juejin.cn/post/
7263479207124942907
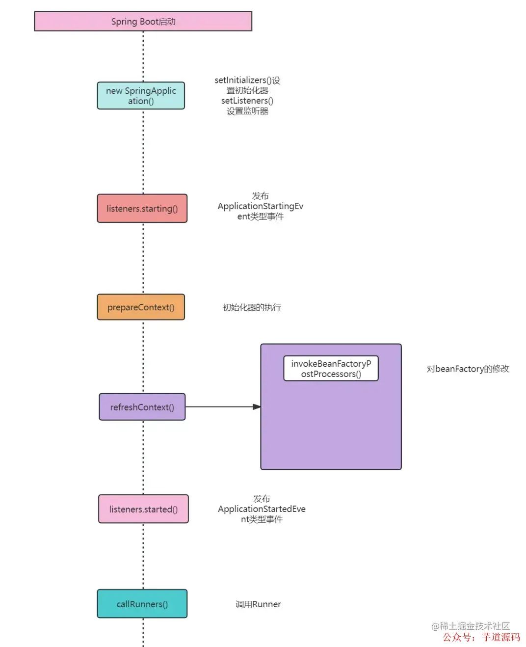
1、初始化器ApplicationContextInitializer
我们在启动Spring Boot项目的时候,是执行这样一个方法来启动的
我们一层一层往下点,最终发现执行的是这个方法
所以我们在启动项目的时候也可以这样启动 new SpringApplication(SpringbootExtensionPointApplication.class).run(args); 老的只是包装了一个静态方法,实际底层就是实例化一个SpringApplication对象,然后调用它的run方法。
我们进到构造方法里看下,红框里面标出来的,一个是设置初始化器,一个是设置监听器。
点进去看下,这两个底层调的方法是一样,就是传入一个类型,通过Spring SPI的方式查找这个类型的实现类
打个断点,启动一下,此时有7个上下文初始器,这是系统自带的,配置在不同的spring.factories文件中。
现在我要新建一个自己的初始化器
此时为了能够让Spring Boot在启动的时候能够扫描到我创建的初始化器应该怎么办?就是在spring.factories文件中添加一下,注册一下,这样就能扫描到,这个就是SPI。SPI 全称为 Service Provider Interface,是一种服务发现机制。
那么这时候我们再启动一下Spring Boot,发现自己创建的ApplicationContextInitializer也已经注册上来了,变成8个了。
把断点放掉,在控制台中也打印出了这句话,那么这个就是第一个扩展点ApplicationContextInitializer
定义了这8个初始化器,那一定是有地方在调它们的,不然怎么会打印出来呢,那具体在什么地方调的,我们在自己的初始化器的地方打断点,看到已经进来了,然后看下方的堆栈信息,这个就是调用的地方。
原来是调用了run()方法中的prepareContext()方法中的applyInitializers()方法,在这个方法中for循环的调用各个初始化器的initialize()方法,从而我们就能看到把Jack的ApplicationContextInitializer这句话给打印出来了。
那么这个查找的方法就是以结果为导向来反查调用方,因为你正查的话是很难找到,很难记住的,这个方法希望大家学习到。
那么最后来看下我们第一个扩展点所处的位置
初始化器可以做一些事情,比如Environment对象设置一些变量配置。
基于 Spring Boot + MyBatis Plus + Vue & Element 实现的后台管理系统 + 用户小程序,支持 RBAC 动态权限、多租户、数据权限、工作流、三方登录、支付、短信、商城等功能
项目地址:https://github.com/YunaiV/ruoyi-vue-pro
视频教程:https://doc.iocoder.cn/video/
2、监听器ApplicationListener
在上面构造函数里我们发现除了有setInitializers,还有setListeners,那么这个listeners其实也是一个扩展点。
那么什么是监听器,就是这样的,这个其实就是观察者模式,ApplicationEventMulticaster发布事件,各个Listener监听事件。
和初始化器一样,现在我们自定义两个监听器,一个是Starting,一个是Started,括号里面的是泛型,这个是一定要写的,如果不写的话就是不管什么类型的Event都会监听。
这个泛型是上限为ApplicationEvent类型的Event,具体的实现类有很多个,Starting和Started只是其中两个。
现在我们还是把这两个监听器通过SPI的方式加到配置中去
好,运行一下,我们看到这两句话已经打印出来了
和监听器一样,既然能够打印出来,那肯定是有地方在调用,所以我们在JackStartingApplicationListener打个断点,然后看下堆栈信息
我们可以看到在SpringApplication run()方法的listeners.starting()开始进去发送ApplicationStartingEvent广播事件,最后发布出去,由我们自己编写的事件监听器接收到。
那么ApplicationStartedEvent事件也是一样的道理,通过打断点的方式来找到它的调用方,最后我们再来看下此时的扩展点图
基于 Spring Cloud Alibaba + Gateway + Nacos + RocketMQ + Vue & Element 实现的后台管理系统 + 用户小程序,支持 RBAC 动态权限、多租户、数据权限、工作流、三方登录、支付、短信、商城等功能
项目地址:https://github.com/YunaiV/yudao-cloud
视频教程:https://doc.iocoder.cn/video/
3、Runner
我们看到在listeners.started()后面有个callRunners
我们点进去看下,它其实就是从容器中获取两种类型的Runner,一种是ApplicationRunner,还有一种是CommandLineRunner,然后for循环的对它们进行调用,那么其实这个也是一个扩展点
我们来写一个自己的Runner
运行一下,看下打印出来了
那么这个Runner的一般应用场景就是资源释放清理或者做注册中心,因为执行到Runner的时候项目已经启动完毕了,这时候就可以注册到注册中心上去了。此时我们再看下扩展点图。
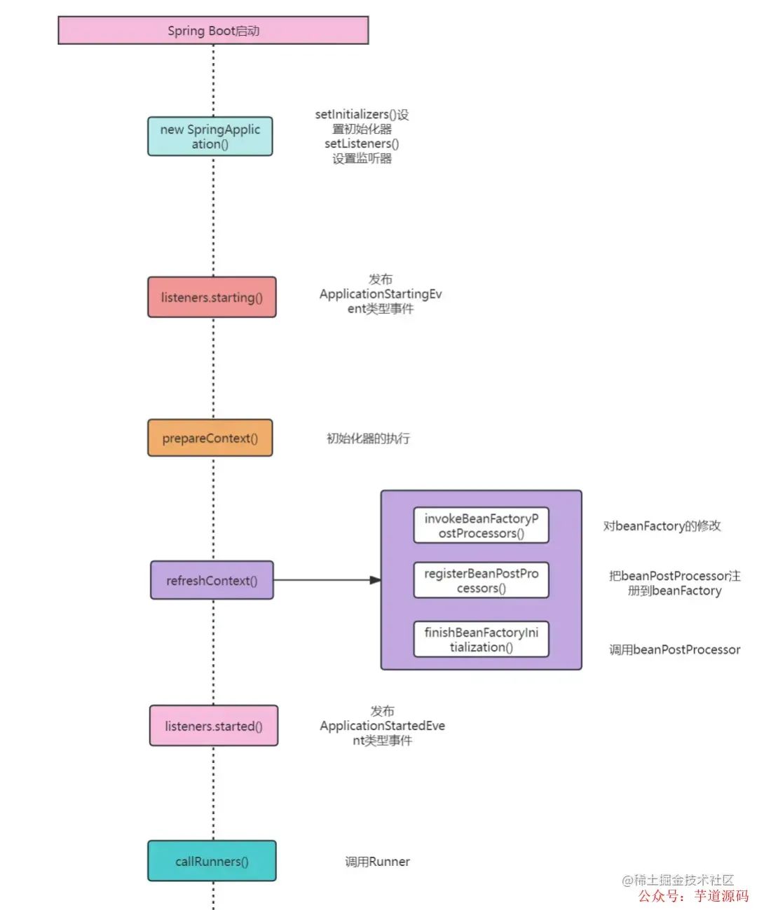
4、BeanFactoryPostProcessor
我们看下run方法里的refreshContext()方法
这个方法底层会调spring里面的refresh()方法,这个方法里面就会做对容器的初始化。红框里的invokeBeanFactoryPostProcessors()方法,这里也有一个扩展点,就是BeanFactoryPostProcessor,执行对BeanFactory的后置处理。Spring Boot解析配置成BeanDefinition的操作也是在此方法中。
现在我们来创建一个自己的BeanFactoryPostProcessor,这个方法里面可以修改beanFactory的属性,beanfactory里面有BeanDefinition,可以修改BeanDefinition里面的值。BeanDefinition是一个bean的元数据的信息,有多少个bean就有多少个BeanDefinition。
运行一下,也打印出来了
此时我们再看下扩展点图,越来越完善了。
5、BeanPostProcessor
最后介绍的是BeanPostProcessor,它在通过反射构造函数进行bean实例化之后执行,那么红框里面标出来的registerBeanPostProcessors()方法就是向BeanFactory中注册beanpostprocessor,用于后续bean创建的拦截操作。
现在我们来创建一个自己的BeanPostProcessor,一共有两个方法,postProcessBeforeInitialization和postProcessAfterInitialization,不过我们一般用postProcessAfterInitialization,在bean调用反射构造函数实例化之后执行。著名的应用场景AOP底层就是通过BeanPostProcessor来实现的。
现在我在postProcessAfterInitialization上打个断点,看下堆栈信息是在哪里调用的
是在finishBeanFactoryInitialization()方法处调用的
后记
最后我来把扩展点图补充完整,如下所示,很清晰明了,在什么时候调用了什么,我们自己开发的时候结合应用场景,在什么时候要干什么事,就知道要创建什么类型的扩展点了。
本文前三个讲的是Spring Boot里面自己有的扩展点,后两个因为Spring Boot底层调的是Spring的源码,所以属于Spring里面的扩展点,所以如果这么算的话Spring里面的扩展点还有很多扩展点,比如InitializeBean、Aware等等这里都没讲,等待大家去发掘,谢谢观看 ~
欢迎加入我的知识星球,全面提升技术能力。
👉 加入方式,“长按”或“扫描”下方二维码噢:

星球的内容包括:项目实战、面试招聘、源码解析、学习路线。





文章有帮助的话,在看,转发吧。
谢谢支持哟 (*^__^*)
本文详细介绍了SpringBoot中的五个关键扩展点:ApplicationContextInitializer用于初始化配置,ApplicationListener实现事件监听,Runner用于资源管理和注册中心,BeanFactoryPostProcessor处理BeanFactory,BeanPostProcessor用于拦截bean实例化。此外,还探讨了如何通过SPI实现自定义扩展。
8898

被折叠的 条评论
为什么被折叠?



