👉 这是一个或许对你有用的社群
🐱 一对一交流/面试小册/简历优化/求职解惑,欢迎加入「芋道快速开发平台」知识星球。下面是星球提供的部分资料:
《项目实战(视频)》:从书中学,往事上“练”
《互联网高频面试题》:面朝简历学习,春暖花开
《架构 x 系统设计》:摧枯拉朽,掌控面试高频场景题
《精进 Java 学习指南》:系统学习,互联网主流技术栈
《必读 Java 源码专栏》:知其然,知其所以然

👉这是一个或许对你有用的开源项目
国产 Star 破 10w+ 的开源项目,前端包括管理后台 + 微信小程序,后端支持单体和微服务架构。
功能涵盖 RBAC 权限、SaaS 多租户、数据权限、商城、支付、工作流、大屏报表、微信公众号等等功能:
Boot 地址:https://gitee.com/zhijiantianya/ruoyi-vue-pro
Cloud 地址:https://gitee.com/zhijiantianya/yudao-cloud
视频教程:https://doc.iocoder.cn
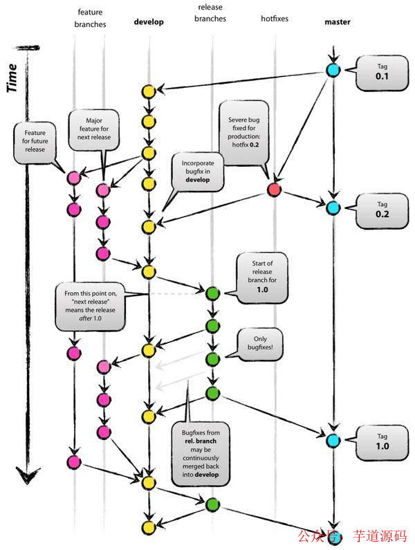
分支命名
master 分支
master 为主分支,也是用于部署生产环境的分支,需要确保master分支稳定性。master 分支一般由 release 以及 hotfix 分支合并,任何时间都不能直接修改代码。
develop 分支
develop 为开发环境分支,始终保持最新完成以及bug修复后的代码,用于前后端联调。一般开发的新功能时,feature分支都是基于develop分支创建的。
feature 分支
开发新功能时,以develop为基础创建feature分支。
分支命名时以 feature/ 开头,后面可以加上开发的功能模块, 命名示例:feature/user_module、feature/cart_module
test分支
test为测试环境分支,外部用户无法访问,专门给测试人员使用,版本相对稳定。
release分支
release 为预上线分支(预发布分支),UAT测试阶段使用。一般由 test 或 hotfix 分支合并,不建议直接在 release 分支上直接修改代码。
hotfix 分支
线上出现紧急问题时,需要及时修复,以master分支为基线,创建hotfix分支。修复完成后,需要合并到 master 分支和 develop 分支。
分支命名以hotfix/ 开头的为修复分支,它的命名规则与 feature 分支类似。
基于 Spring Boot + MyBatis Plus + Vue & Element 实现的后台管理系统 + 用户小程序,支持 RBAC 动态权限、多租户、数据权限、工作流、三方登录、支付、短信、商城等功能
项目地址:https://github.com/YunaiV/ruoyi-vue-pro
视频教程:https://doc.iocoder.cn/video/
分支与环境对应关系
在系统开发过程中常用的环境:
DEV 环境(Development environment):用于开发者调试使用
FAT环境(Feature Acceptance Test environment):功能验收测试环境,用于测试环境下的软件测试者测试使用
UAT环境 (User Acceptance Test environment):用户验收测试环境,用于生产环境下的软件测试者测试使用
PRO 环境(Production environment):生产环境
对应关系:
| 分支 | 功能 | 环境 | 可访问 |
|---|---|---|---|
| master | 主分支,稳定版本 | PRO | 是 |
| develop | 开发分支,最新版本 | DEV | 是 |
| feature | 开发分支,实现新特性 | 否 | |
| test | 测试分支,功能测试 | FAT | 是 |
| release | 预上线分支,发布新版本 | UAT | 是 |
| hotfix | 紧急修复分支,修复线上bug | 否 |
分支合并流程规范
业界常见的两大主分支(master、develop)、三个辅助分支(feature、release、hotfix)的生命周期:
以上生命周期仅作参考,不同开发团队可能有不同的规范,可自行灵活定义。
例如我们团队在开发时,至少需要保证以下流程:
develop 分支和 hotfix 分支,必须从 master 分支检出
由 develop 分支合并到 test 分支
功能测试无误后,由 test 分支合并到 release 分支
UAT测试通过后,由 release 分支合并到 master分支
对于工作量小的功能开发(工时小于1天),可以直接在devolop 分支进行开发,否则由 develop 分支检出 feature 分支进行开发,开发完后合并到develop 分支
基于 Spring Cloud Alibaba + Gateway + Nacos + RocketMQ + Vue & Element 实现的后台管理系统 + 用户小程序,支持 RBAC 动态权限、多租户、数据权限、工作流、三方登录、支付、短信、商城等功能
项目地址:https://github.com/YunaiV/yudao-cloud
视频教程:https://doc.iocoder.cn/video/
Git Commit Message规范
Git commit message规范指提交代码时编写的规范注释,编写良好的Commit messages可以达到3个重要的目的:
加快代码review的流程
帮助我们编写良好的版本发布日志
让之后的维护者了解代码里出现特定变化和feature被添加的原因
Angular Git Commit Guidelines
业界应用的比较广泛的是Angular Git Commit Guidelines:
<type>(<scope>): <subject>
<BLANK LINE>
<body>
<BLANK LINE>
<footer>
type:提交类型
scope:可选项,本次 commit 波及的范围
subject:简明扼要的阐述下本次 commit 的主旨,在
Angular Git Commit Guidelines中强调了三点。使用祈使句,首字母不要大写,结尾无需添加标点body: 同样使用祈使句,在主体内容中我们需要把本次 commit 详细的描述一下,比如此次变更的动机
footer: 描述下与之关联的 issue 或 break change
简易版
项目中实际可以采用简易版规范:
<type>(<scope>):<subject>
type规范
Angular Git Commit Guidelines中推荐的type类型如下:
feat: 新增功能
fix: 修复bug
docs: 仅文档更改
style: 不影响代码含义的更改(空白、格式设置、缺失 分号等)
refactor: 既不修复bug也不添加特性的代码更改
perf: 改进性能的代码更改
test: 添加缺少的测试或更正现有测试
chore: 对构建过程或辅助工具和库(如文档)的更改
除此之外,还有一些常用的类型:
delete:删除功能或文件
modify:修改功能
build:改变构建流程,新增依赖库、工具等(例如webpack、gulp、npm修改)
test:测试用例的新增、修改
ci:自动化流程配置修改
revert:回滚到上一个版本
单次提交注意事项
提交问题必须为同一类别
提交问题不要超过3个
提交的commit发现不符合规范,
git commit --amend -m "新的提交信息"或git reset --hard HEAD重新提交一次
配置.gitignore文件
.gitignore是一份用于忽略不必提交的文件的列表,项目中可以根据实际需求统一.gitignore文件,减少不必要的文件提交和冲突,净化代码库环境。
通用文件示例:
HELP.md
target/
!.mvn/wrapper/maven-wrapper.jar
!**/src/main/**/target/
!**/src/test/**/target/
## STS ###
.apt_generated
.classpath
.factorypath
.project
.settings
.springBeans
.sts4-cache
## IntelliJ IDEA ###
.idea
*.iws
*.iml
*.ipr
## NetBeans ###
/nbproject/private/
/nbbuild/
/dist/
/nbdist/
/.nb-gradle/
build/
!**/src/main/**/build/
!**/src/test/**/build/
## VS Code ###
.vscode/
# Log file
*.log
/logs*
# BlueJ files
*.ctxt
# Mobile Tools for Java (J2ME)
.mtj.tmp/
# Package Files #
*.jar
*.war
*.ear
*.zip
*.tar.gz
*.rar
*.cmd
其他
此外,还有一些其他建议:
master 分支的每一次更新,都建议打 tag 添加标签,通常为对应版本号,便于管理
feature分支、hotfix分支在合并后可以删除,避免分支过多管理混乱
每次 pull 代码前,提交本地代码到本地库中,否则可能回出现合并代码出错,导致代码丢失
欢迎加入我的知识星球,全面提升技术能力。
👉 加入方式,“长按”或“扫描”下方二维码噢:

星球的内容包括:项目实战、面试招聘、源码解析、学习路线。





文章有帮助的话,在看,转发吧。
谢谢支持哟 (*^__^*)
273

被折叠的 条评论
为什么被折叠?



